
- 现阶段谁是最纠结难受的人?
- 当然是22年初级考生!
眼看着初级考试临近
疫情反复却让备考人
间接性焦虑、无心看课
近期多地推迟公布准考证打印的消息
更是让人寝食难安!
初级考试会推迟吗?
我现在还备考吗?
疫情结束后我还能找到工作吗
… …
那初级er现在该怎么办呢?隔离在家,生活停摆,咱们就干等着吗?
不!
现在正是悄悄蜕变的好时机!
趁现在抓紧时间充电!趁现在悄悄努力!然后惊艳所有人!并且,规律的生活、充实的学习也可以让我们转移对疫情焦虑,一举两得!
如果初级延考,如果你对于初级已经有了足够信心,那不妨将眼光瞄准近日正在报名的——注册会计师考试!
注会报名进行时
2022年注会报名入口已于4月6日正式开启!
【点击查看报名流程】
识别下方二维码
直达注会报名入口
👇🏻👇🏻👇🏻
那么,初级与注会放在一起备考是否可行?
奥奥为大家分析一下:
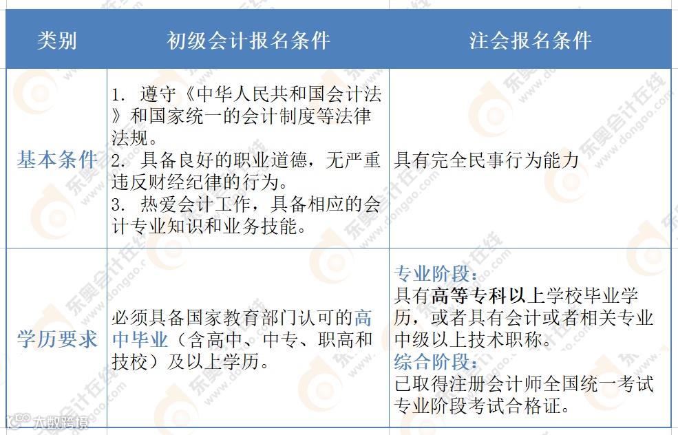
初级VS注会报名条件
你能报考吗?
初级会计考试报名条件和注会考试报名条件,要求都不高,只要同时满足下列条件,就可以同时报考:
初级VS注会考试政策
有冲突吗?
通过上述表格可以看出,初级和注会二者考试在备考时间上没有冲突,2022年初级考试在5月份进行,注会考试在8月份进行。
如果今年初级不延期,那么在初级会计考试结束后的一段空白期里,大家正好可以利用这3个多月的时间专攻注会考试!
万一今年初级延期,也可以在漫长无考试的空窗期内多备考一个考试!
所以今年同时备考初级+注会真是在合适不过了!并且,二者科目也是有所关联的哦!
初级&注会关联度高吗?
初级会计考试科目:《初级会计实务》、《经济法基础》
注会考试科目:《会计》、《审计》、《经济法》、《税法》、《财务成本管理》、《公司战略与风险管理》
初级考试与注会考试内容上存在一定的关联性:
《初级会计实务》与注会《会计》、《财管》有一定的关联;
初级《经济法基础》与注会《经济法》、《税法》有一定的关联,适合放在一起备考。
如果你现在还没有开始复习注会考试的内容,那么在备考时间紧张的情况下,可以选择:
第一年备考注会中的《会计》、《经济法》;
第二年备考《税法》;
第三年备考《审计》;
第四年备考《财管》和《战略》,
这样可以利用4年时间通关注会的专业阶段考试。
如果你在此之前已经提前复习了注会的相关内容,并且学习效率较高的话,那么可以:
第一年选择备考注会《会计》、《经济法》、《税法》。初级会计考试的两门科目与注会这几个科目是存在一定关联的,放在一起备考可以节省更多的时间。
在第二年的时候,你可以选择报考《财管》和《战略》;第三年可以报考《审计》。这个方案适合时间比较充裕的考生,可以在3年的时间通关专业阶段的考试。
考生请「安心」备考
其余的事情交给东奥就好!
为了让受疫情影响而无法及时收到《轻松过关®》的学员尽早开始学习,东奥给所有已购《轻一》学员连夜上传电子版,不耽误大家的备考时间,「安心」购买、即刻开学!
因为使命感,《轻松过关®》,希望始终能给大家「安心」备考的感受!
购书学员看这里:
注会报名季《轻一》特惠,3人拼团立减10元!
并且现在下单立享《轻一》电子版、《全真模拟3套卷》、价值200元/科机考系统!
疫情期间,不必等待即刻开学!点击下方图片立即购买👇👇👇
购课学员看这里:
注会报名季特惠,D班直降1100元!
此外,为令全网学员都能放心安心!!东奥现阶段推出“双重保障” !

初级3大冲刺套餐 即将涨价
考试临近,为帮助大家高效提升
我们针对不同学员需求量身打造了
3大冲刺套餐
基础较好的同学——套餐A
基础一般的同学——套餐B
零基础的同学——套餐C
套餐4月20日0点即将涨价
点击下图即刻优惠抢购!
👇👇👇
A套餐包含:
12天夯实基础快刷小题
8天精刷精讲专题大题
5天带刷终极套题
更短的时间,抢更多的分!
B套餐包含:
◆ 2套冲刺书
《轻松过关四》最后六套题
《14天终极记忆册》
◆ 2套好课
25天全速刷题班(3轮刷题)
逆袭冲关班
◆ 35天逆袭胶囊
C套餐包含:
◆ 1套初级er必备辅导书
《轻松过关一》
◆ 4套好课
轻一名师班
25天全速刷题班(3轮刷题)
逆袭冲关班
速学直播班
2022年备考已经开始,想要双证同取的考生们此时就要抓紧时间进行学习了!
持之以恒、坚持不懈,
是取证的重要因素!
建议大家在备考的过程中,坚持学习下去!希望大家秉承初心,勇往直前。祝愿大家逢考必过!
一个人备考太孤单
识别下方二维码
立即加入2022年初级备考群

|本文由东奥会计在线(ID:dongaocom)整理发布。
若须引用或转载,请务必与我们联系并在文首注明以上信息。未经授权擅自转载者将被依法追究法律责任。东奥会计在线保留所有权利。

