2022年注会考试备考正在进行中,新教材尚未上市,根据往年经验,预计2022年注会教材将于3月份正式上市。
根据财政部和证监会最近发布的相关规定,东奥赵小彬老师预测2022年注会《会计》教材变化内容如下图。供大家备考的时候参考!

今年CPA《会计》科目变化大吗?速看!
第三章2处修改
【修改1】固定资产达到预定可使用状态前试运行销售的会计处理
【修改2】不符合固定资产资本化后续支出条件的固定资产日常修理费用
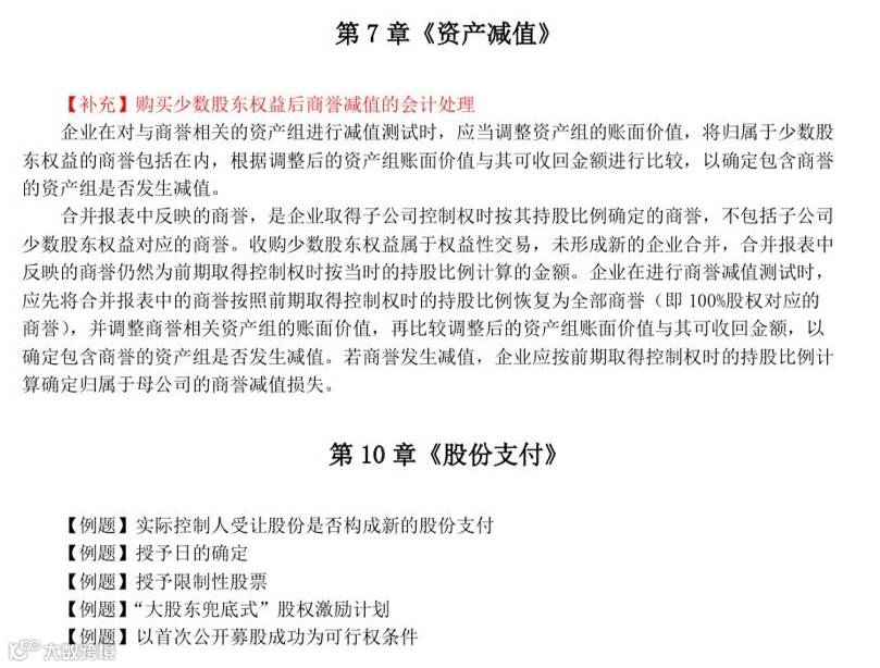
第七章1处补充
【补充】购买少数股东权益后商誉减值的会计处理
第十二章1处修改
【修改】企业履行合同的成本
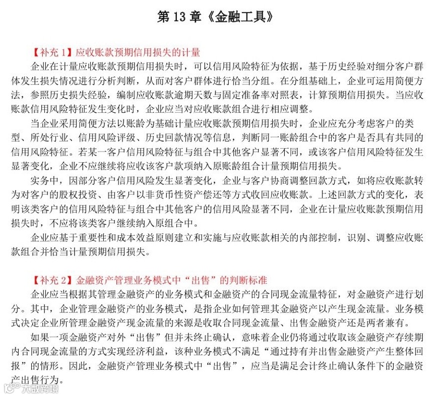
第十三章2处补充
【补充1】应收账款预期信用损失的计量
【补充2】金融资产管理业务模式中“出售”的判断标准
第十四章1处补充
【补充】企业租赁业务产生的现金流量在现金流量表中的列报
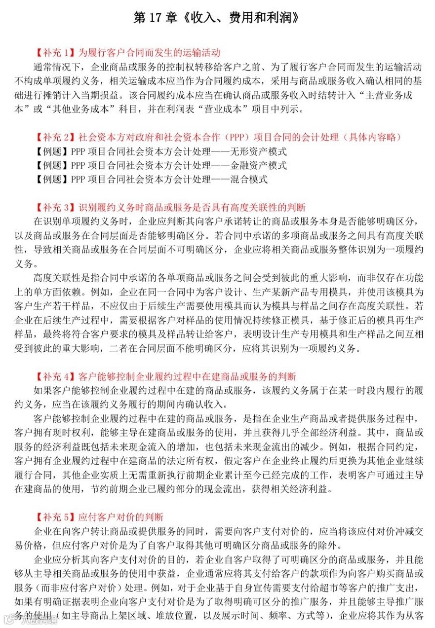
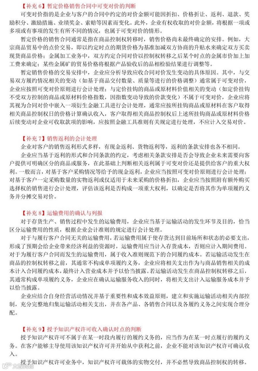
第十七章10处补充
【补充1】为履行客户合同而发生的运输活动
【补充2】社会资本方对政府和社会资本合作(PPP)项目合同的会计处理
【补充3】识别履约义务商品或服务是否具有高度关联性的判断
【补充4】客户能够控制企业履约过程中在建商品或服务的判断
【补充5】应付客户对价的判断
【补充6】暂定价格销售合同中可变对价的判断
【补充7】销售返利的会计处理
【补充8】运输费用的确认和列报
【补充9】授予知识产权许可收入确认时点的判断
【补充10】定制化产品相关研发支出的会计处理
从总体上来说,预计2022年教材内容基本没有大的变化,只是个别部分章节的知识点打个补丁或予以修改。
目前,考生们完全可以按照2021年注会会计教材内容和课件提前学习。
等新教材下发后,东奥会在第一时间发布新旧教材内容对比,大家在第二轮学习中对补充或修改内容进行知识更新即可!
注会备考进行时
自己备考难坚持
那就和更多CPAer一起备考吧
学管师班主任随时解答备考问题
每日还能获取最新财会考试资讯
加入2022注会「超前抢跑团」
交流互助 全面备考
💡💡💡
推荐阅读
丨本文由东奥会计在线(ID:dongaocom) 原创。
若须引用或转载,请务必与我们联系并在文首注明以上信息。
点分享
点收藏
点点赞
点在看

