12月2日,人社部发布《国家职业资格目录(2021年版)》,职业资格总量减少68项,压减比例达49%,但财会证书依然在目录中!
跟着奥奥一块来看下详情!
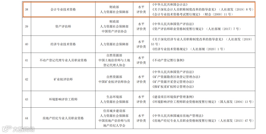
压减比例近半
会计类证书仍在目录前列
日前,人力资源社会保障部公布《国家职业资格目录(2021年版)》。2021年版国家职业资格目录共计72项职业资格。其中,专业技术人员职业资格59项,含准入类33项,水平评价类26项;技能人员职业资格13项。
图片来源:人力资源社会保障部
本次调整是在2017年公布的《国家职业资格目录》基础上进行优化,具体调整包括:
●退出:出入境检疫处理人员资格、乡村兽医资格、注册石油天然气工程师等专业技术人员职业资格退出目录;除与公共安全、人身健康等密切相关的职业工种外,73项水平评价类技能人员职业资格全部退出目录,不再由政府或其授权的单位认定发证。
● 纳入:精算师、矿业权评估师、职业病诊断医师等专业性和社会通用性强的专业技术人员职业资格纳入目录。
● 纳入:危险货物、化学品运输从业人员,道路运输从业人员,特种作业人员,建筑施工特种作业人员,特种设备安全管理和作业人员等涉及人员资格的行政许可事项作为准入类技能人员职业资格纳入目录。
优化后的目录与2017年相比,职业资格减少了68项,削减49%,对于进一步提高职业资格设置管理科学化、规范化水平,推动降低就业创业门槛,优化就业创业环境,持续激发市场主体活力和社会创造力,推动高质量发展具有重要意义。
值得注意的是,虽压减比例达49%,但注册会计师(准入类)、税务师(水平评价类)、会计职称(水平评价类)依然在目录中。
👇👇👇
图片来源:人力资源社会保障部
我们也能从此表中发觉注册会计师、税务师、会计职称类考试的含金量!
长按识别下方二维码
回复:目录
查看《国家职业资格目录(2021年版)》
完整目录
👇👇👇
2022年财会人请考这些证
那么咱们财会人应该考哪些证书呢?
按照“十四五”发展规划,国家政策大力鼓励建设会计人才队伍,取证人数指标高,证书补贴多。但目前财会类证书还是存在很大的市场缺口,初级有200万人才缺口,中级有近60万缺口,注会有近12万缺口。
图片来源:财政部
想在财会领域发展,一定要趁政策利好,根据个人情况报考以下这几本证书:
现在报名人数逐年增加,竞争越来越激烈,就拿注会报考来说,20年报名人数超175万,21年尽管受到报名和缴费分开的影响,还是超过140万。
因此,证书是越早考越容易拿,知识要越早学越轻松通关!
👏👏👏
双12锁价卡,一键锁定抄底价
✅锁定22考季双12价格
✅6.6元畅听正课至12月12日
✅多位东奥名师为你保驾护航
✅还有经典习题及精品服务帮你备考
点击下方图片
立即GET属于你的心动好课吧
👇👇👇
推荐阅读
|本文由东奥会计在线(ID:dongaocom)整理发布。
若须引用或转载,请务必与我们联系并在文首注明以上信息。未经授权擅自转载者将被依法追究法律责任。东奥会计在线保留所有权利。
点分享
点收藏
点点赞
点在看

