刚刚!中税协发布公告
2021年第1批税务师考试成绩
延后发布!
快随奥奥一起来看详细内容!
DONG AO
刚刚!中税协官宣
第1批考试成绩延后公布!
刚刚!中税协公布税务师2021年出分时间延后!原文如下👇
图片来源:中税协
关于暂缓发布税务师职业资格考试成绩的公告
中国注册税务师协会公告〔2021〕第30号
因疫情影响,部分地区2021年税务师职业资格考试延期举行,原定于11月13日-14日考试结束后30个工作日进行的成绩查询及成绩单打印等相关事宜相应延后。敬请各位应试人员谅解。
特此公告。
全国税务师职业资格评价与考试委员会办公室
2021年12月24日
由于未公布具体成绩发布时间,担心错过查分时间的同学,现在可以免费领取【税务师预约查分】服务,第一时间拿到成绩单!
第一批考完的小伙伴们先别焦虑,奥奥知道大家已经等待很久了,但请相信好运一定会眷顾努力的人!在成绩查询公告下发之前,大家可以先做好查分准备;在成绩查询公告下发之后,也要最自己的下一步做好规划。
第二批延考的小伙伴们,距离延考仅剩15天,大家也要继续努力备考!奥奥为大家准备了延考急救包,包含近3年历年真题、经验冲刺资料、考前72小时速记等,扫码回复“999”即可立即领取👇
那么成绩下发前做什么准备?成绩下发后又要做哪些规划?听奥奥为你一一解答!
DONG AO
2021税务师查分攻略!
1、成绩查询时间及入口
中国注册税务师协会发布考试成绩查询公告,考生登录“网报系统”可查询考试成绩,打印成绩单。考试成绩合格标准另行公告。
➤ 成绩查询时间:预计12月下旬
➤ 成绩查询入口:https://ksbm.ecctaa.cn
↓↓↓长按下方二维码 立即获得↓↓↓
2、成绩查询流程
步骤一
打开全国税务师职业资格考试报名系统
步骤二
在右侧选择通过证件号码登录/手机号登录(如下图);
步骤三
点击右侧导航栏中的“成绩查询”即可查看自己的考试成绩(如下图);
3、提前规划22年学习任务!
22年备考已开启,是时候准备余下科目/考种了!如果你备考无从下手?不知道如何选择老师及课程?
快来Get东奥体验卡,限时6.6元拼团即可7天内畅听课程,点击下方卡片,查看查看详情👇
税务师考试只是人生中一块小小的里程碑,未来还有一大片星辰大海等待大家去征服!当然也可以选择同时备考,学无止境,更好的明天在等着你!
延考的同学们也别着急,奥奥这就给大家带来了延考必备干货及最新延考安排,一起来看!
DONG AO
延考er看这里!
考试安排&考前干货请收好!
延期的这段时间,是延期er们一年来最揪心也最刺激的时刻,紧张的备考让生活充实的同时,也有一点小焦虑无处诉说……
税务师延考交流群上线
知识点卡片、考情咨询等7大陪伴服务
助力21年冲关上岸
扫描下方二维码
👇即可进入延考交流群哦👇
2021年税务师延考时间为2022年1月8日至9日,各延考考区陆续下发了疫情防控要求。快和奥奥一起了解一下吧!
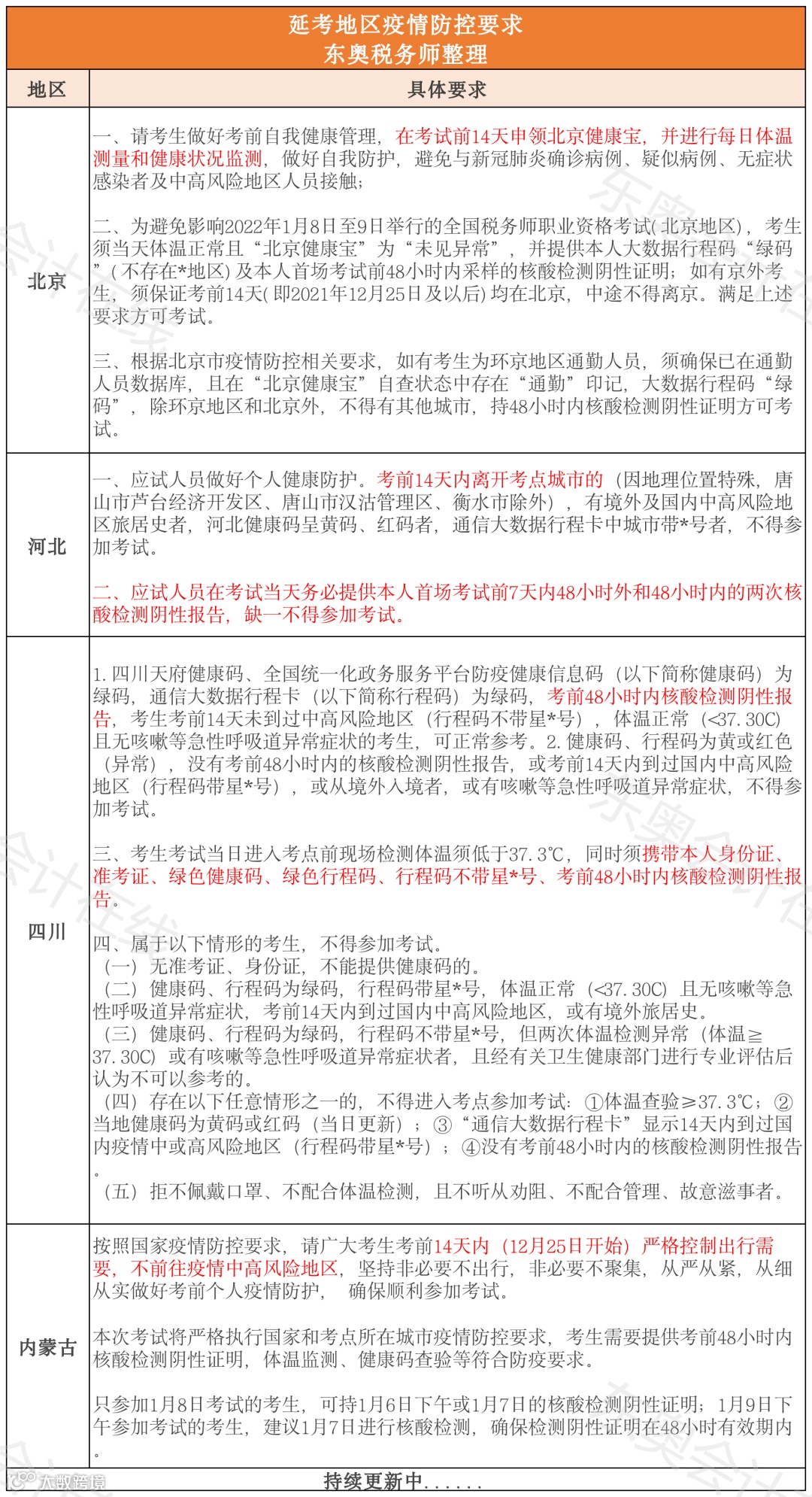
1、延考疫情防控要求汇总
2、延考干货合集
对于延考生来说,把握住多出来的延期时间,充分利用剩余的每一分每一秒,不要让自己后悔!
①延考学习指导课
包含考前5天提示班、延考指导、模考直播讲解等超多免费课程!
👇戳下方卡片即可观看延考指导视频课👇
②抢分急救卡
抢分急救卡助你弯道超车、逆风翻盘!缩减上百个考点,总结高频考点,归纳相近考点,帮你告别盲目背书,内容精简重难点全覆盖👇
③延考急救包
包含近3年历年真题、经验冲刺资料、考前72小时速记等,扫码回复“999”即可立即领取👇
奥奥在这里提前祝小伙伴们顺利过关,今年上岸,喜提5瓶84!考过记得来给奥奥报喜呀!!
推荐阅读
丨本文由东奥税务师(ID:dongaocom) 整理。
部分内容源自于中税协,若须引用或转载,请务必与我们联系并在文首注明以上信息。未经授权擅自转载者将被依法追究法律责任。⊙东奥会计在线 保留所有权利。
点分享
点收藏
点点赞
点在看

