撒花!!中级延考最后一场结束,截至目前2021年中级会计考试正式落幕!
经济法考察有点偏
财管完全没时间计算!
笔试各种奇葩事件!
考后赶紧来跟考友一块吐槽了!
《财务管理》延期考情分析
2021年中级会计《财务管理》科目延期考试已经结束,本次考试都考查了哪些知识点呢?考情什么样?东奥教研团队根据大家的反馈,为大家整理本次考试的考情考点,一起看看!
01
考试时间及题型题量分析
中级财务管理考试中,考试的时间及题型题量与2020年度相同,包括20个单选题、10个多选题、10个判断题、3个计算分析题和2个综合题。
02
本次考试涉及到的知识点
总体来看,中级财务管理的考试难度与去年相比略低,考查的重点依旧不变。
客观题主要集中在第二章、第三章、第四章、第五章、第六章、第七章、第九章。
主观题主要是第三、六、七、八、十章的结合出题,考点不偏,出题角度比较常规,但题目难度不大。
(一)单选题、多选题、判断题
考查特点:注重基础、考查细致。涉及的知识点都是课件和图书中的常规知识点,有的考点虽然比较细致,但没考偏题怪题。
(二)计算分析题、综合题
考查特点:计算量大、重点突出、突出体现核心内容的重要地位。
(1)考查知识点问法明确,常规且恒重。
(2)难度适中。题目的考查比较基础,难度不及平时基础班、习题班或者图书等的难度,考点相对浅显,解题较为容易。
03
出考率
出考率70%左右,相对较高。
04
《财务管理》延期考试考点
持续更新中……大家可持续关注~
考后在线估分
中级考完心发慌?
快来在线对答案!
第一时间预测考试结果
更有万元好礼等你拿
听说来“估分”的,中级都过过过了!
立即扫码预约
👇
《经济法》延期考情分析
2021年中级会计延期考试中《经济法》科目都考查了哪些知识点?大家是不是想要了解相关信息?东奥教研团队对延期考点和考情进行了整理,一起看看吧!
01
考试时间及题型题量分析
中级经济法考试中,考试的时间及题型题量保持不变,仍然是单选题30个,多选题15个,判断题10个,简答题3个,综合题1个,考试时间仍为2个小时。
02
本次考试涉及到的知识点
总体来看,中级经济法的考试难度与去年相比略有上升,主要考查基础、常规的知识点。
考查的重点依旧不变,主要集中在第二章、第四章、第五章、第六章、第七章。
主观题考查的知识点多数还是比较常规并集中的,但也有少部分内容并非常规点的考查。转让背书、票据保证等票据行为以及要约、借款、销项税额的计算、进项税抵扣等都是比较重要的知识点。
(一)客观题
考查特点:注重基础、考查细致。
(1)章节分布均衡。客观题涉及30道单选、15道多选,10道判断,55道题共70分,占总分的70%。其中第二章、第六章所占分值较多。
(2)考查知识点基础、细致。各章涉及的知识点都是课件和图书中常规的知识点。
(二)主观题
考查特点:注重基础、重点突出、突出体现核心内容的重要地位。
(1)考查知识点较基础,没有特意挖坑为难考生,较容易分析。
(2)难度呈上升趋势。综合题商品房买卖合同可能对部分考生略微有点难度,但是并不影响通过考试。
03
出考率
出考率60%左右,相对较高。
04
《经济法》延期考试考点
持续更新中……大家可持续关注~
注:以上中级会计考试试题内容由考生回忆反馈,东奥教研团队统计,严禁转载。
随着2021年中级会计延期考试《中级会计实务》科目的结束,2021年中级会计考试也正是结束了!
在本次考试中《中级会计实务》都考查了哪些知识点?难度什么样?现在就和小编一起看看!
01
考试的时间及题型题量分析
中级会计实务考试中,考试的时间及题型题量保持不变,依然是10个单选题、10个多选题、10个判断题、2个计算分析题和2个综合题,考试时间与2020年相同,为165分钟。
02
本次考试涉及到的知识点
总体来看,中级会计实务的考试难度与去年持平,考查的重点与往年相比大致相同,主要集中在第四章 无形资产、第五章 长期股权投资、第八章 金融资产和金融负债、第十三章 所得税、第十五章 财务报告、第十六章 会计政策、会计估计变更和差错更正。
(一)单选题、多选题、判断题
考查特点:注重基础、考查细致。
(1)章节分布均衡。客观题涉及10道单选、10道多选,10道判断,30道题总分值45分,占总分的45%。
(2)知识点基础、常规。在各章的考查题量均衡、涉及的知识点都是课件和图书中常规知识点。
(二)计算分析题、综合题
考查特点:重点突出。
差错更正,所得税作为以往考试的重点章节,在2021年中级会计11.14批次考试中,均出了一道综合题。
无形资产与长期股权投资在本次考试中也出了一道计算分析题。
03
出考率
出考率70%左右,相对较高。
04
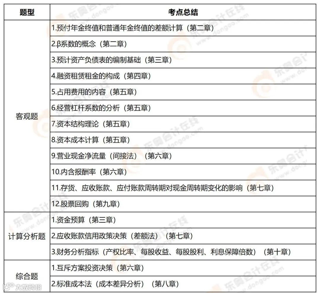
考点总结
考后在线估分
中级考完心发慌?
快来在线对答案!
第一时间预测考试结果
更有万元好礼等你拿
听说来“估分”的,中级都过过过了!
立即扫码预约
👇
延期考试,状况不断
一块来吐槽呀!
身份证过期不自知
考场计算器用不惯
教室太冷冻得脚疼
笔试答题不适应
没考完试,先收到骗子信息
来自监考老师的调侃
完全不知道答案写哪里呀!!笔试槽点太多了!
题量大,没时间做,完全写不完!
有的题甚至一点都没做!答题卡都可以不交的那种!实名哭泣了!
错过考后交流没关系
回放已生成!
交流科目:中级会计实务
直播老师:王成瑶
交流科目:中级财务管理
直播老师:陈庆杰
交流科目:中级经济法
直播老师:陈小球
22年备考已开启
是时候准备余下科目了~
中级D班汇聚20位东奥名师
19大经典习题
24大经典服务与赠送
科学课程组合
购课即开学
👇👇👇
推荐阅读
|本文由东奥会计在线(ID:dongaocom)整理发布。
若须引用或转载,请务必与我们联系并在文首注明以上信息。未经授权擅自转载者将被依法追究法律责任。东奥会计在线保留所有权利。
点分享
点收藏
点点赞
点在看

