2022中级会计职称考试落下帷幕,在经过紧张的考试后,奥奥看到了很多刚考完中级的考生,并没有停下自己考证的脚步,而是立即转战税务师,争取在2022年多拿一个证!
图片来源:奥奥留言
虽说税务师考试和中级会计职称考试是两个不同的考试,但两者之间在考查知识点上有很多相同之处,今天奥奥就和大家好好聊一聊~
中级与税务师科目搭配
备考更高效!
1、转战税务师先了解考试政策~
中级会计职称考试刚刚结束,考生们可以趁着备考中级会计的余热尽快投入税务师考试中去。
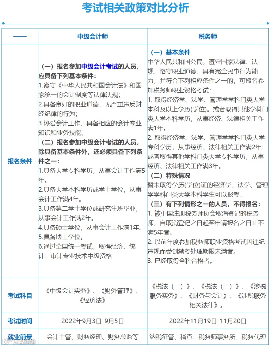
众所周知,中级会计职称考试有学历和工作年限的要求,来看下政策对比:
2、内容重合度高,备考更轻松!
中级会计考试和税务师考试相比来说,中级会计的考试难度相对略低一些,而税务师考试不论是在考试科目、考试难度等方面都略胜一筹,所以在备考税务师考试时,考生们更要投入加倍的努力和精力。
想要备考税务师考试更加轻松,可以通过掌握两个考种间内容重合的部分来减轻备考压力,奥奥给大家整理了关联科目对比:
相关科目在内容上都有一定的重合度,大家在备考时可以通过已经掌握知识点的基础上在进行学习,这样才能做到了然于胸,游刃有余。
为什么要考税务师?
含金量
税务师是目前税务行业高水平人才的代名词,从事税务工作的精英人士一定是具备税务师证书的,所以税务师证书的含金量是相当高的。
税务师更是积分落户加分项目,能帮你快人一步实现落户;设立税务师事务所必要条件;大学毕业之后就可以报考税务师;
发展前景
据不完全统计,如今市场需求在不断的增长,而税务师人才却十分的紧缺。考下税务师的考生们未来的职业发展前景还是一片光明的。目前,拥有税务师证书的专业人才主要为:
了解了税务师的含金量,想要一备两考的学员问题来了:中级会计师和税务师该怎么一块备考?跟着奥奥接着往下看!
中级VS税务师备考建议
1、制定合理的学习计划
两科同时备考,学习压力可想而知,也正因如此,考生们更应该好好规划一下时间,分配好备考精力,将两者有效的结合起来。
建议:中级考试已结束,大家在时间分配上多倾向于税务师考试,考生可按月、周、日三种形式详细制定备考计划,将所学内容细致分类,保证每天按部就班的完成计划内容。
2、有效利用辅导资料
中级会计考试与税务师考试既有重合的部分,也有各自独有的内容,且两个考试的考查侧重也有所不同,考生们只有熟练掌握考试内容才能游刃有余的应对考试。
特别对于没有基础或者基础差的考生最好结合专业的辅导课程,尽快理解知识点原理,找到入门诀窍,为以后高效备考做好铺垫。
中级考生福利来了!
税务师一备两考班免费学~
22年税务师考试时间为11月19日-11月20日,距考试还有两个月半月的时间。
虽然中级考试与税务师考试科目有一定关联性,但对于报名税务师多门考试的考生来说时间比较紧张。
📢📢跨考税务师的中级er请注意!
为帮助中级考生更轻松的转战税务师考试,东奥特为以下四个班次学员,赠送【一备两考班】!免费学!
①中级C班②中级D班③中级1V1私人定制计划④中级小班私教VIP
目前课程正在更新中,请持续关注哦~
税务师【一备两考班】2大名师助力,专为衔接税务师打造。
《涉税服务相关法律》授课名师:陈小球老师
《财务与会计》授课名师:华健老师
大家可以通以下方式,学习税务师【一备两考班】👇
1
手机APP端
第一步:打开“会计云课堂”APP,选择【中级】考种
第二步:点击【学习】-选择【中级职称公共课】即可查看;
2
电脑网页端
登录东奥官网-点击【学习中心】-【我的课程】-选择【中级职称公共课】-在【冲刺阶段】即可查看。
税务师是涉税领域的“黄金证书”,含金量也是十分之高的,而且!考完中级转战税务师是非常有优势的;
如果你有想法备考税务师,一定要早日备考!可以点击下方卡片,关注【东奥税务师】,第一时间税务师最新资讯。
税务师《轻一+轻二+轻四》组合
低至5折
学基础+练好题+做模拟题
下单赠送《轻一》电子版
《轻四》名师解题班&考前5天点押班
助力你快速通关
⬇️点击图片立即购买⬇️
|本文由东奥会计在线(ID:dongaocom)整理发布。
若须引用或转载,请务必与我们联系并在文首注明以上信息。未经授权擅自转载者将被依法追究法律责任。

