现在距离2020年税务师的教材发布还有一段时间,预习阶段把握住时间学习能为大家后续的备考争取更多的时间。
很多考生朋友们都不知道预习阶段的重要性,也不清楚预习阶段该学习哪些东西,奥奥为大家整理了一些信息,一起来了解一下吧!
要想全面的学习税务师知识,就要了解税务师的教材内容。
根据以往的经验来看,通常情况下税务师的教材内容不会做较大的变动,但是会有一些细节知识点的改动。
所以各位考生在预习阶段可以提前了解一下税务师的教材变化,为后续的备考做好准备。
这种细节的改变其实很容易在考试中出现考题,各位考生要重视起来。
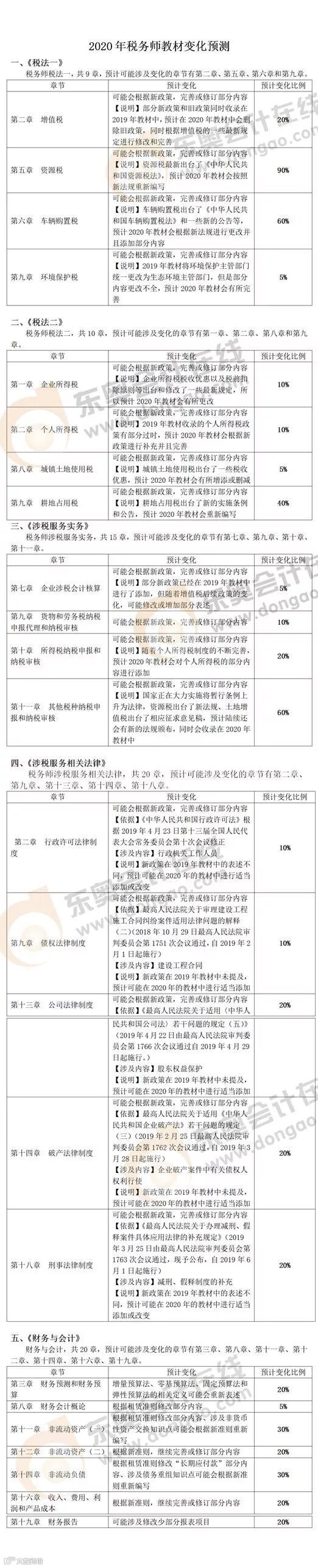
不知道去哪里了解税务师考试的教材变化,大家可以看下图:
(教材变化内容由东奥教研团队整理)
了解了预测的教材变化以后可以结合往年的教材预习税务师的知识,把需要背诵的考点提前背诵、记忆好。
这些需要大家死记硬背的知识点要反复练习才能加深印象,所以趁预习的时间把考点背诵好可以为后续的学习争取更多的时间。
快人一步,才能够抢占先机
了解更多有关2020年税务师
招生方案的课程内容
可直接点击图片


*扫码即可链接

丨本文由东奥会计在线(ID:dongaocom) 原创发布,若须引用或转载,请务必与我们联系并在文首注明以上信息。未经过授权擅自转载者将被依法追究法律责任。
⊙东奥会计在线 保留所有权利。



