11月2日,财政部会计司发布关于征求《会计人员继续教育专业科目指南(试行)(征求意见稿)》:
图片来源:财政部
这对会计继续教育又提出了新的要求!众所周知,有会计证书,或者从事相关的工作,每年都要进行继续教育,要拿相应的学分。
此次征求意见稿又提出了哪些新的建议呢?赶紧跟着奥奥来看下!

(今天立冬记得吃饺子哦~)
财政部:会计继续教育又变了
预计23年1月1日实行!
11月2日,财政部发布了《会计人员继续教育专业科目指南(试行)(征求意见稿)》,重点内容如下:
《专业科目指南》共10条内容,主要包括制定依据与目的、重点学习内容和实施时间等。
(一)关于《专业科目指南》的适用范围。
《专业科目指南》主要用于指导县级以上财政部门、新疆生产建设兵团财政局、中直管理局、国管局组织开展会计人员继续教育工作。中央军委后勤保障部组织开展会计人员继续教育工作,继续教育学习内容可以参照本指南执行。此外,《专业科目指南》明确用人单位自行组织开展会计人员继续教育培训的,学习内容参照本指南执行。
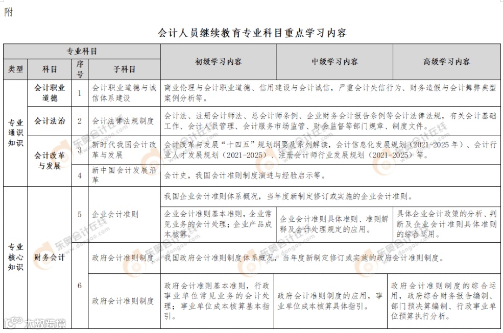
(二)关于专业科目的分类和重点学习内容。
《专业科目指南》将专业科目分为专业通识知识、专业核心知识和专业拓展知识三类,共十三个科目。
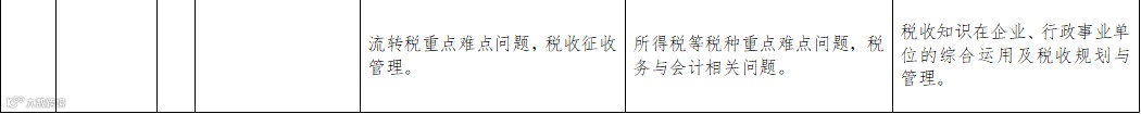
其中,专业通识知识中,包括会计职业道德、会计法治、会计改革与发展三个科目。专业核心知识中,包括财务会计、管理会计、内部控制、财务管理、税收实务五个科目。
专业拓展知识中,包括会计数字化、可持续发展、金融基础、财经相关法规、其他财会财经热点五个科目。相应的重点学习内容见《会计人员继续教育专业科目重点学习内容》。
(三)关于重点学习内容的层级。
结合会计人员工作岗位和会计职称层级,将会计人员继续教育专业科目重点学习内容分为初级学习内容、中级学习内容、高级学习内容,并明确了相应的适用对象。会计人员可以结合自身工作岗位和会计职称层级等,选择相应层级的学习内容,也可以根据自身工作学习需要,拓展学习其他层级的学习内容。
(四)关于实施时间。
《专业科目指南》的实施时间为2023年1月1日。
此次征求意见稿还对有关问题说明:
(一)关于《专业科目指南》的更新调整。
《专业科目指南》主要用于指导各级财政部门等做好会计人员继续教育工作,宜保持相对稳定。考虑到会计准则制度的更新变化,我们计划每年印发做好会计人员继续教育工作的通知,明确当年度会计人员需要重点学习的有关具体内容,配合会计准则制度的贯彻实施。
(二)关于《专业科目指南》适用对象的细化。
将会计人员继续教育专业科目重点学习内容分为初级学习内容、中级学习内容、高级学习内容。
考虑到会计人员因工作单位性质不同,应重点掌握知识的范围也存在一定的差异,我们计划在《专业科目指南》实施一段时间后,结合实施情况,研究区分会计人员所在单位类型,对《专业科目指南》内容做进一步细化。
(三)关于继续教育的公需科目和专业科目。
会计人员继续教育内容分为公需科目和专业科目。
公需科目主要是专业技术人员应当普遍掌握的法律法规、政策理论、职业道德、技术信息等基础知识。专业科目是会计人员从事会计工作应当掌握的会计法律法规、会计职业道德、财务会计、管理会计、财税金融等相关专业知识。
《专业科目指南》制定完成后,我们将会同人力资源社会保障部研究制定面向会计人员的《公需科目指南》,进一步增强继续教育的针对性和学习实效。
(四)关于《专业科目指南》的定位。
《专业科目指南》主要用于明确会计人员继续教育专业科目及其重点学习内容,以指导各级财政部门等开展会计人员继续教育工作。
不同的会计人员继续教育内容不同:
征求稿里提到会将会计继续教育专业科目重点学习内容分为初级、中级和高级学习内容,不同的人学习和考核的内容或有所不同,具体来看下各个级别内容的要求是怎样的:
会计人员继续教育专业科目重点学习内容表
👇👇👇
奥奥详细读下来,确实感觉继续教育变严格了!以后的继续教育不能再划水啦!!!
长按识别下方二维码
回复关键词:公告
查看继续教育专业科目指南原文
会计er注意!12月31日前
一定要完成会计继续教育!
近日,中央国家机关会计网发布公告:温馨提醒会计人员,务必在12月31日前完成继续教育。
图片来源:中央国家机关会计网
还没有完成的小伙伴们,务必抓紧时间啦!不完成可能会影响考证、升职加薪等!
🔥东奥双11已盛大开幕🔥
5大平台好课全享双11冰点价!
哪买都安心,买贵退差价!
双11期间购课还可享受2大返金活动
识别下方二维码,0元锁价
👇👇👇
不参加继续教育
具体有哪些影响?
不参加继续教育可能会影响大家参加会计资格考试、升职加薪等。具体有哪些,一块来看下!
1、影响报考会计考试!
完成继续教育是判断会计工作年限的参考依据。
目前北京、江西、新疆、江苏、内蒙古、山东、湖南、广西、贵州、重庆、上海等地都明确要求报考中级会计时提供继续教育证明或具有相应会计工作年限的继续教育记录。
内蒙古:会计参加继续教育的情况作为会计考试的依据之一。
山东:报考中级的人员应具有相应会计工作年限的继续教育记录!
2、不做继续教育可能现有证书作废……
根据财政部发布的《会计人员管理办法》中明确规定:只要从事会计工作就必须持续参加继续教育。
完成继续教育,是作为每一位会计人从事会计工作所需要的专业能力证明。总结为一句话:继续教育更加严格了,不参加继续教育证书将作废,将没资格从事会计工作。
3、影响升职加薪
继续教育新规中明确说明:用人单位要把会计人员升职加薪的机制与是否参加继续教育相结合。
由此可见,在会计人员的职场竞争中,继续教育的完成情况都变成了一项重要的考核依据,如果忽略继续教育的学习,可能失去明显的优势,可能无望升职加薪。
4、影响先进评选
《会计专业技术人员继续教育规定》第二十一条指明:
“继续教育管理部门应当加强对会计专业技术人员参加继续教育情况的考核与评价,并将考核、评价结果作为先进会计工作者评选、高端会计人才选拔等的依据之一,并纳入其信用信息档案。”
也就是说,不参加继续教育,在参与评优评先、高端选拔中失去竞争力,各种福利待遇也都将与你擦肩而过!大家千万别错过继续教育哦!
更多会计政策相关内容,请大家持续关注东奥会计在线公众号!
🔥东奥双11已盛大开幕🔥
这个双十一,锁住东奥就对了
0元锁定双11底价!!!
东奥双11
5大平台好课全享双11冰点价!
哪买都安心,买贵退差价!
双11期间购课还可享受2大返金活动
识别下方二维码,0元锁价
👇了解详情👇
|本文由东奥会计在线(ID:dongaocom)整理发布。
来源:财政部、注会学苑,若须引用或转载,请务必与我们联系并注明以上信息。未经授权擅自转载者将追究法律责任。

