CPA考试已经开始报名了,很多小伙伴跑来问奥奥:自己是零基础应该怎么报考,怎么学习。
对于零基础考生来说,要先了解好每一科目的内容和特点。
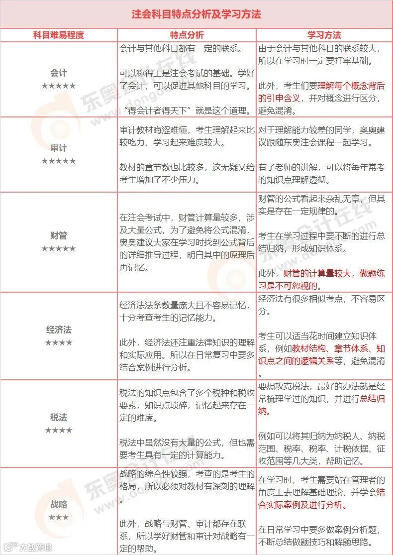
奥奥今天整理了注会6科备考时间建议,科目特点及难易程度分析。(仅供考生参考)
由于每个人的学习能力和知识基础不同,所需要的时间也会有所差异,大家可以根据自己的实际情况进行调整,仅供考生参考。

由于考试难度因人而异,本表的“难易程度”根据大多数考生反馈为依据,仅供参考。

>>>三座大山之一“会计”
难度系数:★★★★★
《会计》被称为CPA考试的三座大山之一,其难度不言而喻。
同时《会计》也是学习其他科目的基础,要想通过CPA考试,就必须先把会计学得通透。
东奥名师张志凤老师曾经说过,“基础不牢,地动山摇”。
对于零基础的考生来说,建立会计逻辑是需要突破的第一道难关,考生在学习时一定要弄懂账户性质、借贷关系、报表之间以及各个账户之间的勾稽关系等会计基础的内容。
长期股权投资和合并报表相当于会计考试中的大boss,对没有会计经验的考生而言,理解起来有一定的难度。
但这是考试的重点,几乎每年都会考查,所以考生还是要在这一难关上下功夫。
>>>三座大山之二“审计”
难度系数:★★★★
据官方数据统计,2013年—2018年审计科目的平均通过率为23.65%,是“三座大山”中通过率最高的。
在学习的过程中,有很多考生叫苦连天,看不懂审计到底在说什么。
其原因有二,一是审计翻译的外国的教材,审计专业术语理解起来比较困难;二是审计的考题与实务联系紧密,对于缺乏审计实操经验的考生来说,十分棘手。
总的来说,没有一定审计实操经验的考生自学是很难的,奥奥建议考生跟着老师一起学习,老师在课程中会详细讲解专业术语,讲述一些自己的审计实操经验,帮助考生理解考点,学习起来会更容易一些。
>>>三座大山之三“财管”
难度系数:★★★★★
财管作为文科中的理科,需要考生在理解的基础上记忆。
想要拿下注会财管,首先要记忆理解公式,建议考生把所有的公式都自己推导一遍,加深记忆,领会公式含义、适用条件,有时候理解了自然而然就记住了。
财管考试的另一大难点就是计算量大,很多考生在考场中都会面临时间不够的问题,所以在平时就要多加练习,熟能生巧,要练到读完题目,立刻就能下笔答题。
>>>细碎的“税法”
难度系数:★★★★
税法是注会考试当中难度相对较低的一门,近几年的通过率都在20%以上。
税法又有“碎”法之称,各种税收政策的规定非常的细碎,并且有的知识点非常的相近,在做题时一不小心就会出错。
备考税法是一个循序渐进的积累过程,很难一蹴而就,所以考生要注意心态调节,一步一个脚印的学习,及时归纳总结,这样才能顺利通关。
>>>需要大量记忆的“经济法”
难度系数:★★★★
经济法理解起来并不难,其难度在于大量的法条背诵,这对不擅长记忆的考生朋友是不太友好的。
很多考生都有这样的困扰,“今天背下来了,过两天就忘了”。
这就需要考生找到适合自己的记忆方法,比如反复记忆,加深印象;在记忆力好的时间段背诵。
此外,考生们在记忆时也需要把握考试重点,有的放矢,将自己的精力合理分配利用。
>>>看起来不难的“战略”
难度系数:★★★★
大多数考生认为战略是专业阶段最简单的一门,随便背一背就能过了。
但实际上近几年的平均通过率甚至都没有超过财管。
造成这样的结果一方面是考生不够重视,另一方面是没有真正的理解考点。战略的综合性较强,考查的是考生的格局,所以必须对教材有深刻的理解。
在学习时,考生需要站在管理者的角度上去理解基础理论,并学会结合实际案例及进行分析,领会教材的精神。
近几年战略的考试题量有增大的趋势,很多考生都没有答完题,甚至有的考生都没有读完题,出了考场一度怀疑自己文科生的身份。
所以考生在备考的时候也要多做模拟练习,不断总结做题技巧和解题思路,熟能生巧,提高答题速度。

丨本文由东奥会计在线(ID:dongaocom) 原创发布,若须引用或转载,请务必与我们联系并在文首注明以上信息。未经过授权擅自转载者将被依法追究法律责任。
⊙东奥会计在线 保留所有权利。



