最新消息
今日,又有2地宣布中级延考取消!
另深圳考点紧急调整
考试千万别跑错地方了~
速速跟随奥奥来看!

中级延考取消!
1
三门峡
决定取消原计划12月3、4日举行的2022年度全国会计专业技术中级资格延期考试。
2021年度考试取得的合格成绩有效期延长1年;退还报名费工作,省考办会有序进行。

2
孝感
经统筹研判决定,原定于12月3-4日的中级资格延期考试孝感考区停止组织。
后续事宜将按上级考试管理部门统一要求作出安排,请各位考生密切关注湖北省财政厅官网和孝感市财政局官网公告。

截至目前,共50个考区取消2022年中级延期考试,如下:
山东济宁、西藏、重庆、青海、广东广州、新疆、广西柳州、北京、河南三门峡、湖北孝感;
河北(11个考区):保定、石家庄、唐山、邯郸、沧州、邢台、衡水、廊坊、承德、雄安新区、张家口
兵团(8个考区):兵直考区、第二师、第三师、第四师、第六师、第七师、第八师、第十三师
黑龙江(3个考区):哈尔滨市、大庆市和省直考点
辽宁(6个考区):沈阳、大连、鞍山、本溪、营口、铁岭
甘肃(6个考区):兰州、定西、酒泉、庆阳、天水、平凉
陕西(4个考区):渭南、榆林、商洛、西安
江西(2个考区):吉安、九江;
希望延考取消地区的考生调整好心态,不要气馁!努力都不会白费,你的所有的付出,都会是一种沉淀,它们会默默铺路,终有一天,会让你的人生灼灼发亮。
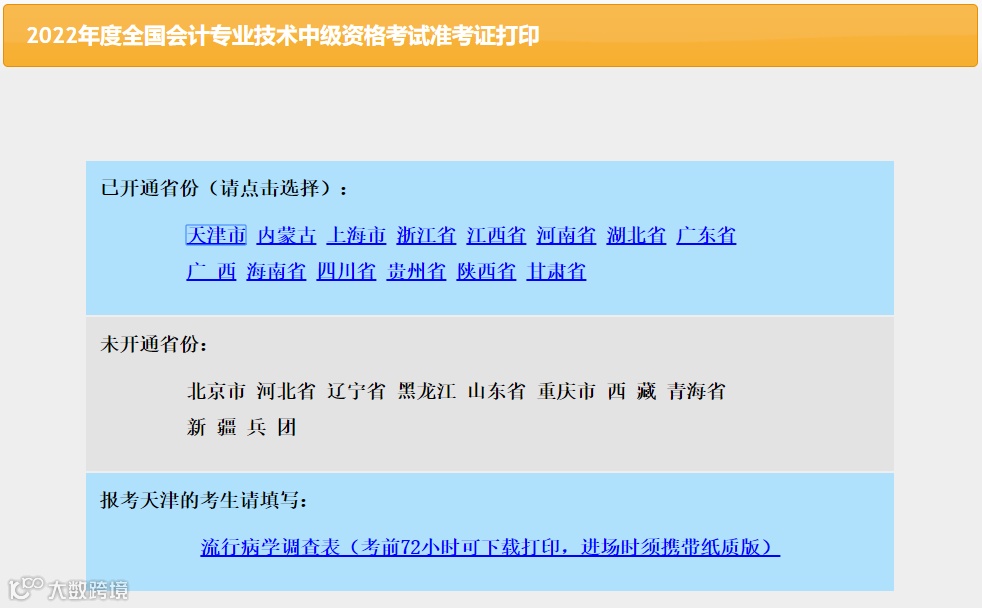
中级延考准考证打印中
务必提前打印!
目前,天津、内蒙古、上海、浙江、江西、河南、湖北、广东、广西、海南、四川、贵州、陕西、甘肃地区已开启准考证打印入口,请各位考生注意截止时间,及时打印!

图片来源:财政部
22年中级延考地区准考证打印时间汇总
↓↓↓

识别下方二维码
回复:打印
获取中级延考准考证打印入口
👇👇👇
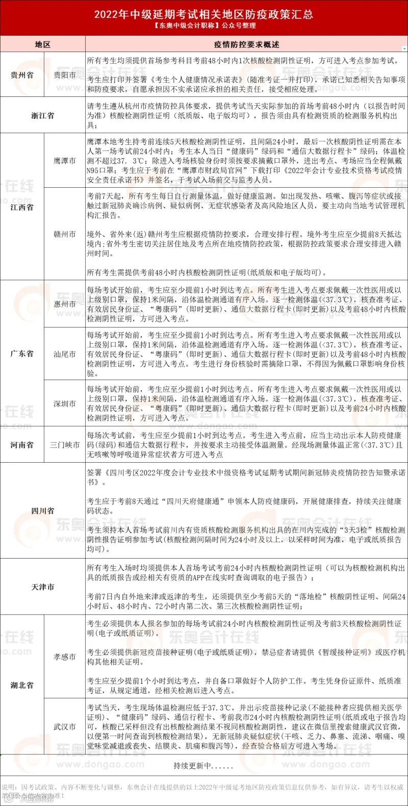
另外,各地区也陆续发布了防疫要求通知,奥奥进行了整理汇总,下面的表格会及时更新,请大家持续关注!
22年中级延考地区防疫政策汇总
↓↓↓

识别下方二维码
回复:政策
查看防疫政策通知原文
👇👇👇
中级延考临近,大家要多多关注本地官方发布的相关信息,严格按照本地区的疫情防控要求合理出行,利用剩余的时间积极备考,争取顺利通过中级考试!
*说明:因考试政策、内容不断变化与调整,东奥会计在线提供的以上中级延考信息等仅供参考,如有异议,请考生以权威部门公布的内容为准。
@全体财会考生,好消息来啦!
23年图书全网免费领!
加入海陆空学习战队
即可免费领取23年全套图书大礼包!
书+课+直播+测验助您23年抢学领跑~
👇🏻扫码立即免费领👇🏻
↓ 关注我,一起发现更多宝藏 ↓
|本文由东奥会计在线(ID:dongaocom)整理发布。
若须引用或转载,请务必与我们联系并在文首注明以上信息。未经授权擅自转载者将被依法追究法律责任。

