在经过了漫长且煎熬等待后
怀着无比激动地心情~
中级延考终于在今天正式开考!
没想到考完财管#中级会计#就上了热搜
图片来源:新浪微博
延考考生实在是太不容易了
一定要把握考试机会,不要弃考!
因考试取消/防控未能参加考试考生
不要沮丧!
虽有遗憾但未来可期
收拾好心情再出发!
刚刚!随着第一批经济法的考生出考场
第1天考试已全部结束!
延考考题难不难?考到了哪些知识点?
速速跟奥奥一起看一下
中级延考第1天的考试情况!
直击2022年中级延期考试
第1天现场情况
2022年中级延考第一天,考生们是否遇到突发状况?速速跟随奥奥来看。
1
核酸报告未出,太难了!
考前核酸报告未出,看着考场真的会绝望😞
2
突然变红码,没办法进考场!
突然变红码,事已至此,好好准备23年吧!
这里提醒还未考试的考生,一定要按照要求,提前准备好相关材料,不然真的会无法进入考场!
中级延考第1天考情复盘
考试难度如何?
今日中级延考首战,考试题目难不难?都考到了哪些考点?今天考试的考生最有发言权,一起来看看大家都怎么说?
1
《经济法》考情复盘
👉《经济法》难不难?
有考生说不太难,但是没复习……



👉《经济法》都考到了哪些考点?


2
《财务管理》考情复盘
👉《财务管理》难不难?
有考生表示:就差财管一科考完直接emo,哭着走出考场……
今年财管就是为难人了!算半天还不对!
👉《财务管理》都考到了哪些考点?
3
《中级会计实务》考情复盘
👉《中级会计实务》难不难?
考生反馈:《中级会计实务》延考巨简单,大题都没有问题。提前出考场!!
考了注会的1个小时就可以完成这套题?!
提前1小交卷,感觉能考90+!!厉害了👍
👉《中级会计实务》都考了哪些考点?
部分考生反馈考点,奥奥将考到的内容进行了整理,一起来看。
对于今天的中级延期考试
你有哪些特殊感受?
立即扫码入群
和更多中级延考生共同交流
*注:如已有东奥备考群,无需重复进入
收好这份中级延考资料
助你冲关!
临考磨刀,不快也光!如果你还未开考,这些干货可千万别错过咯!
免费领
《经济法》延考冲刺3套卷
此3套模拟卷为黄洁洵老师精心编写的,赠送于所有中级延期考试的学员!完全免费!!考前抓紧刷题,练练手感!
长按识别二维码
回复:试卷
立即下载延考冲刺3套卷
👇👇👇
免费领
人手一份,必备资料!
考前人手一份必备资料免费领啦
这些资料还没有的抓紧时间领取
①《中级会计实务》必备分录
②《财务管理》科目公式
③《经济法》速记法条
④19年至21年试题及解析
⑤22年9月考试各科目各批次考情分析及涉及考点汇总
长按识别二维码
回复:加油
所有中级延考生免费领取
23年中级备考已开启
速速码住这份计划表!
中级延考第1天已结束,不少考生就此结束22年的中级战斗,奥奥希望大家22年所考科目都能高!分!通!过!
但是,还有很多考生中级拿证之路仅仅进行到一半,稍作休息,总结经验,和奥奥一起蓄力再出发,备考23年的其他科目吧~
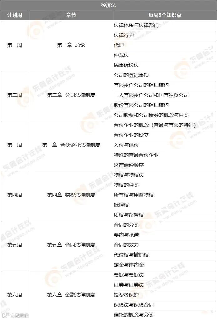
篇幅有限,仅展示部分内容
长按识别下方二维码
回复:计划
领取中级各科完整版计划表!
明日还有最后1天,请收好东奥老师们的锦鲤图沾沾欧气,奥奥也预祝同学们金榜题名、轻松过关!
东奥好课盛典来袭!
保价双12,购课抽大奖!
iPhone/小米台灯/名师抱枕/会员卡
现购中级D班,是省钱的不二之选!
买贵退差价,现在购买立即开学!
👇扫码立即0元锁价👇
↓ 关注我,一起发现更多宝藏 ↓
|本文由东奥会计在线(ID:dongaocom)整理发布。
若须引用或转载,请务必与我们联系并在文首注明以上信息。未经授权擅自转载者将被依法追究法律责任。

