
《轻四》上市啦!!

2020年初级会计备考已步入倒计时,每分每秒都尤其珍贵!
2月还有1天就结束了,你的基础阶段备考准备的怎么样了?是已经提前完成了,还是还没有开始!
《初级会计实务》梳理,戳→初级重点恒重,但80%的你们可能都背错了!
本文是对《经济法基础》科目知识点的梳理,快学起来吧!
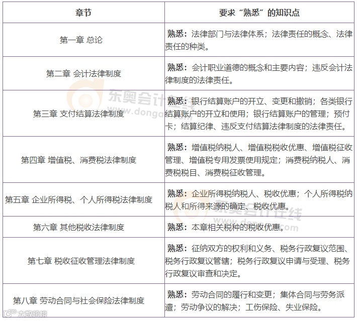
《经济法基础》考试大纲中要求“熟悉”的知识点
《经济法基础》需要“掌握”的知识点
《经济法基础》需要“了解”的知识点
加油
丨本文由东奥会计在线(ID:dongaocom) 原创整理发布,来源:财政部官网、东奥会计在线。若须引用或转载,请务必在文首注明以上信息。



