财会证书已经成为财会行业里的“必需品”,想要职场更上一层楼,都绕不开考证!你是不是也想要有更多的证书加持?
今年跨考生有福了,据奥奥统计,大部分报考税务师的考生也在同时备考中级或注会。
很多考生都在问奥奥:
税务师、CPA同时报考应该怎么搭配?
税务师准备报3科,中级如何搭配?
对此,奥奥为大家整理了税务师与中级、CPA考试科目的契合度,快来看看自己应该报名哪一科考试吧!
👇一张图让你清晰如何搭配👇

⏰今晚19:30,于南妮老师分享
2023年中、注、税一备三考攻略
点击下方卡片,立即预约
税务师+CPA跨考攻略
一直以来,CPA被看作是财会行业的“金饭碗”,不少人想要通过注册会计师考试得到高薪、名企甚至升职机会。
目前,cpa持证人在国内属于稀缺型人才,含金量不言而喻。当前国家通过注会考试的人数远远没有满足市场的需求,所以目前注册会计师在中国具有很高的社会地位,想要在财会方向上走的更远,CPA是一本必不可少的证书。
奥奥整理了税务师考试与注册会计师考试政策对比,如下:
从上图报名条件来看,注册会计师的考试报名条件并不高,两大证书报名时间和考试时间安排得也非常合理!税务师转战注册会计师十分可行!
1
报名时间:税务师报名晚于注会
2023年注会报名时间为4月6日-4月28日,参考22年税务师报名时间为5月10日-7月8日,考生可以先备考注会考试,并在规定时间内完成税务师报名。
2
报名条件:注会考试报名门槛更低
想要参加税务师考试,除满足一定学历要求外,还需要具有一定的工作经验,但注会考试的报名条件要求相对较低。一般来说能够报考税务师考试的考生,都可以报考注会考试。
3
考试时间:税务师考试晚2.5个月
23年注会考试时间为8月25日-8月27日,税务师考试时间为11月18日-11月19日,两者相差约2个半月。注会考试的广度与深度远超税务师考试,考生可以在前期备考注会考试,打好基础,完成注会考试后,利用两个半月的时间备考税务师考试。
虽然注会考6科,税务师考5科,但是两个考种的考试科目关联度极高,知识点存在很多重叠部分,一备两考能够起到相互辅助的效果,双证同收,效率更高。奥奥为大家整理了一备两考科目搭配方案,大家可以根据自身基础条件自行搭配报考。
↓两年通关方案↓
↓三年通关方案↓
虽然注会、税务师考试关联性强,但一备两考的压力确实存在,希望考生们端正学习态度,利用一切能利用的学习资源,珍惜时间,努力备考,争取做到双证双赢!
税务师+中级会计跨考攻略
自会计从业资格证被取消后,初级证书成为会计人入行的必备证书。而中级会计师的含金量也水涨船高,成为企业财务管理层的标配证书。23年拿下中级证书,对于税务师考生来说,也是不错的考证目标。
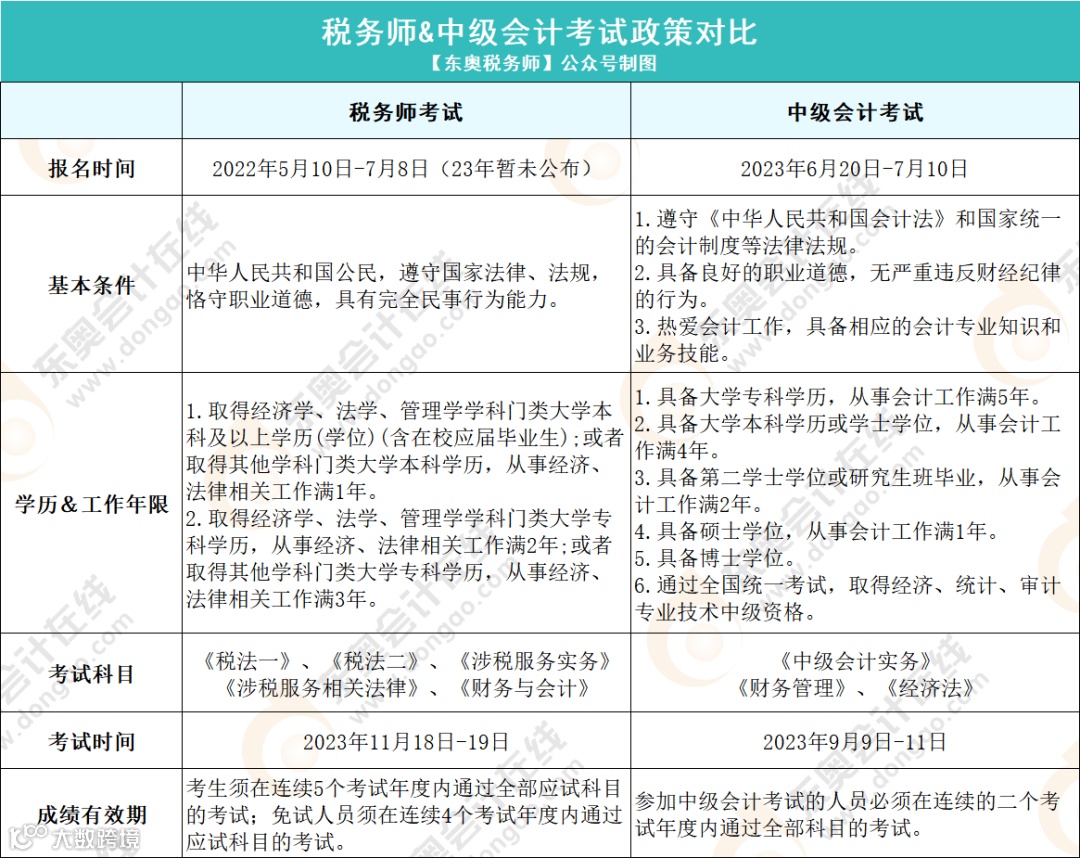
奥奥整理了税务师考试与中级会计考试政策对比,如下:
税务师的部分科目与中级会计考试科目的契合度很高,其中税务师的《财务与会计》与中级会计的《中级会计实务》和《财务管理》的契合度高达90%,税务师的《涉税服务相关法律》与中级会计的《经济法》的契合度也不低。
奥奥建议大家在报名的时候可以这样科目搭配:
(1)《中级会计实务》搭配《财务与会计》
《中级会计实务》与《财务与会计》的会计会部分重合的内容大约70%,且重合内容的会计处理基本相同,考试中考查难度相差不大。
(2)中级《财务管理》搭配《财务与会计》
《财务与会计》财务管理部分与《财务管理》科目相似度比较高,重合的内容大约90%。
(3)中级《经济法》搭配《涉税服务相关法律》
中级《经济法》与《涉税服务相关法律》重合内容大约40%,重合内容的经济法部分基本相同,考试时中级经济法的考查难度较高,但涉税服务相关法律有关知识点的覆盖面更为广泛。
如何花一个证书的时间,
快速收割三大证书?
CPA,中级,税务师,号称财会界的三大高含金量证书。如果规划得好,花一个证书的时间,收割三大证书不是没有可能。
有人花了5、6年依旧没通过,有人却只花了两年就全通过了,原因出在哪呢?
原因很简单,很多考生只知道内容高度重合,但在备考中,并不知道该如何进行有效跨考!!
2023新考季到来,为了帮助大家花更少时间,收割更多证书,东奥为各位考生立即安排了「23年税务师超全备考攻略」4场精彩直播。
🔔3月22日-27日,东奥4位老师为你支招,分享中注税一备三考攻略,以及23年税务师快速拿证方法!
23年准备跨考,不知道如何学!备考很迷茫!一定要守住直播间了!
↓直播课程表如下↓
⏰今晚19:30 ,于南妮老师分享
如何利用中、注、税重合知识一备三考!
点击下方卡片,立即预约
一键预约全部直播
担心错过直播,需要提醒?
赶快记住下面的步骤
👇👇👇
长按识别下方二维码
进入【东奥会计在线】视频号
按照如图所示,点击【全部直播预告】-点击【预约全部】直播开始时,会提醒大家!
↓ 关注我,一起发现更多宝藏 ↓
|本文由东奥会计在线(ID:dongaocom)整理发布。
若须引用或转载,请务必与我们联系并在文首注明以上信息。未经授权擅自转载者将被依法追究法律责任。

