浙江、上海的小伙伴们
中级补报名明日开启咯~


需特别注意
27日中级报名即将截止




特别提醒
江西的考生26日中级报名截止

提醒各位考生千万不要错过哦
奥奥菜单栏已备好
点击立即报名~

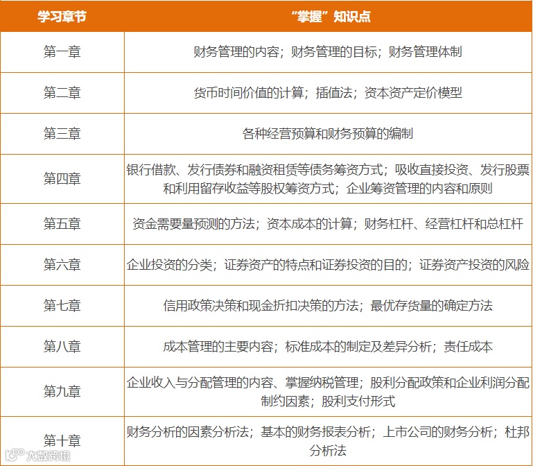
备考任何一个考试,首先要了解它。尤其是中级《财务管理》科目,考生要学会“区别对待”。
针对重点内容,要进行针对性学习,这样才能保证在中级会计考试中拿下大部分的得分点。
以下是中级会计《财务管理》科目的章节学习重点,一起来看吧!

(注:表格内容根据2020年中级会计考试大纲整理)
历年真题是备考必不可少的复习资料,通过研究历年真题,考生可以快速了解考试命题特点,洞悉命题规律,掌握解题技巧。
以下是奥奥为大家整理的2011年-2019年的中级会计《财务管理》真题,先收藏。

*阅读原文获取历年真题*
注:2014年-2018年试题由东奥教研专业团队根据考生回忆版试题改编,剩余年份试题为考生回忆
《财务管理》科目的难点在于计算公式较多,计算量较大。考生们复习时,要对这些计算公式进行着重学习。
首先最要紧的是把公式记下来,如果连基本的运算公式都背不下来,又如何去应用呢。
在记忆计算公式时,奥奥并不提倡大家死记硬背,而是要在弄清基本原理的情况下,再进行记忆。
为避免走弯路
借助辅导课程备考=减少备考压力
你学习我鼓励
现金券+优惠券=购课更优惠
快来参与活动抽奖
书课同频,还怕过不了?

丨本文由东奥会计在线(ID:dongaocom) 原创发布,若须引用或转载,请务必与我们联系并在文首注明以上信息。未经过授权擅自转载者将被依法追究法律责任。
⊙东奥会计在线 保留所有权利。



