准备23年考中级的小伙伴
你开始学习了吗?
奥奥今天在冲浪时发现
已经有小伙伴竟然看完一轮了!!!
当然,还有一部分考生
还在纠结现在学习太早?
教材还未发布,不知道学什么?
奥奥想跟大家说
今年报名时间延后,教材发布较晚
务必提前做好准备!
3月启动中级备考是最佳时机!
该如何学?提前学什么?
今天一文就搞透!
让人欣慰
超60%考生已开始备考中级!
23考季已经悄然开启,就在前段时间,“东奥系统崩了”让会计er终于看到,大家都在默默的内卷!!
原本以为大家都在摆烂,没想到炸出这么多在默默闷头学习的财会er!
前段时间,奥奥做过一个小调查,结果显示:有56%的考生今年要准备3科考试!并且已经有超过60%的考生已经开始备考!
奥奥看到后,甚是欣慰!大家学习的热情很高涨!!!还在等待教材未开始学习的你,慌不慌?
你可能会问,为什么大家这么早学习呀?一起接着往下看!
距离中级考试还有6个月
为什么大家都已经开始学习了?
根据23年中级报名简章显示:23年中级考试时间为9月9日-11日!
图片来源:财政部
距离考试还有6个月的时间,为什么大家这么早就已经开始学习了?奥奥为大家总结了3个理由,让你不能拒绝3月务必开始备考!
学习阶段:分为4大阶段!
往年中级报名时间均在3月,教材也会在此阶段下发,备考顺势开始!
虽然今年报名时间延后,但考试时间没变!所以,中级教材下发前,务必开启备考!3月就是最佳时机!3月启动,才能从容上考场。
图片为中级23年备考时间轴
覆盖内容:知识点多,内容复杂!
根据23年中级大纲显示,23年《中级会计实务》共计26章,任务艰巨!
22年教材大变,由原本的19章猛增到26章!23年教材又增加一章《概述》!可见,中级考试的内容逐年在增加!!!大家务必尽快热身,投入学习!
根据23年中级考试大纲,奥奥整理出来了各个科目基础阶段需要学习的考点,由图可知需要备考的知识点还是很多的!
各位小伙伴,3月备考是必然的,时间紧,任务重!快快动起来!
时间紧张:不被打扰的时间有限!
奥奥根据东奥课程学习时间,为大家整理了三科学习时长:
|
科目 |
学习时长 |
|
中级会计实务 |
200+小时 |
|
中级财务管理 |
150+小时 |
|
中级经济法 |
130+小时 |
|
总计 |
至少480小时 |
从上表中可以看出,想要完成中级3科的学习,至少需要480小时,如果每天抽出3小时进行学习,需要近5.4个月的时间,刨除掉法定节假日,至少需要6个月的时间!!!
所以,3月备考中级是最佳时间!利用教材下发前的时间,抢先学习基础点、重难点有利于后面教材下发后的高效巩固。
扫码进入东奥中级备考群
get更多中级备考干货&最新资讯
👇👇👇
教材下发前抢学
可以先学哪些内容?
23年中级大纲已发,东奥教务团队通过大纲预判23年不变内容,提前选取这些内容,供考生抢学学习!!
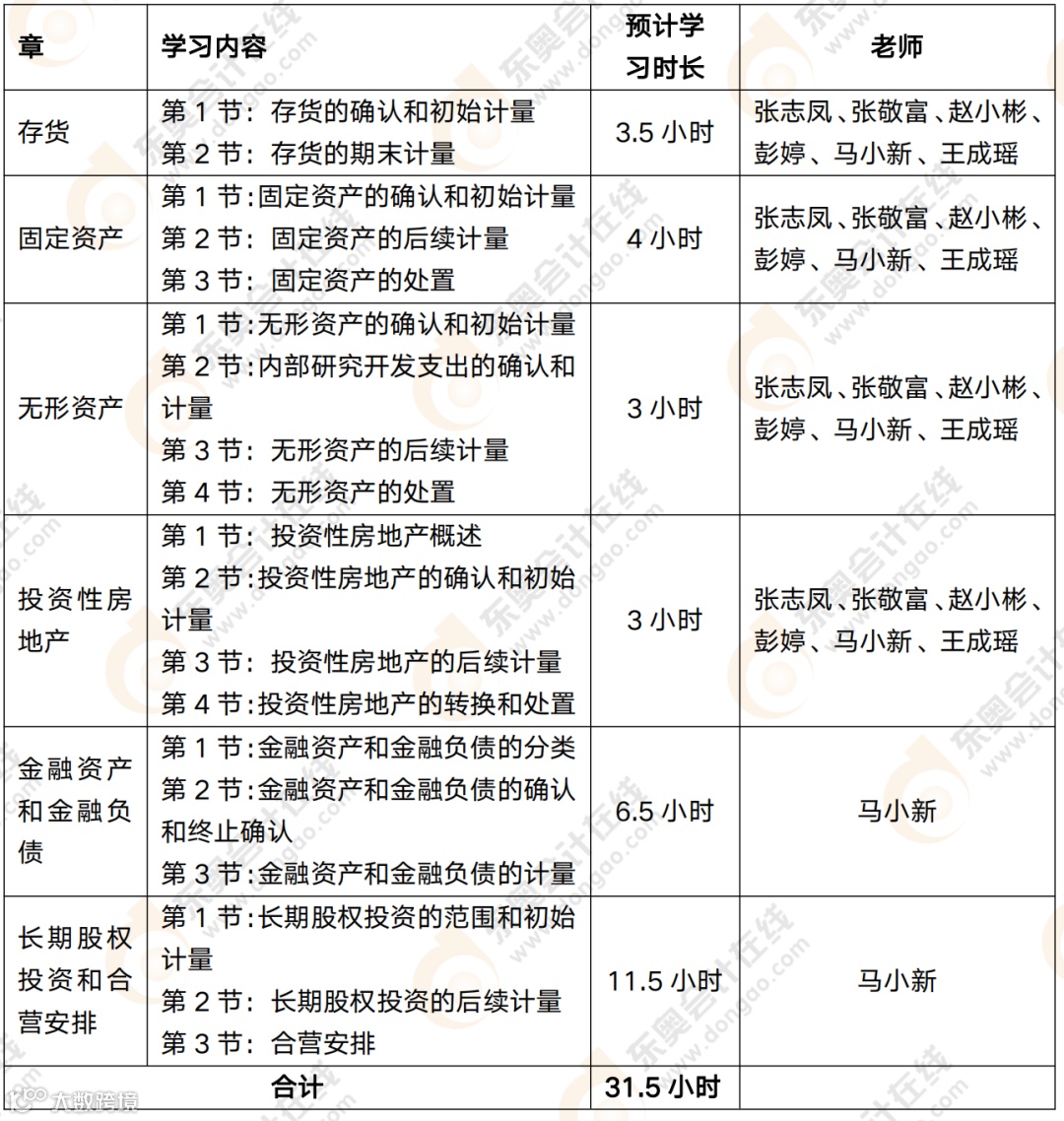
中级会计实务:
存货、固定资产、无形资产、投资性房地产四章,通过大纲分析,预计不会发生较大变化;
以上四章,近年来考试平均分值20分左右;这部分内容至关重要,属于学习后续章节的基础性内容,对学好非货币性资产交换、债务重组、长期股权投资、合并财务报表等章节起到决定性作用。
🔥具体学习计划:
中级财务管理:
总论、财务管理基础、预算管理、筹资管理(上)、筹资管理(下)、投资管理六章,通过大纲分析,预计不会发生较大变化;
以上六章,近年来考试平均分值 56 分左右,除总论、筹资管理(上)外,均为历年主观题常考章节。
-总论为基础性章节,历年考试均只考察客观题。
-财务管理基础属于后续学习的基础性章节,本章掌握不好,后续涉及计算现值会相对困难。
-预算管理相对独立,与前后章节关联性小,适合提前学习。
-筹资管理(上)属于后续学习的基础性章节,同时历年考试均只考察客观题。
-筹资管理(下)、投资管理,这部分内容至关重要,属于考试必考章节。
🔥具体学习计划:
中级经济法:
总论、合伙企业法律制度、物权法律制度、合同法律制度四章,通过大纲分析,预计不会发生较大变化;
以上四章,近年来考试平均分值 50 分左右;这部分内容至关重要,总论属于学习后续章节的基础性内容;合伙企业的内容相对的简单易学;物权与合同法属于生活中经常会遇到的常识性知识,更容易得分。
🔥具体学习计划:
长按识别下方二维码
回复关键词:劝学
获取23年中级抢学详细内容
别再等待咯,很多同学不知道去哪里学!东奥2023基础班已开讲!聪明的同学已经开始学习了!
23年中级D班重磅升级,购课即送6本轻松过关系列图书,独享考前「权威名师·逆袭集训」!
正值东奥财会狂欢节,D畅听班领券立减300元!3月底优惠缩减!这个3月,一起狂欢吧~
↓ 关注我,一起发现更多宝藏 ↓
|本文由东奥会计在线(ID:dongaocom)整理发布。
若须引用或转载,请务必与我们联系并在文首注明以上信息。未经授权擅自转载者将被依法追究法律责任。

