重磅消息!刚刚!
官方正式公布2023年初级教材变化!
今年的教材变化大吗?
各科目的新增内容多吗?
针对最新教材应该如何备考呢?
长按识别下方二维码
回复关键词:教材
查看2023年初级教材变动详细对比
今年教材变化大不大
新增或者删除了哪些考点?
赶紧跟着奥奥抢先来看!
2023初级教材变化对比
有增有减有改,速看!
终于等到了!教材变动一出,东奥第一时间进行整理,以下为详细内容,一块来看看!
1
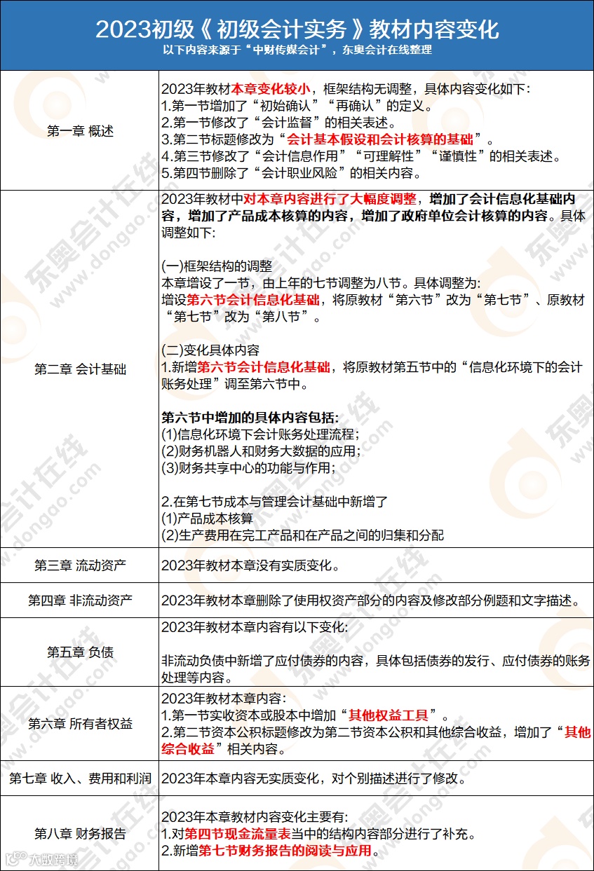
《初级会计实务》教材变动

2
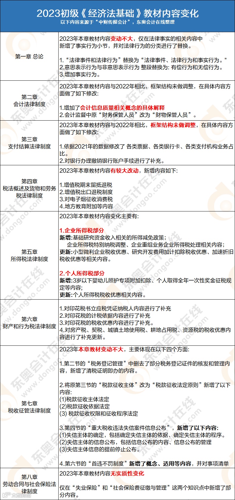
《经济法基础》教材变动

识别下方二维码
回复关键词:教材
查看2023年初级教材变动详细对比
初级教材&轻一何时发货?
教材变动已出,教材现货就不远了!奥奥知道大家近期最关注的就是:初级教材&东奥轻一何时发货!
东奥发布《关于23年初级考试图书发货时间公告》!为大家进行解答!
问题1:2023年初级图书什么时候现货?
答:2023年初级【官方教材】预计于2月6日左右现货,现货入库后第一时间安排给学员办理发货,请您耐心等待;
2023年初级【轻松过关】系列辅导书,老师及东奥教研、教学人员一直在紧锣密鼓的编写图书,但是为了保证质量,我们会在图书确定无问题后,再进行印刷,预计2月中旬左右会出版,出版后,我们的多个库房,24小时同时为不同地区学员进行发货;
问题2:预定图书发货怎么通知?
发货后会给您发送物流短信提醒,通过扫描下方二维码,输入【购买订单号】自助查询物流状态!
说明:因快递单量较大,可能涉及快递物流更新不及时,如暂未查到物流更新进展,您可以换个时间再刷新查看!
问题3:图书是完全按照购买顺序进行邮寄吗?
答:是的,根据购买时间顺序进行审单发货,但为了让所有学员尽快收到图书,我们会通过多个库房一起「就近」发货!
另受快递揽收及物流在途时效均受到影响,不能完全保证不会出现突发情况或特殊情况的发生,但如果出现少许顺序偏差,相隔时差也一定很短,希望您能谅解!
问题4:图书使用什么快递邮寄,是否可以选择?
答:东奥默认中通或韵达快递邮寄,偏远地区可能会采用邮政等,由于订单量较大,避免合作快递网点压力过大导致积压及滞留,暂无法接受指定!
问题5:图书是否可以修改地址?
答:图书未邮寄是可以更改的,如地址有变动,请您及时联系东奥客服进行修改!
问题6:图书收货前怎么安排学习?
答:由于2023年教材下发较晚,为了让您能有更充足时间备考,我们的基础班课程已提前开课,如果您购买 了「初级书课包」商品,现在就可以提前听课学习!
Ps:如何激活领取课程:
-天猫、京东、抖音学员:购买成功10分钟后→扫描右边二维码输入订单号、东奥官网用户名(如未注册请输入手机号)→激活成功后→会计云课堂APP,点击“学习”
-官网学员:无需激活,自动赠送
23年初级报名倒计时4天
一键速查报名政策!
23年初级报名时间为2月7日-28日,距离报名仅有4天了!
根据往年经验,每年都有考生,因为错过报名时间、没有提前看报考地的特殊要求等种种原因,错过一年一度的初级会计职称考试报名!
识别下方二维码立即预约报名
👇👇👇
为帮助大家节省时间、顺利报考东奥上线了初级报名条件政策查询系统!
即扫即查!报名不耽误!第一时间获取23年初级各地报名政策扫描下方二维码立即查询👇🏻
0元免费领
260页23年初级备考指南电子书!
备考不易,东奥深知每年都有大量考生在网络上搜寻关于初级考试的信息:考试介绍、职业发展、知识点等维度,既耗时又难保准确。
为了满足广大考生需求,东奥以25年深耕财会教培业积淀,为大家的初级考试一站式辅助,精心编撰《2023年初级会计职称备考指南书》!
长按识别下方二维码
回复:电子书
免费下载《23年初级备考指南电子书》
这本电子书从行业现状和个人发展、考试相关介绍、备考计划、备考知识点与答题技巧常见备考问题等五个维度出发!
为零基础考生打包资讯、介绍学习方法、汇总备考注意事项、打通备考通道;
本电子书共计260页,由东奥团队精心撰写,详细内容目录如下:
向左滑动看更多
除此之外,还为大家整理11种备考辅助道具,希望能帮助大家节省备考时间!
长按识别下方二维码
回复:电子书
免费下载《23年初级备考指南电子书》
教材即将下发,报名在即
备考即刻起航!
今年初级报名推迟,考试提前,备考23年初级的时间被大大缩短!
图片来源:新浪微博
罕见3个月「超短备考期」难度激增!尤其是对于零基础学员来说,备考难度更是大!
为帮大家降低备考难度,东奥将23年基础班提前开课!依据新大纲,精选恒考点,帮你抢先打牢基础,从容应对考试!
💪💪💪
东奥已开课,还没购课的同学抓紧啦!
东奥重磅推出3款轻一书课包~
书课配套,备考更轻松!
名师+好书+好课
一站式备齐带你躺赢初级!
奥奥强烈推荐轻一豪华版
省心上岸,一套就够!
👇点击下方图片,开启通关之旅👇
加入23年初级备考群
与众多考生一同交流,互动学习!
更多备考疑问群里咨询~
2023年的初级备考之旅已经正式扬帆起航!希望考生们都尽快稳住心态,以不变应万变,尽快进入学习状态!认真备考,早日上岸!
↓ 关注我,一起发现更多宝藏 ↓
|本文由东奥会计在线(ID:dongaocom)整理发布。
若须引用或转载,请务必与我们联系并在文首注明以上信息。未经授权擅自转载者将被依法追究法律责任。东奥会计在线保留所有权利。

