
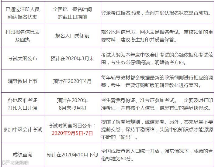
2020年中级会计职称考务日程安排已经公布了,点击查看→《刚刚!20年考试时间公布!“证书取消”却成了头条?!》
中级会计考试定于今年9月举行,时间为:9月5日-7日。从考试时间来看,中级会计考试仍然选择在周六周日进行,共分为两个批次。
与2019年相比提前了两天,这一信息引发了广大考生的激烈讨论。
时间提前是否意味着竞争将愈加激烈?报名人数的增加,考试难度是否会“升级”呢?
且看奥奥为您逐一分析!

01
2020中级考试时间
根据人力资源社会保障部办公厅公布的《关于2020年度专业技术人员职业资格考试计划及有关事项的通知》,2020年全国中级会计考试将于9月5日正式举行。
虽然考试批次和各科目的考试时长暂未公布,但参考历年的考务安排,通常情况下,预计2020年各考试科目的时长不会有太大变化。
《中级会计实务》科目的考试时长为3个小时;
《财务管理》科目的考试时长为2.5个小时;
《经济法》科目的考试时长为2个小时;
02
报名人数会持续增长吗?
2020年中级会计职称考试时间提前,消息一出,不少考生认为2020年考试的报名人数可能也会继续上涨。
到底是真相还是谣传呢?其实,从近五年的中级会计师报名情况来看,人数连年攀升,2019年报考人数更是高达160万人,较2018年增长了18.2%。
据此推算,2020年中级会计报名人数上涨大有可能,甚至会再创历史新高!

03
“刚需”证书,含金量超高
财务管理层的“刚需”证书,绝佳选择
中级会计职称是对个人专业能力的一种认可,如果大家能够顺利拿下中级会计师资格证,不光有机会晋升,还会带动薪水的提升。
从近期各地的招聘信息来看,中级会计职称证书已经越发成为企业选拔财务管理层的“标配”,北京、上海等一线城市甚至已经达到了15k-30k/月,这也侧面反映出,企业对于中级会计师持证人员的认可。
所以,想要让自己的职业生涯再上一个台阶,考中级会计职称证书就是一个绝佳的选择。
优秀会计人才越发受到重视,更有发言权
另外,财政部会计资格评价中心实行的会计考试年度“金银榜”制度、“优秀考生跟踪评价计划”等都体现了对优秀会计人才的重视,并表示为了适应财税改革和经济社会发展对会计人才的新要求,财政部将积极探索考试后跟踪评价机制,将考试与考生职业发展结合起来。
取证周期短,职场完美转身
中级会计职称证书在财务领域的地位如日中天,越来越多的人员选择报考中级会计职称,来提升自己的综合实力。
而且和注会、税务师等证书相比,中级会计师考试仅有三科,成绩有效期为两年,如果顺利的话,一年即可取得证书,让考生们在升职、跳槽的过程中,有职称加持,可以为自己的转身赢得满意的职位和薪酬。
享受国家福利政策,待遇多到你想不到
事实上,国家政策对于中级会计职称的持证人员也提供了大量的政策福利。
各地区纷纷出台落户积分、租房/购房补贴、技能提升奖励等多方面的福利,看看各地区为持证人员抛出的那些“橄榄枝”:

2020年中级会计师预习阶段是我们打好基础的关键时期,大家要好好珍惜现在的备考时间。
此外,我们应该想清楚2020中级报名的时候究竟应该报考几科,做好学习规划。



04
中级考试科目
2019年中级考试科目包括:《中级会计实务》、《中级财务管理》和《中级经济法》。
05
中级考试各科特点
《中级会计实务》这一科目,在中级考试中难度最大,灵活性比较强,考察范围也比较全面,考试中涉及到会计分录,需要活学活用,懂得变通 。
《中级财务管理》这一科目,在中级考试中,主观题所占分值较大,涉及到许多计算题,我们不仅要熟记公式,更需要有举一反三的能力。
《中级经济法》这一科目,在中级考试中难度最小,但是需要记忆的法条比较多,不能只是靠单纯的死记硬背,还是需要加强理解的,可以通过做题巩固基础知识,使其记忆得更加牢固,避免出现遗忘或记混的现象。
06
中级成绩管理
会计专业技术中级会计职称考试以二年为一个周期,参加考试的人员必须在连续的二个考试年度内通过全部科目的考试。
07
一年报考VS两年报考
(1) 一年报三科
适用人群:适合备考时间充裕或者是具有冒险精神的考生。
优势:可以增加通过中级考试的几率,由于中级会计考试成绩管理具有一定的期限,如果在第一年报考时选择三科联报,就算不能保证完全通过,我们在第二年学习的时候,也已经有了一定的基础,学习起来会轻松许多,可以增加通过中级考试的几率。
劣势:备考期间可能会存在一定的压力,可自由支配时间较少。
(2) 分两年报考
适用人群:适用于零基础考生和备考时间不充裕的考生。
优势:备考时可以集中精力主攻所报考的科目,压力相对较小。
劣势:参加考试不意味着考了就一定能够通过,具有不确定性。如果第二年所报考的科目没有通过,则第一年的努力将被归零。
小伙伴们在报考时不必过于纠结,从实际出发就好。奥奥也会持续为大家整理中级备考方法,精彩内容持续更新!
说明:因考试政策、内容不断变化与调整,东奥会计在线提供的以上信息仅供参考,如有异议,请考生以权威部门公布的内容为准。
没时间学习,学习效率低
没人解答疑问,学不会
目标迷茫,自信心被打击
想解脱,请扫下方二维码

不懂就进群问个明白



