在每年的考试中,大家对《中级会计实务》分录、《财务管理》公式、《经济法》法条都会感觉到很头疼。
大多数考生都是学了忘,忘了学,再加上很多知识点都是比较散,只要自己理解的不透彻很容易张冠李戴。
分录、公式、法条在自己脑子里像浆糊一样,更不用说怎么去运用了。
如果记不住这些内容,即便知道怎么用,到真正用到这个公式或者分录的时候,就是死活写不出来,最后因为不该丢的这几分,导致与中级证书擦肩而过。
想必这些情况大家多少都会遇到过。
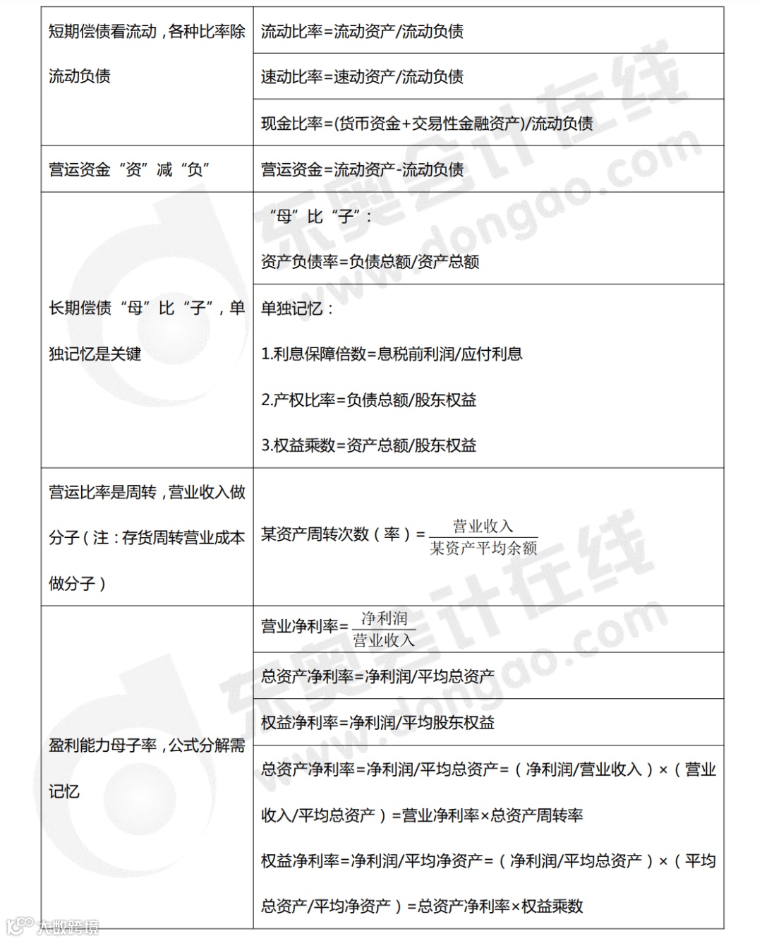
为了大家更加全面性的记忆这些考试备考的内容,奥奥特别准备了由东奥专业教研团队整理的最新版《中级会计实务》必背分录大全、《财务管理》备考公式、《经济法》速记法条。
👉温馨提示:由于内容比较多,大家可以按照下面的操作方法进行下载,然后自行打印,每天翻看。

以下是节选三科的部分内容。
1



2


3


所有逆袭,都是有备而来
看完文章记得给奥奥点亮“在看”哦~
这样才能及时看到奥奥精心准备的内容
希望我们永远不走散

丨本文由东奥会计在线(ID:dongaocom) 原创发布,若须引用或转载,请务必与我们联系并在文首注明以上信息。未经过授权擅自转载者将被依法追究法律责任。
⊙东奥会计在线 保留所有权利。



