
由于很多考生对税务师考试的相关信息还没有深入的了解,而想要报考税务师考试需要符合一定的报名条件。
奥奥为大家整理了税务师报名时间、报名条件、考试时间及考试的相关安排等,希望对大家了解考试有一定的帮助。
报名时间:2020年税务师报名时间为2020年4月20日-6月20日,7月20日-8月7日。
报名条件:2020年税务师报名条件暂时还未公布,但报名条件一般不会有较大变动,根据历年报名安排,中华人民共和国公民,遵守国家法律、法规,恪守职业道德,具有完全民事行为能力。
还须具备相应条件之一:取得经济学、法学、管理学学科门类大学专科学历,从事经济、法律相关工作满2年;或者取得其他学科门类大学专科学历,从事经济、法律相关工作满3年。
取得经济学、法学、管理学学科门类大学本科及以上学历(学位);或者取得其他学科门类大学本科学历,从事经济、法律相关工作满1年。
以前年度考试中因违规违纪而受到禁考处理期限未满者,不得报名。
考试时间:2020年税务师考试时间为2020年11月7日、8日。
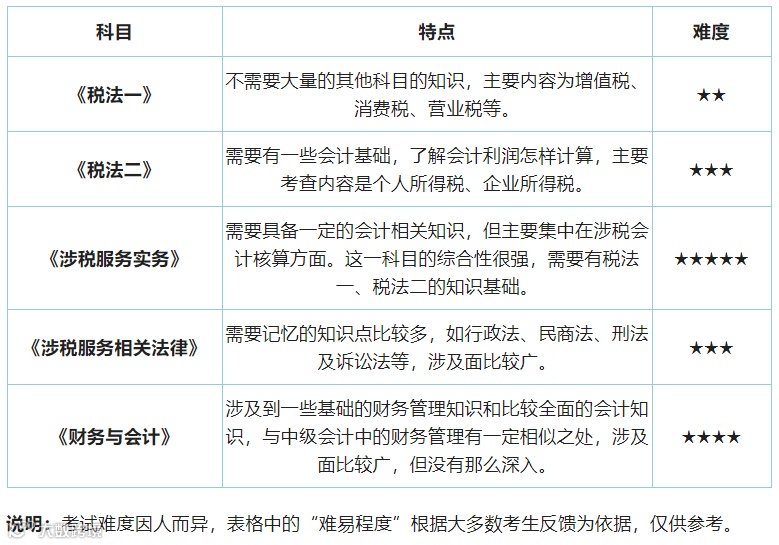
考试科目:税务师考试共有5个考试科目,分别为《税法一》、《税法二》、《涉税服务实务》、《涉税服务相关法律》和《财务与会计》。
成绩管理:按照考试惯例,税务师考试各科目满分为140分,合格分数线为84分。
实行5年为一个周期的滚动管理办法,考生须在连续5个考试年度内通过全部应试科目的考试(免试考生须在连续4个考试年度内通过全部应试科目的考试)。
科目特点:

不同考生有着不一样的特点,适用的搭配方案也会有所不同:
零基础考生可以在第一年选择报考一、二个考试科目,稳扎稳打;
全职考生可以选择报考四、五个科目,认真备考,争取顺利通过所有报考科目的考试;
上班族考生和妈妈级考生可以报考两、三个科目,不要给自己太多的压力。
搭配方案:

性价比较高的报考搭配方法:

由于各位考生的自身情况有所不同,以上搭配方法并不一定适用于所有考生,大家可以在上述方案的基础上根据自身情况作出相应的调整。
希望各位准备参加税务师考试的小伙伴能够尽早决定报考科目,安心备考,坚持努力。
听说了么
一年可以得多种证书
可能么?当然可能
老师说这样备考
能同时拿下注会和税务师

税务师畅听无忧班
1.17日优惠截止!
不信扫码看看

丨本文由东奥会计在线(ID:dongaocom) 原创发布,若须引用或转载,请务必与我们联系并在文首注明以上信息。未经过授权擅自转载者将被依法追究法律责任。
⊙东奥会计在线 保留所有权利。



