有用、有聊、有趣的经济法
经济法不是虚无缥缈的,它在我们生活中普遍发生。
——黄洁洵老师
首先,
了解一下今年注会经济法教材变化预期
建议:
2020年新的证券法已经在3月1日正式开始实施,此项政策对注会《经济法》科目的考试可能会有一些影响。
黄老师预测,有颠覆性变化的章节预计为第7、11、12章,新增性变化为主的章节有可能为第3、4、6、8章。其他章节也存在调整的可能性。
预习建议
建议:
从现在开始关注证券领域的新闻,可以转换身份和思维来学习这部分内容,更有助于我们将来理解背诵。
在生活中积累素材。
对于偏好文科,基础很好的考生,建议等新教材发布以后再开始学习;对于文科偏弱、第一次备考的小白考生来说,建议优先复习民法等变化较小的章节。
2020年CPA经济法的书课安排
建议:
2020年老师主要讲解注册会计师考试专业阶段的课程,包括:基础精讲班、习题强化班、冲刺专题班、模考提分班;综合阶段只讲授综合基础班。
配套图书方面,老师主要负责编写《100小时过注会》系列的经济法科目和《轻松过关2》。
有用、有聊、有趣的经济法
梳理一下经济法框架:
理解的过程中,要有靠谱的笔记,然后有方法的背诵。
一、不可抗力
1、概念
注意:
2、不可抗力属于“事件”:
注意:
二、合同解除
1、合意解除:
2、法定解除:
3、解除权的行使:
三、违约责任
1、不可抗力是法定的免责事由:
注意:
案例1:
注意:
对这个关于疫情的举例,A企业是不承担责任的。
注意:
2、因第三人过错造成的违约:
注意:
要分清个合同关系人,一个一个去解决。
相关连接1:甲与乙签订合同约定,由小明向甲履行合同,如果小明没履行,甲直接找乙追究责任,乙找小明追责。
相关连接2:甲与乙签订合同约定,约定由乙向甲的家里送水,乙没干,甲直接找乙追责。
3、债权转让:
四、可撤销民事法律行为
1、无效:
2、可撤销:
1、基于重大误解实施:
2、欺诈:
3、胁迫:
4、因乘人之危等导致显失公平:
1、撤销权人:
2、行使途径:
3、撤销权的存续期间:
总结:
五、双务合同履行中的抗辩权
注意:
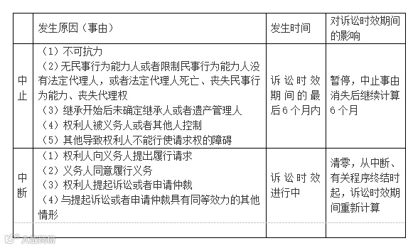
六、诉讼时效
七、与商品价格密切相关的垄断行为
提示:
判断商品之间是否具有竞争关系、是否在同一相关市场的基本标准,是商品间的较为紧密的相互替代性。
举例:
自来水公司强制要求用户去某一个设备公司去购买设备,这属于市场支配。
注意:
一定要注意,市场支配地位本身没问题,只是不可以滥用。
提示:
(3)、(5)与这次疫情比较相关。比如超市出售口罩与牛肉、排骨的购买套餐,并且购买没有其他选择,就涉嫌没有正当理由搭售商品。
1、《反垄断法》的基本规定:
提示1:
案例:
提示2:
2、禁止行业协会从事下列行为:
案例:
3、可被《反垄断法》豁免的垄断协议类型:
注意:
满足一定条件,垄断行为也可以被豁免。
5、行政责任:
八、股东(大)会、董事会决议的效力
1、决议不成立:
相关链接:
2、决议无效:
3、决议可撤销:
1、原告:
2、被告:
黄老师帮大家整理了思维导图,以便于大家记忆:
九、上市公司定期报告
注意:
十、上市公司临时报告
十一、破产原因与破产案件的类型
1、破产原因:
2、破产类型的申请:
注意:
十二、票据的提示付款期限与追索时效
1、付款的提示期限:
注意:
2、逾期提示付款:
3、消灭时效:
公告:
最后一场直播课
丨本文由东奥会计在线(ID:dongaocom) 原创发布,若须引用或转载,请务必与我们联系并在文首注明以上信息。未经过授权擅自转载者将被依法追究法律责任。
⊙东奥会计在线 保留所有权利。


↓↓↓*点击阅读原文即刻参与活动

