友情提示:

时间紧,任务重
你是否因为学习进度落后而感到无比焦虑?
时常感到通关无望?
快来收下奥奥准备的这份“速成礼包”
让你短期通关不是梦
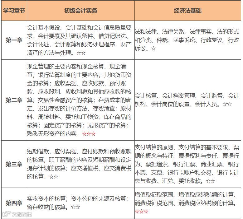
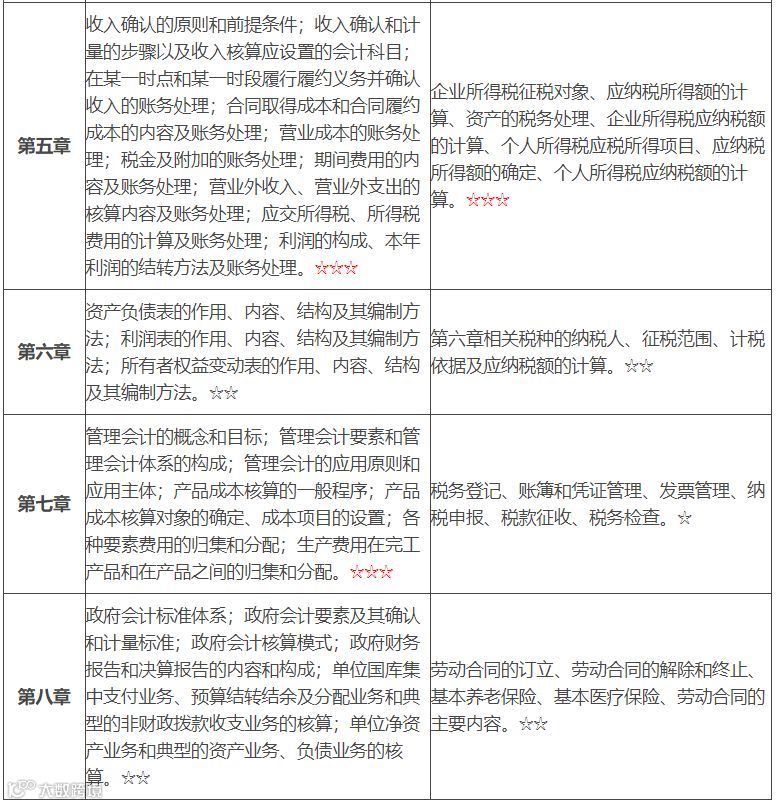
初级会计实务:2、5、7为重点章节,各种题型均会涉及,该科目实操性较强,案例类的题目、计算类的题目较多。(参考2019年考试)
经济法基础:科目涉及大量的法律条文,大部分以背诵为主,但是增值税、消费税和企业所得税等也会有计算内容的考查。(参考2019年考试)
对策:
建议大家精研考试大纲,非重点非考纲要求掌握的内容果断跳过
做真题揣摩命题规律
跟着东奥网课学习老师的解题技巧,多学巧思


(注:图片内容选自东奥名师主笔《轻松过关》系列图书,东奥会计在线整理发布)
注:根据历年初级会计考试经验总结出来的核心考点内容,仅供大家参考学习,如有异议还请以官方教材和考纲为准!


强化阶段——学习目标
强化阶段——书课搭配
到备考的关键时刻,越是不能自乱阵脚,尽管备考余额不充足,如果大家可以优化时间分配,有侧重的学习,也是可以在短时间内逆袭通关的。
加油
丨本文由东奥会计在线(ID:dongaocom) 原创发布,若须引用或转载,请务必与我们联系并在文首注明以上信息。未经过授权擅自转载者将被依法追究法律责任。
⊙东奥会计在线 保留所有权利。



