2020年CPA赛季,从此刻就拉开了帷幕,你准备好了吗?
——郭守杰老师
1.考试时间
2.考试题型
3.案例分析题的命题方向和答题步骤
4.2020年教材的主要变化
5.2020年备考指南

注意:的确有少部分地区的考生会被选中于10月11日考试,包括部分大省会也有会被安排在11号考试的情况。
郭老师也发起了一个心灵问题:如果你是出题老师,你会这样做吗?
所以担心会漏题,担心不公平的学员,就无需在这个方面过多担心了。
郭老师表示这个问题现在谁也不好表示,作为考生肯定会希望后考,毕竟可以根据前一批的考点来针对性看一看。
奥奥提醒大家,无论先考还是后考,总归不会超出考纲,好好备考,完全掌握知识才是沉着面对考试的不二法则!
关于试卷的情况,去年仅有1个批次的考试,中注协准备了A、B卷,今年《经济法》共2个批次,也可以预估有4套试卷。
如果是4套试卷,关于大题肯定是各不相同。另外郭老师也重点强调:毕竟CPA的考试被大家誉为会计考试“第一考”,难度是很高的,希望同学们都能携带手表,注意考试时间,做题的时间分配也是很重要的。
《经济法》考试共分为:单选题,多选题,案例分析题

注意:今年因为经济法会分成两个批次考试,因此必须要全面进行复习!考点会覆盖的比较多。
1. 单选题(24个小题,每个小题1分,共24分)
单选题必须要拿下8个。如果单选题的丢分很严重,会直接影响后面,且郭老师提示,单选题应是整个儿考试中保分的题型。
2. 多选题(14个小题,每个小题1.5分,共21分)
不选、错选或者漏选均不得分。往年曾经有一种情况,14个题目中有9道题都是ABCD的选项,很多考生表示自己没有信心,甚至不敢答题。
郭老师提示考场上的情况谁也无法预料,还是希望考生们能有足够的心理准备,多选题是通过考试的关键。
提醒:
客观题——共为45分(单选及多选)能达到30分的考试基本就是通过了;
在20-30分之间的考生,成绩比较纠结;不足20分的考试通过考试的机会很渺茫。
3. 案例分析题(4个题目,共55分)

英文附加题一般都是票据这章出题。有精力有时间的考生可以争取,如果准备不过的考生可以放弃。
郭老师语重心长的告诉大家,在考场上,一定不能放弃,虽然10月份考试,但很多考生说自己考的汗都出来了。
你的目标是什么?要坚定,既然拿到60分就可以通过考试,那么冷静应对,用会的知识换成分数,就一定可以!
1. 命题方向
破产法律制度(10分)
票据法律制度(10分)
物权法律制度和合同法律制度的结合(17分)
公司法律制度和证券法律制度的结合(18分)
在正常情况下,案例分析题均来自上述四个方向,顺序并不一定,所以如果考场上遇到不会的题,可以尝试先放下去看看其他题目。
2. 答题步骤
举例说明:2016年第4个案例分析题:人民法院应否受理钱某提起的诉讼?并说明理由(本小题3分)
时间允许:完整地写出“人民法院不应受理钱某提起的诉讼”
时间不够:简短写出“人民法院不应受理”

首先,引述法律条文,“根据规定”这种过渡性的语言可以不写
其次,根据情况来分辨关键词,分析题目中关键词,用来作为答题的双保险

最优:判断+条文+具体分析
推荐:判断+条文(会背诵条文)
不得已:判断+具体分析(关键词说到位也是可以的)
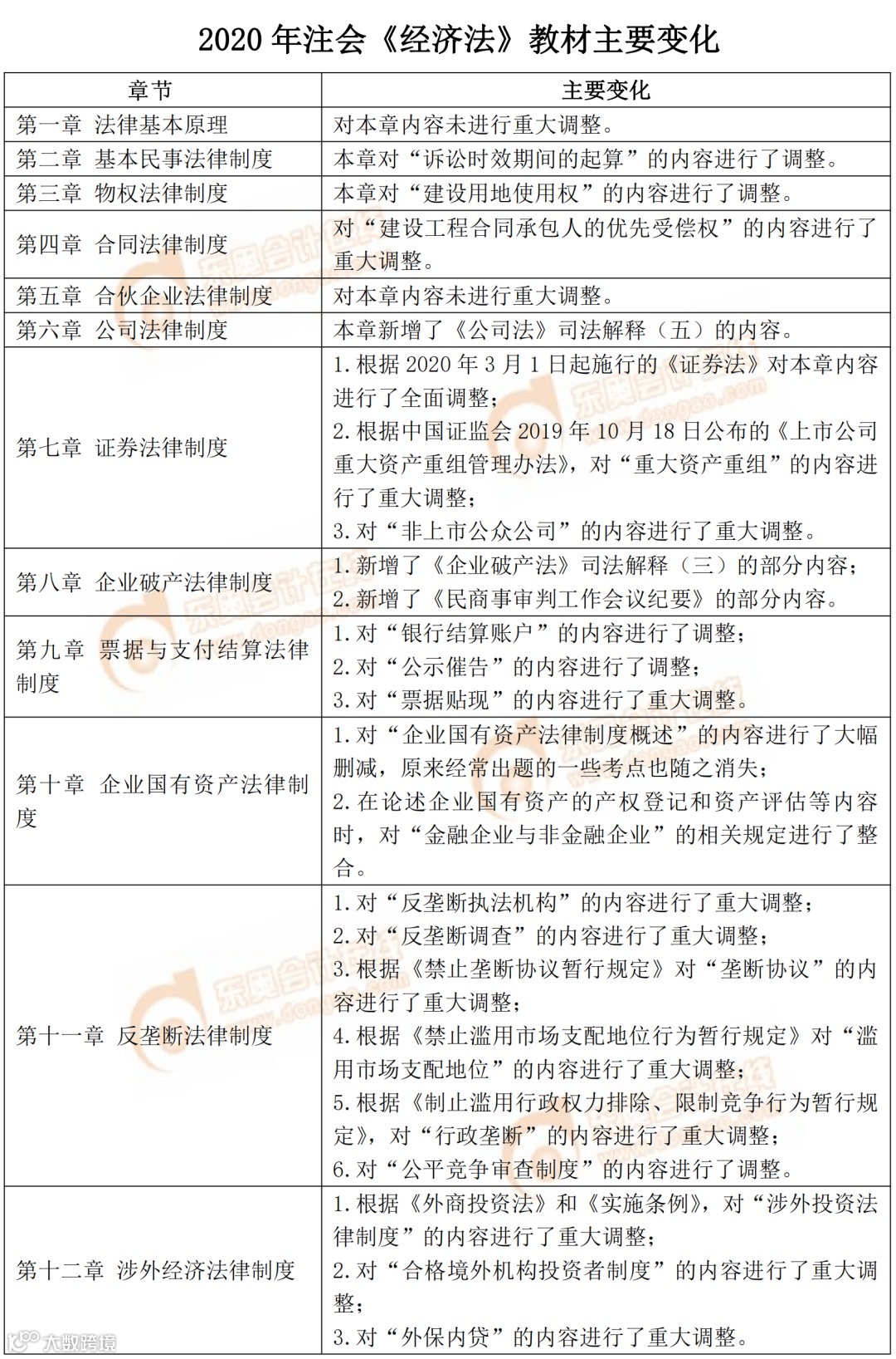
学员们最关心的就是:今年教材变化大吗?
回答是:大,很大,非常大!
学员们又会追问:那教材变化这么大,是好事儿吗?
回答是:当然!在一定程度上来说变化的越多,机会就会越多!

(教材变化内容由东奥教研团队提供)
各位考生注意:建议大家教材要买最新的!辅导书要买最新的!课件只有部分能用2019年的!建议都买最新的!

《经济法》科目预计:
3.4.6.7.8.9章节分数大于等于70分
10.11.12章大于等于14分
1.2章大于等于5分
5章预计为7分左右
每位考生的个人情况、备考情况及进度都是不同的,没有任何一个固定的模式可以适用于所有人,但我们可以根据共性问题来讨论一下。
1. 教材、辅导书和课件
教材是否需要买?
这个问题并不需要讨论,教材是根本,很多章节是务必通过教材来查看的。
辅导书(轻松过关)
关于轻松过关,为什么建议大家进行购买,很多教材上的知识,并不能通过学习真正的理解,包括题目的练习,这个时候就需要辅导书的搭配,帮助更深入更准备的理解和学习。
20多年的存在和学员的认可,足以看出《轻松过关》的价值,但是郭老师也提醒大家,无论《轻松过关》多么优秀,都不能取代教材,希望各位考生明白。
课件(2020年)
如果选择《轻松过关》辅导书,建议根据郭老师的课程来学习,因为出书的思路和讲课的思路都是配套的(基础班)。
2. 2020年课程
郭守杰老师今年的课程安排:
基础精讲班——80个课时
习题强化班——20个课时(100%的案例分析题)
价值真题班、真题抢分班——具体课时根据课表来定(真题对大家的价值很高)
逆袭提分班——最后阶段进行逆袭和冲刺
3. 多看书还是多做题?
建议60%的时间看书,40%的时间做题。
考点的学习和掌握要比盲目的刷题来的有意义,尤其是当你已经无题可刷的地步,不应该是再次急迫的找寻习题,而是静下心来,重归考点,认真理解。
4. 关于历年真题
看以前的题,是非常有价值的。
无论是从出题思路,还是理解出题角度,甚至相同的考点,这些纬度都可以给考生非常大的帮助。
近3年的真题,已经根据2020年的教材进行了修补和解析,考生们也可以通过东奥会计在线官网进行查看。
最后,奥奥想跟大家说,《经济法》的出考率一般是在40%,通过率在20%左右。
由此可以看到,本身能坚持到最后的考生并不过半,但是只要出考,就有一半多的考生可以通过。
CPA的考试是有一定难度的,无论是对时间的要求,还是精力的付出,都是如此,但既然选择了报考,就不要轻易对自己放松或者放弃。
郭守杰老师所教班型是C名师高效班
但今天奥奥给大家重点推荐的是:D畅听无忧班
每个人适应不同老师讲课节奏,畅听无忧班包含A、B、C三个班型中的老师与课程,还赠送逆袭提分班与真题抢分班,是所有考生的首选。
丨本文由东奥会计在线(ID:dongaocom) 原创发布,若须引用或转载,请务必与我们联系并在文首注明以上信息。未经过授权擅自转载者将被依法追究法律责任。
⊙东奥会计在线 保留所有权利。



