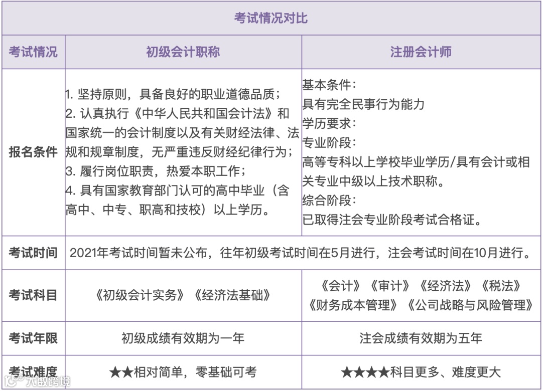
考试情况对比
初级会计VS注册会计师
考试内容对比
初级会计VS注册会计师


考试科目搭配
初级会计VS注册会计师
《会计》+《税法》关联度较高,且难度互补,如果基础不是特别好,可以尝试这种备考组合。
《会计》+《审计》最优报考组合,二者知识紧密相关,同时学习可以相互促进,提高效率。
初级转注会必备课程
2021年东奥注会全新升级课程抢先上线
遇到难点——听双名师交叉解读,瞬间突破!
全新升级双师学习体系
C班《双名师·轻松过关班》
⬇️


看完文章记得给奥奥点亮“在看”哦~
这样才能及时看到奥奥精心准备的内容
希望我们永远不走散

丨本文由东奥会计在线(ID:dongaocom) 原创发布,若须引用或转载,请务必与我们联系并在文首注明以上信息。未经过授权擅自转载者将被依法追究法律责任。
⊙东奥会计在线 保留所有权利。



