
距离初级会计考试时间越来越近,相信大家都在快马加鞭的赶进度,经历过几轮题海战术和知识点重温以后,不少考生已经对整篇的知识点阅读产生视疲劳。
为了能释放考生们紧张的身心,帮大家轻松提分,奥奥特整理了两个科目的易混难点,共分4期,想提分的伙伴们不要错过哦~
第一期戳➡️《考试时间缩短至2天!因疫情无法考试可并入下一年,这些地方的考生注意了!》
第二期戳➡️《初级考生重点关注,否则无法考试(附易错易混点)》
第三期戳➡️《【干货】初级提分必看!这些你再不知道就晚了!》
易错易混点第四期

第五章-企业/个人所得税法律制度【易混点】:
(一)居民企业和非居民企业的区别

(二)居民个人综合所得的扣除项目

【蛛丝马迹】
专项扣除、专项附加扣除和依法确定的其他扣除,以居民个人一个纳税年度的应纳税所得额为限额;一个纳税年度扣除不完的,不结转以后年度扣除。
第六章-房和地/其他小税种【易混点】:
(一)关税应纳税额的计算方法

【蛛丝马迹】
关税应纳税额的四种计算方法,可以根据进口货物的种类来进行区分,当无法确定进口商品适用哪个关税应纳税额的计算方法时,可以根据公式中税率和进口商品价格的变动来判断。
第七章-税收征收管理法律制度【易混点】:
(一)税收保全与税收强制执行的区别

【蛛丝马迹】
纳税人拒绝提供纳税担保或无力提供纳税担保的,经县以上税务局局长批准,可采取保全措施;纳税担保人未按规定期限缴纳所担保的税款,由税务机关责令限期缴纳,逾期未缴纳的,可采取强制执行措施。
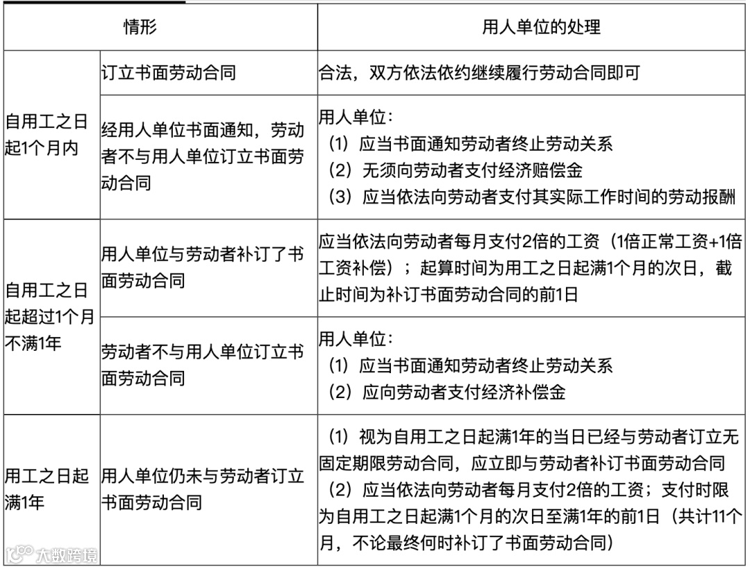
第八章-劳动合同与社会保险法律制度【易混点】:
(一)书面劳动合同的签订

【蛛丝马迹】
劳动合同自签订之日起就具有法律效应,用人单位若要解除劳动关系,则需要严格按照以上法定的三种用工情形对劳动者进行赔偿或支付等行为。
(二)经济补偿金、违约金和赔偿金的区分

【蛛丝马迹】
经济补偿金,是按照劳动合同法的规定,在劳动者无过错的情况下,用人单位在解约后支付给劳动者的经济补助,而违约金则是劳动者需要支付给用人单位的经济补助。
考前迅速提分的方法有很多种
只要你不放弃,就有机会逆风翻盘
东奥初级考前最后一“课”
仅66元/2科,现在购买还可享受10元考试“双保险”服务
-
保障1:考试通过➡️享万元学习基金 -
保障2:考试不通过➡️21年初级课程享双重优惠,部分课程免费学


看完文章记得给奥奥点亮“在看”哦~
这样才能及时看到奥奥精心准备的内容
希望我们永远不走散

丨本文由东奥会计在线(ID:dongaocom) 原创发布,若须引用或转载,请务必与我们联系并在文首注明以上信息。未经过授权擅自转载者将被依法追究法律责任。
⊙东奥会计在线 保留所有权利。

