因为疫情影响,各行各业都受到了较大的经济冲击。为减缓经济冲击,各地也陆续推出了减免的政策,有些地区为文旅企业减免税款;有些地区给出租车司机发放补贴,减免份子钱。
而对于涉及最广泛的实体经济,国家也鼓励业主为业户减免房租,目前,已经有不少商场和个体业主开始这样做了。
今天就来聊一聊免租后
要如何入账?
小乔是一名实体店的老板。本文将通过模拟对话场景为大家讲清楚免租后会计需要怎样入账!
小乔
房东给减免了租金,真是雪中送炭
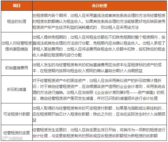
看你这么开心,我忍不住想考考你,减免的租金要如何确认和计量?
这个我当然知道,财政部最近发布了关于印发《新冠肺炎疫情相关租金减让会计处理规定》的通知,说是满足条件的可以按照会计准则进行处理。
按照会计准则怎么执行啊?
……
对于经营租赁,和以前一样将原合同租金计入相关资产成本或费用的,应当将减免的租金作为或有租金,在减免期间冲减“制造费用”、“管理费用”、“销售费用”等科目;对于融资租赁,和以前一样将未确认融资费用确认为当期融资费用,和原来一样正常进行计提和后续计量。发生房租减免的,将减免的租金作为或有租金,在真正减租时冲减“制造费用”、“管理费用”、“销售费用”等科目,并相应调整长期应付款,按照减让前折现率折现计入当期损益的,还应调整未确认融资费用。
那延期支付呢?
延期支付租金的,经营租赁在实际支付时冲减前期确认的租赁负债;融资租赁在实际支付时冲减前期确认的长期应付款。
那要是之前采用的是简化方法处理要怎么办?
采用简化处理的短期租赁,发生租金减免的,承租人应当将减免的租金作为可变租赁付款额在减免期间冲减相关资产成本或费用;延期支付租金的,承租人应当在原支付期间将应支付的租金确认为应付款项,在实际支付时冲减前期确认的应付款项。
注意:
准则规定,出租人应当在租赁开始日将租赁分为融资租赁和经营租赁。
一项租赁属于融资租赁还是经营租赁取决于交易的实质,而不是合同的形式。如果一项租赁实质上转移了与租赁资产所有权有关的几乎全部风险和报酬,出租人应当将该项租赁分类为融资租赁,将除融资租赁以外的其他租赁分类为经营租赁。
1.在租赁期届满时,租赁资产的所有权转移给承租人。
2.承租人有购买租赁资产的选择权,所订立的购买价款预计将远低于行使选择权时租赁资产的公允价值,因而在租赁开始日就可以合理确定承租人将行使该选择权。
3.资产的所有权虽然不转移,但租赁期占租赁资产使用寿命(75%以上)的大部分。
4.在租赁开始日,租赁收款额的现值(90%以上)几乎相当于租赁资产的公允价值。
5.租赁资产性质特殊,如果不做较大改造,只有承租人才能使用。

强势围观
CPA逆袭班、真题班震撼上线
更有买2科送1科、买4科送2科
限时钜惠,预购从速~
想接收一手考试资讯
学习计划、备考经验等
赶紧星标奥奥哦~
看完文章记得给奥奥点亮“在看”哦~
这样才能及时看到奥奥精心准备的内容
希望我们永远不走散

丨本文由东奥会计在线(ID:dongaocom) 原创发布,部分素材来源:网络,若须引用或转载,请务必与我们联系并在文首注明以上信息。未经过授权擅自转载者将被依法追究法律责任。
⊙东奥会计在线 保留所有权利。

