购23年注会《轻一》,享3套实体书、3大配套课、4大赠送,点击图片立即了解👆
刚刚!2023注册会计师全国统一考试报名简章终于发布啦!
招生简章中,明确了报名条件、报名时间、考试时间、成绩公布时间等重要信息。
来源:中注协
2023注册会计师报名简章已公布
不清楚自己是否符合报名条件?
不清楚怎么复习?
别担心!
东奥老师给你超安心的备考指导!
可以加入23年注会交流群
获取考试资讯及备考指导
等待名师开播~
还能与众多考生一同交流,互动学习!
23年注会考试报名简章公布
报名条件、考试安排出炉!
刚刚!2023注册会计师全国统一考试报名简章正式公布!奥奥第一时间划重点:
※23年注会考试重要信息划重点:
-报名时间:2023年4月6日8点-28日20点
-报名交费时间:2023年6月15日-6月30日(8:00-20:00)。
-准考证打印时间:2023年8月7日-22日(8:00-20:00)。
-考试时间:2023年8月25日-8月27日举行专业阶段考试!8月26日举行综合阶段考试。
具体考试时间表:
-成绩查询时间:预计 2023 年 11 月 下旬可登录网报系统查询成绩并下载打印成绩单;
-复核成绩时间:可在成绩发布后第 5 个工作日起的 10 个工作日内,通过网报系统,提出复核申请。
详细公告原文如下:
长按识别下方二维码
回复关键词:简章
立即查看23注会报名简章完整文件!
更多报名相关问题
一起来看!
1
应届毕业生可以参加注册会计师考试吗?
注册会计师考试报名只要具有完全民事行为能力及高等专科以上学校毕业学历等即可报考。应届毕业生也可以参加注册会计师考试。
应届毕业生的学历信息,将由中注协统一提交“中国高等教育学生信息网”进行认证。
2
错过报名时间可以补报吗?
不可以补报,注册会计师每年只有一次报名机会。CPAer要及时关注报名和缴费时间,在规定时间完成报名和缴费,以免影响考试。
3
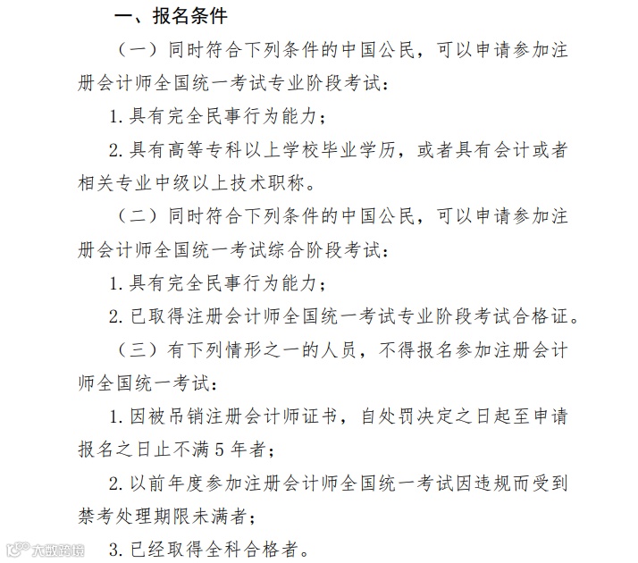
不符合报名条件的人有哪些?
1、因被吊销注会证书,自处罚决定之日起至申请报名之日止不满5年者;
2、以前年度参加注会考试因违规而受到禁考处理期限未满者;
3、已经取得注会全科合格者。
报名简章的公布,也意味着报名、考试更近一步了,为了帮助大家23年注会考试能够顺利通关,23年注会《轻一》与注会课程均进行了超强升级,只为让考生们备考无忧!
CPA备考圣经·王牌《轻一》
2023超强升级!
报名简章正式公布,23年注会报名即将开启!注会考试共6科,教材又厚又难懂,如果不借助辅导书学习,时间会非常紧迫!
今天,奥奥把宝藏图书推荐给大家!一起来看!
+
23年注会备考必入好书
《轻松过关®一 》
《轻松过关》系列图书,在财会考证圈可谓是家喻户晓人手一本!驰名25年的备考圣经!
它,究竟是一本什么样的书?
📔全面:紧扣考点,学练同步,适合备考全阶段。
📔应试:例题经典、针对性强,总结命题规律。
📔凝练:高度归纳,重难点精析精妙、透彻。
25年匠心沉淀,从1998年,东奥《轻松过关》品牌图书面世至今,已被千万考生奉为「备考圣经」!
23年,《轻一》再次踏上新征程,迎来4大创新升级!
升级一
东奥权威的四部分专业设置
《轻一》全书包含4个部分,全阶段覆盖,紧贴考纲,深度剖析考点,精编习题,全方位打磨。
升级二
创新·升级「解释区」
东奥名师于《轻一》的边栏,开辟「第二解读空间。
围绕核心考点,提示、解释、总结、辨析,带您构建知识体系,深度吃透考点。
升级三
增设名师精讲「经典大题」
注会考试中「大题」考察难度高,是考场决胜的关键。
名师精选历年经典大题,从读题→破题→解题→避坑四大角度录制视频详解,传授大题提分技巧。
升级四
APP-激活四步学习法
购课后,下载「会计云课堂」APP进行课程激活。全套课程、配套题库,免费资料应有尽有!
由张志凤、刘圣妮、闫华红、郭守杰、刘颖、田明6位东奥天团名师亲编!
此外,新版《轻一》·限时7折更享超强加赠:花1套《轻一》的钱享3套书+3套课+4大赠品!
23年新版《轻一》,超强升级!
单购7折,更享超强加赠~
25年匠心沉淀,财会考生人手必备
东奥名师编著,紧贴考纲!
一书在手,备考「超安心」
↓点击下方海报,立即购买↓
搭配23年注会新课,学习效率加倍!
2023年注会新课全面大升级~
买课送书,增加全程完整直播课!
购中级B班,赠送《巧学组合》图书
购中级C班,赠送《轻一》图书
购中级D班赠送6本好书
省时省力,真正做到一站式备考
👇扫码立即了解课程详情👇
|本文由东奥会计在线(ID:dongaocom)整理发布。
部分素材来源:中注协,若须引用或转载,请务必与我们联系并在文首注明以上信息。未经授权擅自转载者将被依法追究法律责任。




