4月好课畅学季,限定大额券立省百元,全场好课享低价,更有瓜分50w现金资格,扫码立享特惠↑
税务师补考出分后,不少小伙伴马不停蹄地向注会发起挑战。
图片来源:新浪微博
奥奥不得不提醒各位考生一句,税务师与注会的知识点重合度很高,如果时间和条件允许,建议大家立即转战注会!
为什么要这么急?
税务师与注会备考科目内容的重合度较高;考完税务师对知识的记忆深刻。
很多考生考完税务师后,没有马上考注会,过了两年发现工作中需要用到注会证书,再去准备考注会时,发现税务师的知识点基本上全都忘记了,又要重头学起。所以考完税务师马不停蹄考注会是最好的选择!
今天,奥奥带来税务师跨考注会的干货分享,希望尽可能地帮助大家更快冲过注会!
2023年CPA考试报名门槛高吗?
每年税务师出分后,都会有一波考生目标锁定了——注册会计师证书,因为注会证书不仅含金量高而且报名条件很亲民!
23年注会考试报名条件
(一)同时符合下列条件的中国公民,可以申请参加注册会计师全国统一考试专业阶段考试:
1.具有完全民事行为能力;
2.具有高等专科以上学校毕业学历,或者具有会计或者相关专业中级以上技术职称。
(二)同时符合下列条件的中国公民,可以申请参加注册会计师全国统一考试综合阶段考试:
1.具有完全民事行为能力;
2.已取得注册会计师全国统一考试专业阶段考试合格证。
(三)有下列情形之一的人员,不得报名参加注册会计师全国统一考试:
1.因被吊销注册会计师证书,自处罚决定之日起至申请报名之日止不满 5 年者;
2.以前年度参加注册会计师全国统一考试因违规而受到禁考处理期限未满者;
3.已经取得全科合格者。
注册会计师虽然有极高的含金量,但报名条件却一直很亲民,相比其他会计类的考试来说,报考注会没有过多的工作年限和专业要求!
🔥🔥🔥
CPA备考圣经·王牌《轻一》
23年超强升级!
现购《轻一》 享2套书、2套课、6大赠品
下单即可激活《轻一》电子书!
现货7折,火速抢购
👇👇👇
税务师与注会知识点相似度
到底有多高!
一提到注会考试,很多考生就望而却步,注会考试是很难,但我们要清楚它难在哪?是完全不能攻破吗?其实并不是的!
注会考试难在考试科目多、涵盖内容广,注会考试要求考生5年内通过6科考试,所以合理安排报考科目和备考时间是非常关键的。
税务师与注会考试科目有重合,内容相似度很高,考完税务师直接转战可以节省备考时间,免得过几年再考注会又要重学一遍。
税务师《财务与会计》VS注会《会计》内容对比及备考建议
由于内容过多
奥奥在这里仅展示了部分内容
扫码回复:对比
查看税务师&注会知识点对比完整版
👇👇👇
税务师《财务与会计》VS注会《财管》内容对比及备考建议
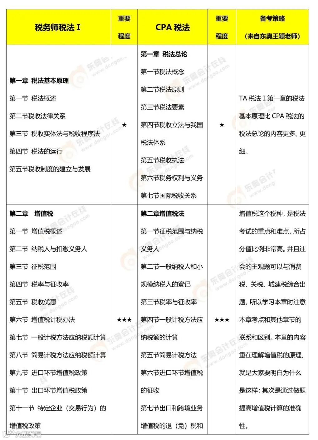
税务师《税法一》VS注会《税法》内容对比及备考建议
由于内容过多
奥奥在这里仅展示了部分内容
扫码回复:对比
查看税务师&注会知识点对比完整版
👇👇👇
这样搭配科目
轻松拿捏注会考试!
对于已经很认真备考过税务师考试的考生来说,如果不趁热打铁、顺手拿下注会,着实有点可惜。符合条件的小伙伴准备报名吧~
奥奥为大家整理了以下搭配科目方案,可以根据自身情况进行搭配报考哦~
23年注会报名时间是2023年4月6日8点-28日20点,今日报名已正式开启!
长按识别下方二维码
回复关键词:报名,立即获取报名网址
如果你对于报名有任何问题,今天全天直播在线,欢迎进入直播间询问~
↓ 关注我,一起发现更多宝藏 ↓
|本文由东奥会计在线(ID:dongaocom)整理发布。
若须引用或转载,请务必与我们联系并在文首注明以上信息。未经授权擅自转载者将被依法追究法律责任。

