东奥23年中级《轻一》预售开启,预售7折,点击上方卡片,进行购买↑
3月底了,最近很多中级小伙伴都着急了,中级教材到底啥时候出啊!
这不,奥奥看到官方又有更新,2023年中级教材可能将在6月公布?这个消息靠谱吗?到底是什么情况,快和奥奥一起来看看吧~
23年中级教材将在6月发布?
23年中级教材迟迟未发布,不少考生都在焦急的等待,纷纷留言询问奥奥教材具体的发布时间!
奥奥一直在盯中级教材发货时间,发现官方店铺的发货时间由此前的3月20日,修改为4月6日。
但在昨天,奥奥从官方出版社店铺了解到,2023年中级会计考试教材发布时间,又有了新变化:显示预计6月20日开始发货。
图片来源:中财传媒会计店铺
看到这个时间后,奥奥“虎躯一震”,马上去咨询了官方客服,得到的回复是:目前时间轴是停留在考试评价中心正在审核最终稿件,如果通过审核20天内就会发货。所以把预售时间推迟到报名时间,实际发货时间会短信通知大家。
图片来源:中财传媒会计店铺客服回复
虽然中级教材发布时间还不确定,但是奥奥要提醒还没开始备考的小伙伴,真的真的真的要抓紧时间开始学习啦!尤其是打算一年报三科的小伙伴,再不备考就真的晚了。
图片为中级23年备考时间轴
虽然今年中级考试的报名时间有所推迟,但是大家的备考时间千万不能延后,毕竟考试时间没有变化,根据往年的备考时间轴来看,现在正是备考“黄金期”。
小伙伴们一定要利用好这段时间,抓紧备考,按照23年的中级大纲内容和22年教材和课程,梳理知识点,打好基础。
至于新教材的具体上市时间,奥奥也会持续关注,有新消息会及时通知大家!小伙伴们就只管心无旁骛的学习!
2023年中级新版《轻一》预售开始啦!
单购7折,更享超强加赠
花1套《轻一》的钱
享3套书+3套课+4大赠品
↓扫码抢先购买预售《轻一》↓
23年中级教材尚未发布,
备考应该学什么?
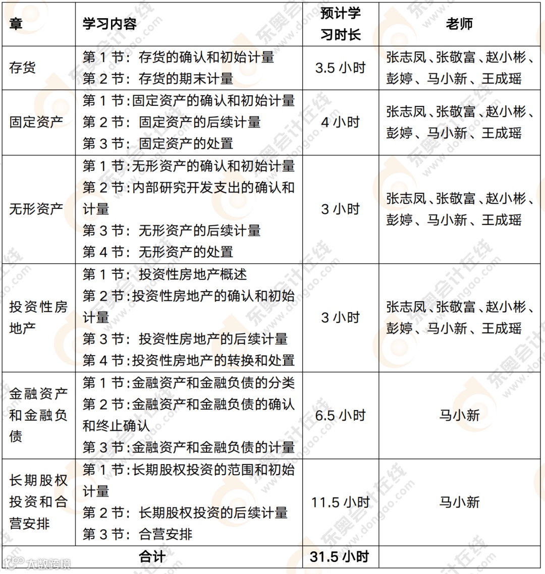
23年中级大纲已经发布,东奥教务团队通过大纲预判了各科目23年不变内容,供考生们抢先学习!
1、中级会计实务
存货、固定资产、无形资产、投资性房地产四章,通过大纲分析,预计不会发生较大变化;
以上四章,近年来考试平均分值20分左右;这部分内容至关重要,属于学习后续章节的基础性内容,对学好非货币性资产交换、债务重组、长期股权投资、合并财务报表等章节起到决定性作用。
🔥具体学习计划:
2、中级财务管理
总论、财务管理基础、预算管理、筹资管理(上)、筹资管理(下)、投资管理六章,通过大纲分析,预计不会发生较大变化;
以上六章,近年来考试平均分值 56 分左右,除总论、筹资管理(上)外,均为历年主观题常考章节。
-总论为基础性章节,历年考试均只考察客观题。
-财务管理基础属于后续学习的基础性章节,本章掌握不好,后续涉及计算现值会相对困难。
-预算管理相对独立,与前后章节关联性小,适合提前学习。
-筹资管理(上)属于后续学习的基础性章节,同时历年考试均只考察客观题。
-筹资管理(下)、投资管理,这部分内容至关重要,属于考试必考章节。
🔥具体学习计划:
3、中级经济法
总论、合伙企业法律制度、物权法律制度、合同法律制度四章,通过大纲分析,预计不会发生较大变化;
以上四章,近年来考试平均分值 50 分左右;这部分内容至关重要,总论属于学习后续章节的基础性内容;合伙企业的内容相对的简单易学;物权与合同法属于生活中经常会遇到的常识性知识,更容易得分。
🔥具体学习计划:
长按识别下方二维码
回复关键词:劝学
获取23年中级抢学详细内容
中级会计备考怎么利用新教材?
从往年中级会计考试中可以看出,教材里新增的内容都是考试热点,所以考生要重视新教材中新增的内容。
中级会计考试命题的源头是教材上的知识点,所以考生在备考时千万不能忽视教材的重要性,要将教材中重要的知识点一个不落全掌握才行!
建议各位考生在新教材发布后,旧教材与新教材对照着来学习,筛选出新增的知识点内容,对新增的知识点重点学习,历年考试教材中新增的内容基本都是考查的重点!
同时,不要因为新增内容考查的可能性较大而忽视未变化的内容,毕竟没有变化的知识点说明是一直非常重要的,考生一样需要重点学习!
距离2023年中级会计考试还有将近半年的时间,各位考生要抓紧备考啦!奥奥等着你们的好消息!
23年新版《轻一》,超强升级!
单购7折,更享超强加赠~
25年匠心沉淀,财会考生人手必备
东奥名师编著,紧贴考纲!
一书在手,备考「超安心」
↓点击下方海报,立即购买↓
↓ 关注我,一起发现更多宝藏 ↓
|本文由东奥会计在线(ID:dongaocom)整理发布。
文中部分内容来源于中财传媒会计店铺。若须引用或转载,请务必与我们联系并在文首注明以上信息。未经授权擅自转载者将被依法追究法律责任。

