2021年初级会计职称考试大纲新鲜出炉啦!

今年考试大纲有哪些变化呢?
新增了哪些内容?又删减了哪些内容?
东奥教研团队为大家整理了大纲新旧对比
涉及到大家明年考试重点
赶紧来一睹为快!



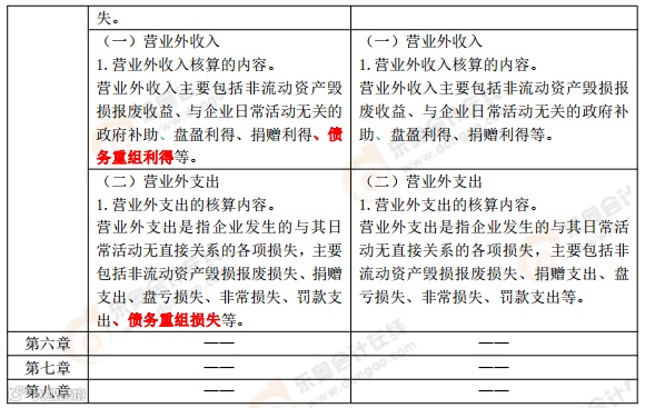
初级会计实务


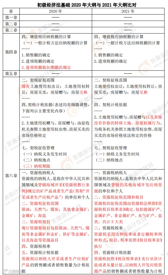
经济法基础



大纲变化的部分同学们要重点看!
20年延期的同学要根据新大纲内容进行差缺补漏二次备考,而21年同学也要根据大纲制定自己的学习计划开始备考啦!
接下来怎么复习
2021年初级会计考试将在12月1日开启报名,明年5月份开始考试。
为帮助更多考生了解初级会计考试及课程内容,东奥推出「初级报名季」系列直播,名师在线解析考试,帮你解除疑惑,更快更好地进入备考状态。
今天晚上19:30~20:30
王成瑶老师将带你快速入门初级
扫码进入直播间,不见不散哦~

下面是本周的直播安排,大家保存一下图片,到了直播时间前往新浪微博@东奥会计在线 观看哦,奥奥也会每天在文章中提醒大家的~

21年初级大纲已经发布
轻一也预计将于12月初现货
基础班已经陆续开始更新
初级考生们,备考要即刻开始啦!


购买轻一书课包及组合
专享抢学礼包,限时10天
一旦《轻松过关》现货,赠送立刻停止
看轻一名师写的书,听轻一名师直播课
过关提分更有保障
限时一折扫码抢


21年通关必备组合
轻一书课包+《轻二》+《轻三》
组合更划算,少付款0.7元多得一套书!

购《轻一》即送全套轻一名师班
轻一书课包,你的过关神器

备考无忧,扫码立即抢购


丨本文由东奥会计在线(ID:dongaocom) 原创整理发布,部分内容来源:财政部会计司。若须引用或转载,请务必与我们联系并在文首注明以上信息。

