2020年3月10~31日,中级会计职称考试报名系统陆续开通。
报名仍采用网上报名的方式,考生们在报考前要及时了解报名流程。
很多考生都是首次报考中级会计考试,为了避免大家在报考过程中遗漏重要环节,奥奥为大家整理了超详细的报名流程图解,快来一起了解一下吧!
首次报考

非首次报考

(以下图解以2019年为例)
登录中级会计报名入口
官方入口:直接登录全国会计资格评价中心官网(https://kzp.mof.gov.cn/),点击【考试报名】,进入报名入口。

快捷入口

阅读报考人员必知事项,注册/登录
点击阅读报考人员必读事项,根据自己是“首次报考”或“非首次报考”,选择注册或登录。

点击注册或登录后,仔细阅读报考承诺,选择“完全同意”,再点击【下一步】

选择报考地区
选择报考地区这部分需要考生仔细注意:
1. 设置IE浏览器,检查浏览器版本,并调整到兼容模式;
2. 下载照片处理工具,按照提示,修改照片。

详细阅读中级会计报名流程,了解后点击【我已阅】,进入下一步。

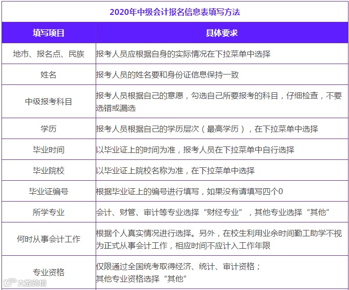
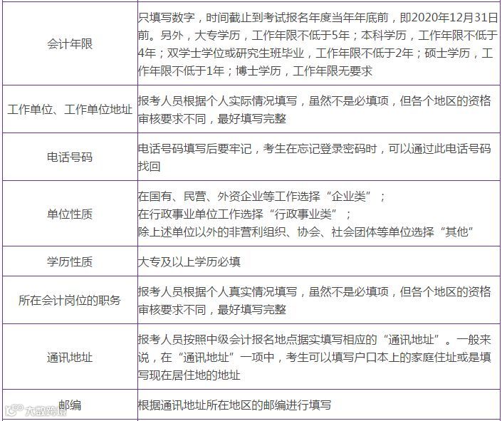
填写基本信息,包括证件类型、证件号码、姓名、报考级别等

详细填写报名信息表
带“*”部分为必填项。
注:首次参加中级会计报名的考生需要自传照片,请先准备好照片,要求是标准、近期证件照片,白色背景,jpg格式,大于10KB,像素>=295*413,且经专用报名照片审核处理工具审核通过并处理后方可正常上传。照片必须清晰、完整。

照片上传方式:

信息输入完毕生成报名注册号
考生一定要牢记自己的报名注册号,如需打印,可点击下方打印报名信息表即可。

中级报名信息表
中级报名信息表有什么用?
鉴于会有许多考生是第一次报考中级会计职称,奥奥在这里先为大家普及一下中级会计报名信息表的用途和规定,请各位考生仔细阅读。
| 规定:《全国会计资格考试网上报名考生信息表》,简称“中级会计报名信息表”,它指的是考生在中级会计报名入口开通期间,登录网上报名系统
需要填写的有关个人信息的表单,一般来说包括报考人员的基本信息、学历信息和就业信息,其中带“*”为必填项,非“*”为选填项。
| 用途:报名信息表是考生资格审核和领证的重要依据,报考人员在报名成功后,需要及时打印,方便留存与审核。另外,报名入口关闭后不再支持报名表的打印,建议考生多打印几份,并在电脑中保留相关界面的完整截图,做好备份。
温馨提示:各个地区的资格审核方式有所不同,但是无论采用何种审核形式,是考前还是考后审核,报考人员都要认真填写每一项内容,确保自己的每一条信息都准确真实,千万不要因为报名信息的填写失误,导致最后明明成绩合格却审核失败,没有拿到证书就得不偿失了。
图解报名信息填写攻略

报名信息填写方法



| 温馨提示:中级会计考试报名实行告知承诺制,报考人员应对通过网上输入信息的真实性、有效性负责,如有造假,将被取消考试资格,严重者还会被禁考。
说明:因考试政策、内容不断变化与调整,东奥会计在线中级会计职称频道提供的以上中级会计报名条件等相关信息仅供参考,如有异议,请考生以权威部门公布的内容为准。

怕你找不到报名入口
菜单都准备好了
还有更多备考干货
等你哦!
丨本文由东奥会计在线(ID:dongaocom) 原创整理发布,来源:财政部官网、东奥会计在线。若须引用或转载,请务必在文首注明以上信息。



