2021年初级会计备考季已开始啦!
听说今年很多小伙伴选择同时备考初级会计和中级会计考试,争取在最短的时间内最快的提升自己。
可以说这样的选择是非常明智的,如果说初级会计证书是财会界的敲门砖,那么中级会计证书就是试金石,接下来奥奥为大家全面解析一下初级会计、中级会计的相同之处!
想要一年取两证,首先要顺利报名两个考试,我们来看一下初级和中级考试的报名条件,你是否能满足同时报考呢?


初级会计考试条件比较宽泛,高中毕业即可报名,是大多数会计小白入门必考的会计证书,也是很多想要保底取证的会计人首选证书。
中级会计考试条件对比初级相较严苛,对学历和工作年限有一定的要求,适合在会计行业多年但并未取得任何会计证书的朋友。
初级会计和中级会计考试都为一年一考,实行无纸化考试。初级会计考试相对简单,中级难度会在初级的基础上稍微难一些。
这两个考试非常适合同时备考,因为难度递增,初级的备考相当于在给中级备考打基础,考试时间是一前一后,在考完初级后大家还有充分的时间复习中级考试内容。
考试情况 |
初级会计职称 |
中级会计职称 |
考试时间 |
2021年5月15日-19日,5月22日-23日 |
暂未公布,预计为2021年9月份 |
考试科目 |
《初级会计实务》《经济法基础》 |
《中级会计实务》《经济法》《财务管理》 |
考试年限 |
初级成绩有效期为一年 |
中级成绩有效期为两年 |
考试难度 |
★★相对简单,零基础可考 |
★★★ 相对难,需有会计基础或经验 |
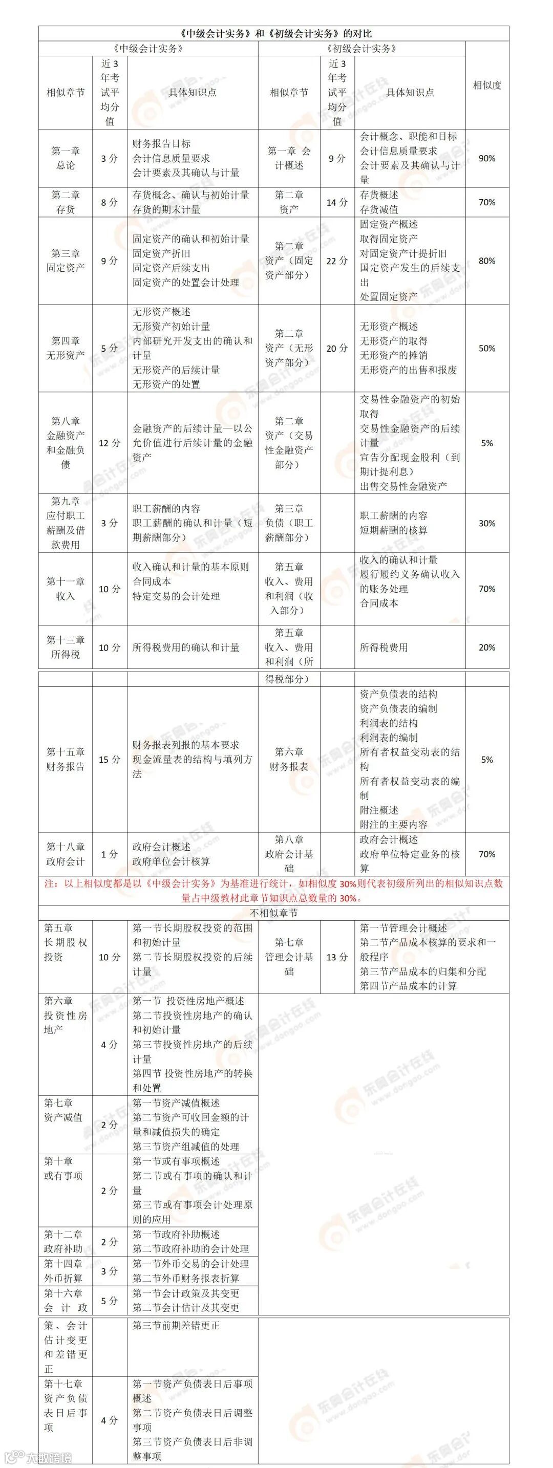
初级会计考试考查偏重基础,中级会计考试内容难度是初级的延伸,其中《初级会计实务》和《中级会计实务》、《经济法基础》和《经济法》在备考内容上有明显的衔接关系,很多知识点互通,所以一备两考起来也比较容易。

(点击图片查看大图)

(点击图片查看大图)
初级会计考试须在一年内同时通过《初级会计实务》、《经济法基础》两个科目才能获得初级会计证书。
中级会计考试须在两年内通过《中级会计实务》、《经济法》、《财务管理》三个科目才能获得中级会计证书。
《初级会计实务》一共有8章内容,其中有6章内容是和《中级会计实务》有高度关联的。只不过初级讲解的比较基础,而中级会讲解的深入一些。
另外,《初级会计实务》第一章会计概述将一些会计入门基础知识做了比较全面的讲解。
所以,先学习《初级会计实务》,对于零基础或者基础薄弱想参加中级会计职称考试的考生来说,会为中级会计实务的学习提前打下一个坚实的基础,使我们的学习更高效,更轻松一些。
初级《经济法基础》一共8章内容,涉及经济法以及税法的相关内容。整体知识点侧重讲解税法的内容偏多。
而中级更侧重讲解经济法的知识点。但是,初级的知识点相对来说都是基础的知识点,学完初级《经济法基础》能更好的辅助我们来学习中级《经济法》。
总之,学习完初级会计职称再来转战中级会计职称是一个不错的选择。经过初级会计职称的学习我们夯实了基础,再来学习中级会计职称,学习和理解上相对来说可以轻松一些,不会太吃力。
两个考试同时报考,大家在考虑科目搭配时一定要结合自己的实际情况去做选择,奥奥为您准备了如下搭配:
通过初级,试水中级
如果您的基础不好,建议您可以在全力备考初级的同时报考中级的其中一个科目,目的是感受中级考试难度,第一年先拿下初级证书,第二年再全力备战中级考试。
通过初级,通过部分中级
如果学习时间不是很充足,或者学习基础较差的学员,东奥小编建议今年可以先报考初级会计职称和中级会计职称的中级会计实务和中级经济法。
毕竟初级的两个科目与中级的两个科目在知识点上重合和关联度还是很高。有了前期初级学习的基础,5月份参加完初级的考试,再开始备考9月份的中级的两科也是完全没有问题的。
一年两证,初级、中级全通过
当然,对于学习时间相对充足以及学习能力比较强的学员来说,建议大家可以今年把初级会计职称和中级会计职称一起报考。
前期可以先以初级会计职称为主进行学习,等到4月份初级进入冲刺阶段,这时候初级应该是以刷题和回顾考点为主,我们可以每天空出一些时间先去学习中级一些基础的课程,等到5月份初级考试结束。再全力备考中级会计职称也是没有任何问题的。
奥奥在这里建议大家,尤其是做财务的考生,初级肯定不能是我们的最终目标,考了初级还是要向着中级奋斗一下的。毕竟在企业有个初级证书与有个中级的证书分量还是很不一样的。
经过奥奥的介绍,现在的你是否决定了同时备考初级和中级了呢?
两科同时备考,立马福利送上!东奥开启“好证1+1”活动,现在组合购买初级+中级课程能省2000+!
初级学员的不二之选!
连续四年蝉联天猫“双十一”考试类图书冠军
财会界知名教辅,23年专研之作

21年通关必备组合
轻一书课包+《轻二》+《轻三》
组合更划算,少付款0.7元多得一套书!

《轻一》主打知识点与题目相结合,不仅覆盖全面,且可以做到学即练的效果!
《轻二》享有超多种类题库,易错易混、高频错题、不定项专项练习、模拟试题,是你不可或缺的刷题神器!
《轻三》汇聚十套历年试题,带你掌握出题人思路,知识和刷题并行,以练推讲,举一反三!

丨本文由东奥会计在线(ID:dongaocom) 原创发布,若须引用或转载,请务必与我们联系并在文首注明以上信息。未经过授权擅自转载者将被依法追究法律责任。
⊙东奥会计在线 保留所有权利。

