目前湖北省全境解禁
现货图书均可以正常发货啦!
具体到货时间
还请大家关注订单物流变化
暂时无法保障快递时效
请大家谅解
提醒各位考生千万不要错过哦
奥奥菜单栏已备好
点击立即报名~

2020年中级会计备考已经开始
你是否会产生这样的疑问:
中级《财务管理》备考到底需要多长时间呢?
以及怎么备考呢?
为了解决大家的疑惑
奥奥为大家带来了财务管理科目的80小时学习方法
快来一起了解吧!
中级《财务管理》
80小时学习方法
中级《财务管理》
学习方法指导
>>>全面复习
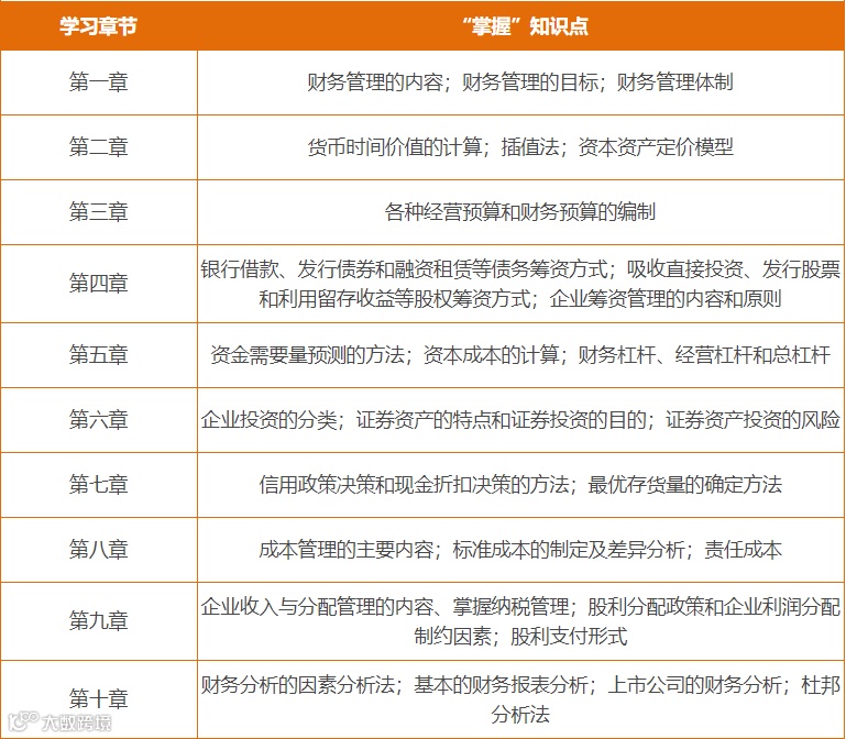
中级《财务管理》科目考查的知识点较全面,理论和方法都比较多。按照“全面考查”的要求,历年的考试内容基本涵盖了教材的主要知识点。
以下是重点掌握知识点:
(注:表格内容根据2020年中级会计考试大纲整理)
>>>学会融会贯通
中级《财务管理》内容前后的关联度较高,考试过程中,往往容易将不同知识点或不同章节的内容联系起来,具有一定的综合性。
如第5章资金需要量预测的销售百分比法与每股收益分析法的结合;
第8章息税前利润的计算与第6章现金净流量、净现值以及内含报酬率的结合;
第5章杠杆系数的计算与第10章利息保障倍数和净资产收益率的计算的结合等。
>>>加强应试练习
中级《财务管理》科目的主要内容是定量计算分析,科目内容的这一特点反映在考试中,表现为考题的计算量较大。
从历年的考试情况看,试题中与计算有关的内容占45%以上。
因此要求考生在复习过程中,要将有关的分析计算方法及其原理的复习作为重点。
>>>对历年真题进行总结
从近几年的考题来看,每年考试中都会有近10分的客观题是以前年度考试原题。大家可以进行总结,当考试时就会有做题思路。
比如首先看考察的属于哪方面的知识点,进而联想平时所做的总结,该用哪种方法,哪个公式,这样有助于快速而准确的解题。

为避免走弯路
借助辅导课程备考=减少备考压力
你学习我鼓励
转盘抽奖=最高立减2700元
快来参与活动抽奖
书课同频,还怕过不了?

丨本文由东奥会计在线(ID:dongaocom) 原创发布,若须引用或转载,请务必与我们联系并在文首注明以上信息。未经过授权擅自转载者将被依法追究法律责任。
⊙东奥会计在线 保留所有权利。



