你们最关心的问题又来啦,新增以下五个省公布准考证打印时间,还没看到自己所在地的消息的小伙伴,别着急!之前公布的请戳➡️《初级准考证时间来啦!多地区公布准考证打印时间》
财政部早前已经公布,8月15日之前,各地都会公布,所以没看到的大家等一等~
1
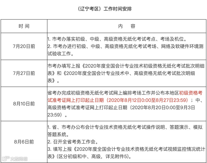
辽宁省


注意⚠️:辽宁省初级考试网上打印准考证
起止时间为2020年8月12日0:00至8月27日23:59
2
广东省


注意⚠️:广东省初级考试网上打印准考证
起止时间为2020年8月17日至8月28日
3
云南省

注意⚠️:云南省初级考试网上打印准考证
起止时间为2020年8月21日至9月11日
3
广西、江西


注意⚠️:
广西:8月10日前公布
江西:8月15日前公布
准考证是我们参加考试的通行证
可脑子里的知识才是我们取证的关键
刚刚过去的高考,还记得那些年
我们被朗读承包的早自习
是否还停留在你的记忆里
那些年青春奋斗的劲头
又是否早已遗忘在忙碌的生活里
今天我们陪你一起找回学生时代的激情
初级朗读者计划全新启动
化无声的文字为有声的语言
从视觉到听觉,打造全新的记忆方式
你现在最差的就是时间和习惯
那么如何高效利用好碎片化时间
便成了东奥义不容辞的事情
今天,TA来了——东奥初级朗读者计划


朗读者计划的时间
朗读者计划谁来领读?
扫下方二维码即刻进群
东奥朗读者计划,我们等你




从朗读者计划中得到什么?
-
7天能够养成一个好的朗读习惯 -
朗读复述一遍顶看10遍 -
告别知识不过脑子的弊端
正确的朗读姿势
怎么参与东奥朗读者计划?
扫下方二维码即刻进群
东奥初级朗读者计划,我们等你



任何一次冲刺,都是从头开始
不怕你不会,就怕你不敢
今晚19:00~21:15
守住@东奥会计在线微博
或扫描下方二维码
王颖老师带你
开启真题急救营第一站
还可以戳此领取直播精彩内容↓↓↓

看完文章记得给奥奥点亮“在看”哦~
这样才能及时看到奥奥精心准备的内容
希望我们永远不走散


