2021年税务师备考已经开始了,但很多新手考生还是很迷茫,现在教材还没下发,该如何学习,又能学些什么呢?
其实,大家可以利用2020年的教材先行学习变化不大的部分,先打好基础,为后期做题冲刺留出时间。
为帮助大家完成现阶段的学习,奥奥为大家整理出了2021年税务师考试的教材变化预计情况与各科目特点、学习方法,建议大家仔细查看并收藏哦~

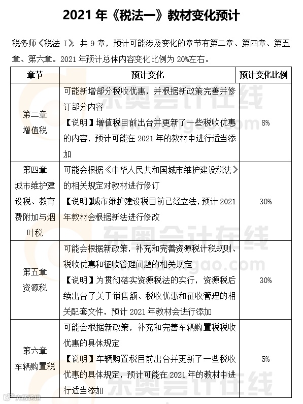
《税法一》难度系数★★
科目特点:
《税法一》的整体难度并不大,该科目与其他科目多少都有些关联,所以,学好《税法一》是学习其他科目的基础。
学习方法:
虽然《税法一》难度较小,但大家仍旧需要认真复习,不能掉以轻心。《税法一》中的增值税、消费税、资源税、土地增值税是每年税务师考试的重点,尤其是增值税更是重中之重,税务师考生一定要认真学习。

《税法二》难度系数★★★
科目特点:
《税法二》的考试题型及分值与《税法一》完全相同,但是难度略高于《税法一》。《税法二》注重基础知识的考查,内容涉及的范围广,考查的也更加细致,从历年考试来看个人所得税和企业所得税是税务师考试考查的重点。
学习方法:
《税法二》中个人所得税和企业所得税是重点考查章节,针对重点章节要有所侧重地学习,并辅以一定的习题,做到熟练掌握和消化。


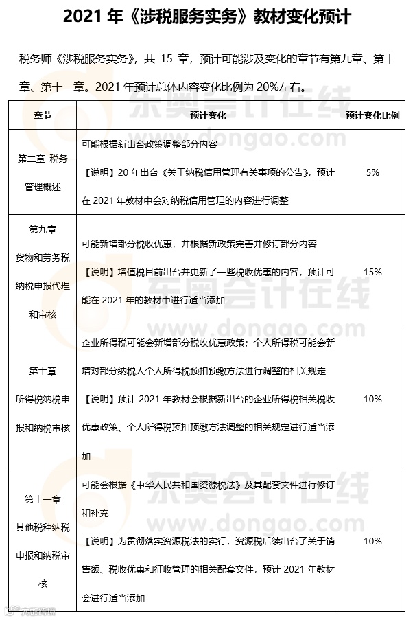
《涉税服务实务》难度系数★★★★★
科目特点:
《涉税服务实务》涉及到主观题,一直是考生反馈比较难拿分的,因为涉及文字性表述的内容较多,需要大量记忆。
学习方法:
《涉税服务实务》中含有简答题,是考生很难掌握的题型。建议考生可以选择报班学习,有名师为你划重点、押考点,通关更轻松。




《涉税服务相关法律》难度系数★★★
科目特点:
《涉税服务相关法律》考查范围广,不像其他科目,侧重在某一章节出题,《涉税服务相关法律》各个章节均有出题的可能。因为涉及大量的法律法条,需要记忆的内容较多,考查的类型主要以记忆题为主。
学习方法:
《涉税服务相关法律》涉及许多法律条文,对于没有法学基础的考生,需要花费大量的时间理解记忆。建议考生们利用科学的记忆方法,在理解的基础上多加记忆。

抢2021新课,送2020课程
更享2重限时特惠!


跟中级、注会名师,高效通关税务师
C班由双《轻一》名师授课,通关双保障,D班包含ABC三大班次还赠送一备两考班和大咖实战班,购买即开学!
左右滑动查看更多班型▽

【扫码了解详情】
丨本文由东奥会计在线(ID:dongaocom) 原创发布,若须引用或转载,请务必与我们联系并在文首注明以上信息。未经过授权擅自转载者将被依法追究法律责任。
⊙东奥会计在线 保留所有权利。

