目前18省可打印准考证
▼


【打印入口已开通】
守住奥奥第一时间查看考务资讯
扫码领取0元机考
▼

使用流程
▼
登录PC端官网【学习中心】选择中级考种
选择题库,找到机考系统
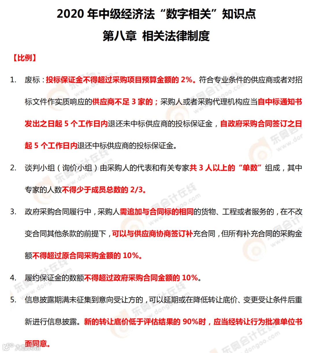
不断的学习才会不断的进步,不断的努力才会不断的提升!2020年中级会计师考试即将来临,奥奥为大家整理了《经济法》科目的“数字相关”知识点,并为大家持续更新,快和奥奥一起看看第二章数字相关知识点有哪些吧!
第一章,戳👉《【重点速递】中级经济法“数字相关”背诵点(1)》
第二章,戳👉《【重点速递】中级经济法“数字相关”背诵点(2)》
第三章,戳👉《【重点速递】中级经济法“数字相关”背诵点(3)》
第四章,戳👉《【重点速递】中级经济法“数字相关”背诵点(4)》
第五章,戳👉《【重点速递】中级经济法“数字相关”背诵点(5)》
第六章,戳👉《【重点速递】中级经济法“数字相关”背诵点(6)》
第七章,戳👉《【重点速递】中级经济法“数字相关”背诵点(7)》


【扫码下载完整版】
本章在每套考卷中的平均分值约为7分,通常不涉及大题。考生复习以简单理解基础上的要点整理和反复记忆为主。
最近3年典型考卷题型题量分析表
▼

【教材主要变化】
2020年本章教材对“预算法律制度”进行了重新编写,删减了大量繁杂的内容。
【本章重要考点】
根据2020年中级会计考试大纲,本章需要掌握的重要考点为:
(一)掌握预算法律制度
(二)掌握国有资产管理制度
(三)掌握专利法律制度
(四)掌握商标法律制度
(五)掌握政府采购合同、政府采购方式

说明:本文中政策性内容来源于2020年考试大纲,因考试政策、内容不断变化与调整,东奥会计在线提供的以上中级会计师考试科目学习指导等信息仅供参考,如有异议,请考生以权威部门公布的内容为准!
如果你遇到:
不会的题没人指导
自己不能悟出做题的技巧与方法
更不会提炼核心练习题
你可以选择下面的班次哟
逆袭班、真题班钜惠来袭
买2科送一科

如有疑问
可以扫下方二维码咨询客服
👇


▲长按二维码关注▲
七夕将至,贴心奥奥为各位爱学习的小可爱们精心准备了 七夕礼物,强势表白,管理会计77折,更有甜蜜福利等你来拿,快快扫码领取吧~
想接收一手考试资讯
学习计划、备考经验等
赶紧星标奥奥哦~
看完文章记得给奥奥点亮“在看”哦~
这样才能及时看到奥奥精心准备的内容
希望我们永远不走散

丨本文由东奥会计在线(ID:dongaocom) 原创整理发布,若须引用或转载,请务必与我们联系并在文首注明以上信息。未经过授权擅自转载者将被依法追究法律责任。
⊙东奥会计在线 保留所有权利。


