刚刚!北京人力资源与社会保障局公布最新消息,将全面启用电子证书,不再发放纸质证书!之前说过证书电子化是未来趋势,这次真的来了!

北京市2020年起
纸质证书将不再发放
北京人社局在通知中提到:为了减少纸质证书领取、补办等现场业务,申报人可随时登陆互联网,获取打印电子证书;
用人单位可直接上网查询个人证书真伪,进行信息比对,电子证书与原纸质证书具有同等法律效力!

电子证书发布时间
电子证书将分批次向社会发布,具体进度可在市人力资源社会保障局网站“专业技术人员资格证书查询”栏目“查询须知”中查询。
1、2021年2月起,逐项发布2020年度新取得的电子证书;
2、2022年底前,陆续发布2005至2019年度的电子证书;
3、上述年度之外的电子证书将适时发布;
电子证书样式



电子证书办理流程
1、获取电子证书:
个人获取电子证书登录市人力资源社会保障局网站,选择“政务服务”-“办事直达”-“个人办事”-“专业技术人员资格证书”栏目,注册登录后可下载并打印本人电子证书。
官方网址:(rsj.beijing.gov.cn)
2、查验证书真伪:
用人单位查验电子证书:可通过扫描电子证书的二维码或登录市人力资源社会保障局网站(rsj.beijing.gov.cn),选择“政务服务”-“办事直达”-“法人办事”-“专业技术人员资格证书查询”栏目,输入证书基本信息并获取填写手机验证码后,可进行查验操作。

推行电子证书地区汇总
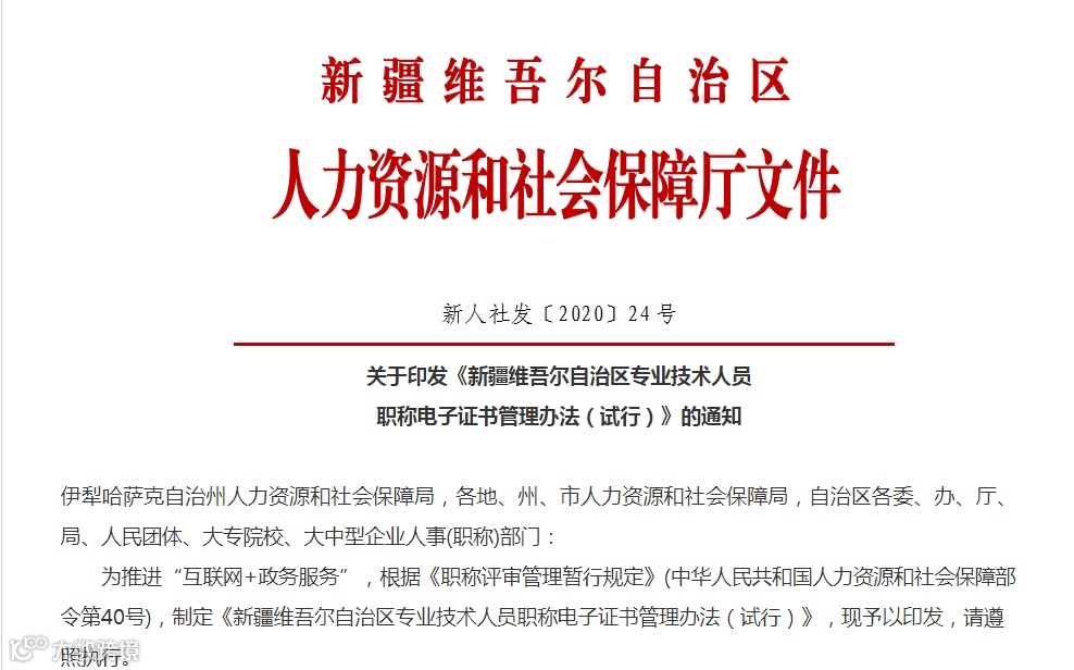
1、新 疆

2、内蒙古

3、山 东


4、广 东

5、广 西

6、上 海









丨本文由东奥会计在线(ID:dongaocom) 原创整理发布,部分信息来源于财政局网站。若须引用或转载,请务必与我们联系并在文首注明以上信息。

