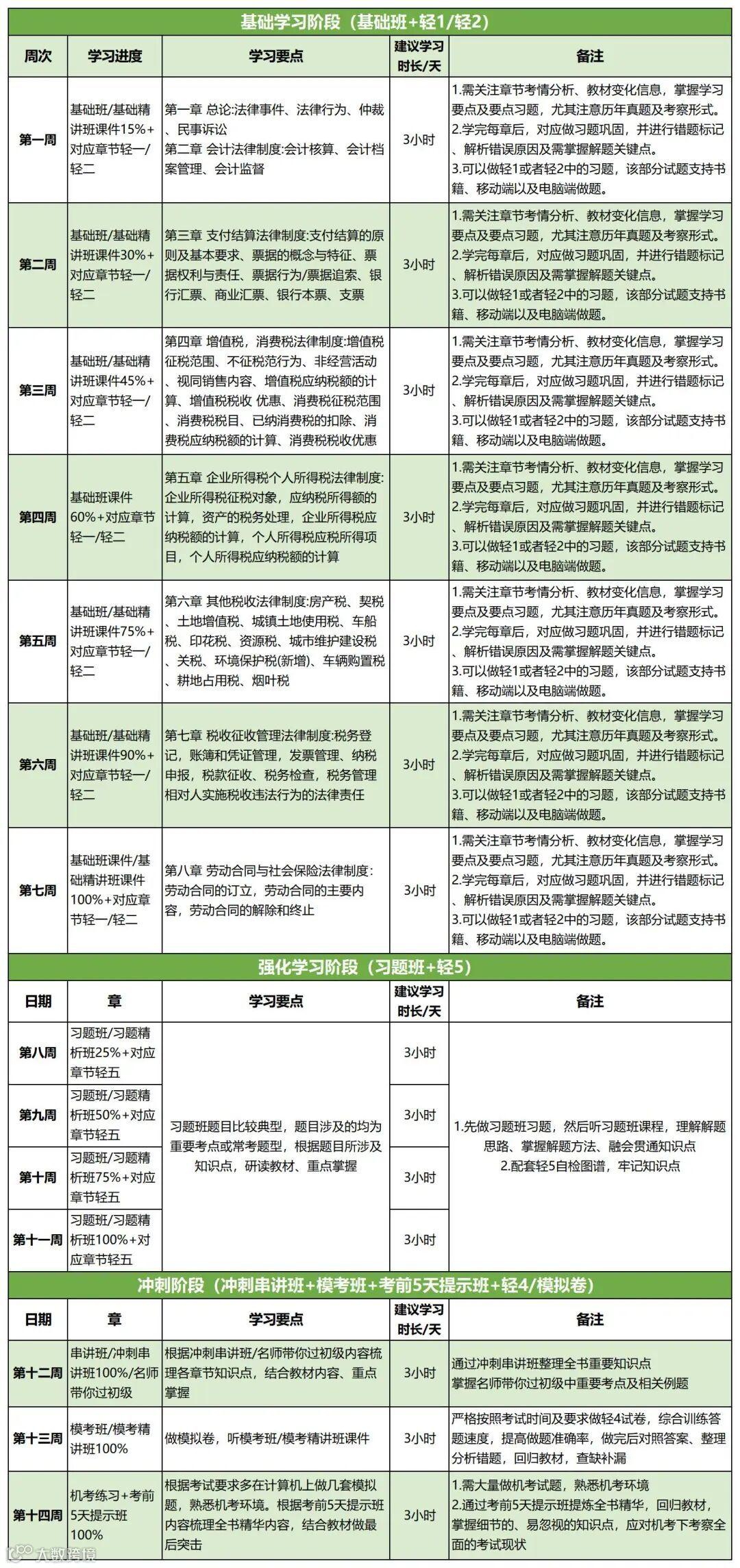
《初级会计实务》
百天通关计划
看过一篇篇知识点,做完一道道题,才发现,掌握的并不好,会的并不多,错题一大堆。
距离考试仅不足百天,突然有种心有余力不足的感觉。尤其当看到《初级会计实务》的会计分录等计算题时更是焦急啊!
别着急
东奥《初级会计实务》百天通关计划来了
跟上它的节奏,不会的人也敢考一考
快看看有哪些?

《经济法基础》
百天通关计划
望着手机日历,对自己说声:“我要加油!《经济法基础》加油!初级会计考试加油!”对于《经济法基础》一科来说确实需要些自我激励,毕竟知识点太多太碎。而要想在有限的时间内完成细碎的工作,这对于每一个人几乎都是一个挑战。
所以你需要这样一份
《经济法基础》百天通关计划

三大气质你必须有
各位初级会计考生请注意:
1. 不懈努力:在机会来临之前唯一能做的就是忍耐和努力。只有不懈努力,才能无懈可击。
2. 不甘平庸:我们都不甘于平庸,但不努力平庸才是我们的结局,要想顺利通过初级,一定要对自己有点要求。
3. 敬畏知识:经历的波折越多,你越会发现最后让你敬畏的都是知识,每一个在专业领域将知识掌握到至极的人都是那么可爱、可敬。希望通过初级只是大家会计生涯的第一步。
过了几天“蜗居”的生活才知道,
繁忙的工作远比懒惰的生活让人充实;
有东西可学远比不能学习让人幸福,
有计划可用远比没有计划要让人踏实
《牧羊人的奇幻之旅》里曾说“当你真心要去做成一件事情的时候,整个宇宙都会联合起来帮助你”。
梦想不会抛弃任何一个苦心追求的人,只要有自己的目标,懂得取舍,努力去追,就会实现“通关”梦,顺利赢取初级会计师证书!
我们总说,机会来了就要拥抱它
但是你是否能抱住它
就看你准备的臂弯到底有多强大
我们,在这儿整装待发
就等你了!

*扫描上方海报二维码即刻购买*
更多必背公式等备考干货
关注东奥初级会计职称公号

丨本文由东奥会计在线(ID:dongaocom) 原创发布,若须引用或转载,请务必与我们联系并在文首注明以上信息。未经过授权擅自转载者将被依法追究法律责任。
⊙东奥会计在线 保留所有权利。



