初级会计备考已经进入到了白热化的阶段,所剩备考时间并不充裕,想要快速提分,可以先从往年恒重点内容开始复习。
奥奥为初级考生整理《初级会计实务》与《经济法基础》的核心知识点内容,让大家有所侧重学习,快速提分!
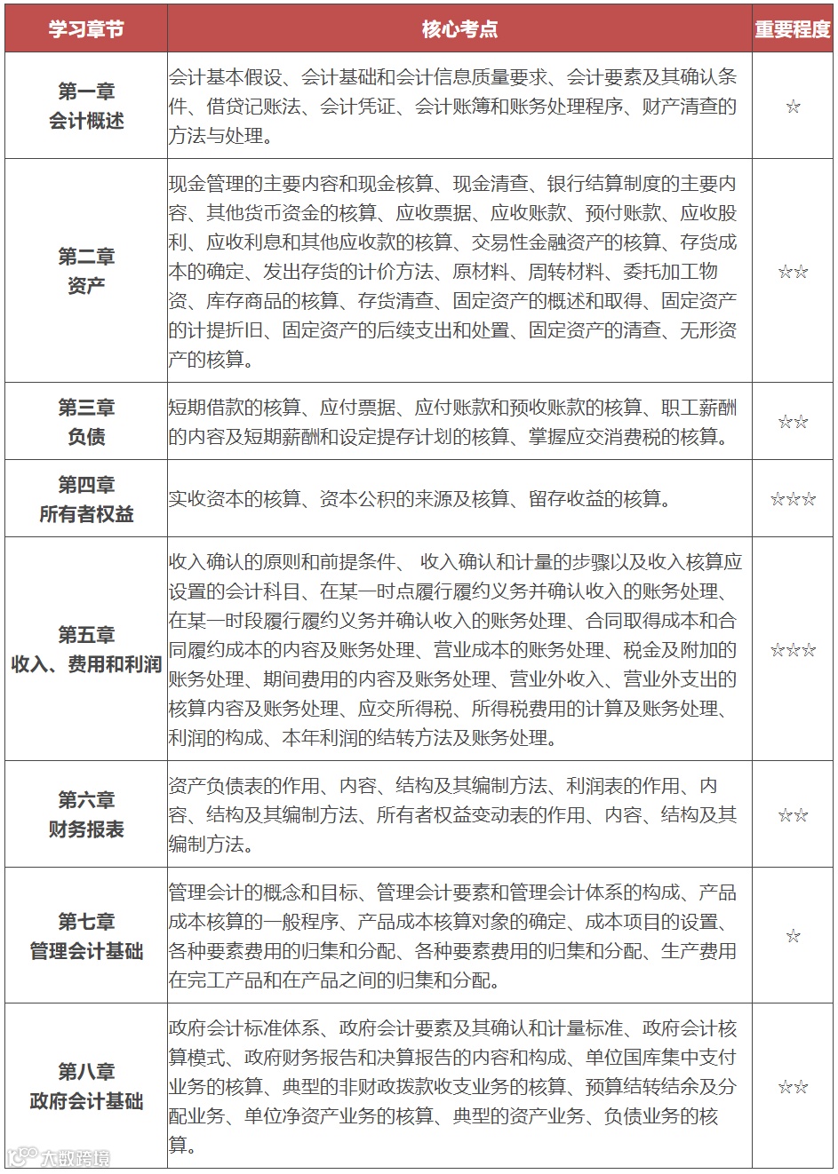
1、初级会计实务
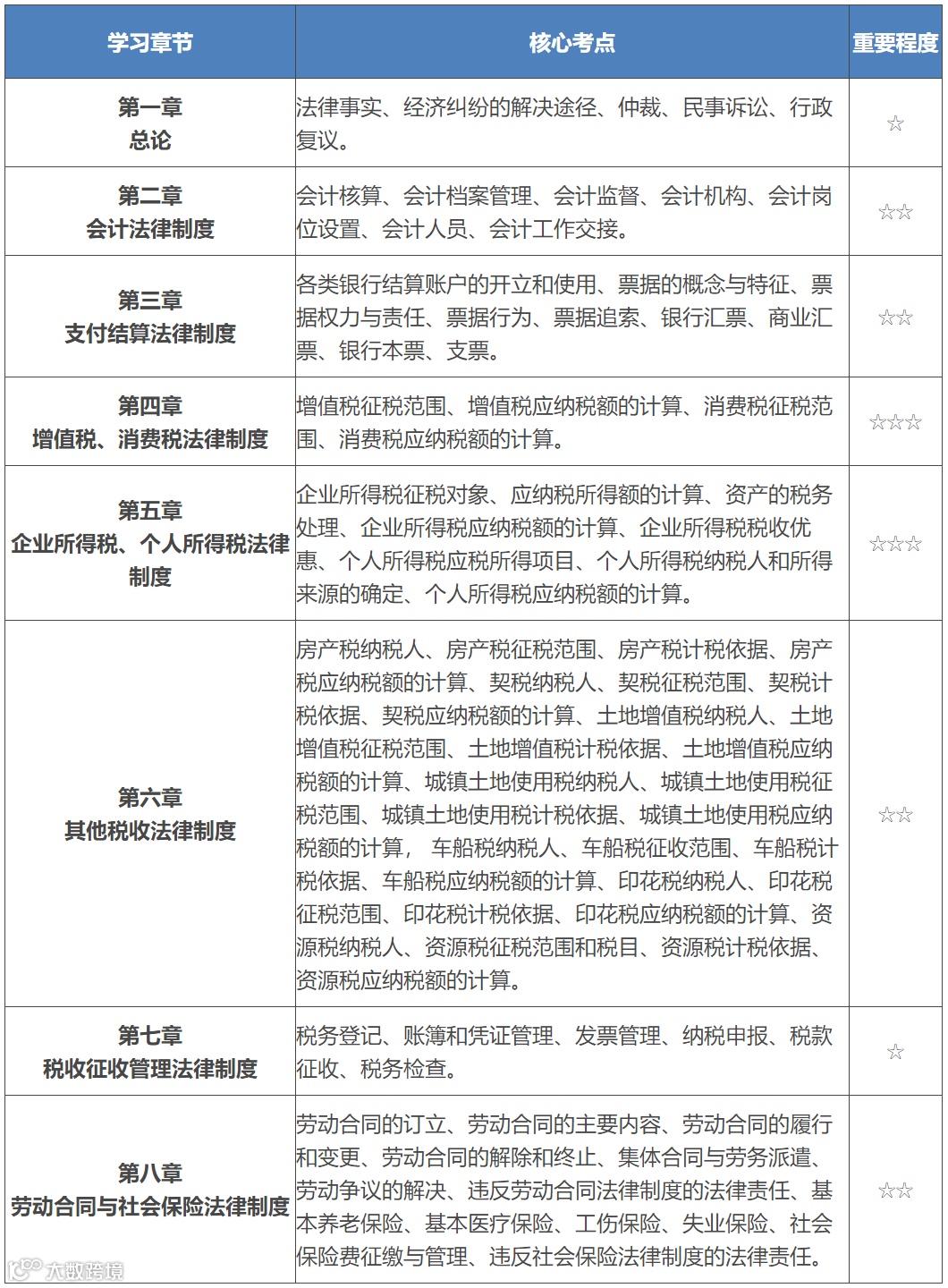
2、经济法基础
初级会计考试考查的是大家掌握会计知识的情况,除了恒重点内容,其他需要熟悉和了解的考点同样不能放过,踏实备考一定会有所收获,期待大家收获累累硕果。

2021年初级会计考试时间所剩不多
想要在短时间内高效备考
一定要来听马小新老师的直播
今晚19:30开始
马小新老师为初级考生解疑答惑

丨本文由东奥会计在线(ID:dongaocom) 原创。
若须引用或转载,请务必与我们联系并在文首注明以上信息。未经授权擅自转载者将被依法追究法律责任。⊙东奥会计在线 保留所有权利。
点分享
点收藏
点点赞
点在看

