集覆盖重点、查缺补漏
预测考点于一身
能在考前短时间迅速提分
人手必备的考前神器!

扫描下方二维码
即可购买《轻松过关四》

hello!同学们!
转眼已经是本周最后一个工作日啦!
为了让同学们愉快的度过周末
奥奥带着好消息又来啦~
目前全国新增多地区证书领取通知
赶快跟着奥奥一起来看看吧
~
1
江苏地区
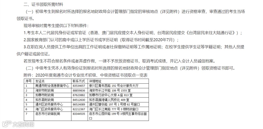
南通市
请于2021年1月14日至1月29日到报名时所选择的报名地财政局,会计管理部门指定地点(详见附件)领取资格证书!
▼

同学们可以点击图片,查看证书领取所需材料哦!

常州市
2021年1月18日至2021年1月29日期间,为集中审核领证时间!2021年1月23日至2021年1月24日期间,双休日正常休息,不办理审核领证!
2021年1月30日以后,工作日正常办理审核领证。
▼

同学们可以点击图片,查看证书领取所需材料哦!

扬州市
同学们可以下方点击图片,查看证书领取所需材料,以及各地区领取时间、地点哦~



发放证书办理流程

截至目前山东省博兴县、无棣县
相继发布了20年初级证书发放的通知
以及之前的滨州市等地
可以看出山东省20年初级证书
已经开始陆续发放啦!
同学们也可以查看所在地区官网哦
▼

山东滨州、拉萨等地区领取通知
点击下方蓝字
宁夏等地区领取通知
点击下方蓝字
其他地区有消息了
奥奥会第一时间告诉同学们哦~
集覆盖重点、查缺补漏
预测考点于一身
能在考前短时间迅速提分
人手必备的考前神器!
适用阶段:
冲刺提升阶段。
适用人群:
适用于已经完成1-2轮复习,准备最后阶段提升成绩的学员,临考冲刺阶段必备。
了解 《考前最后六套题》:
随书赠送:

领取流程:
《轻四》怎么用?
《轻四》意在模拟考前实战状态。因此,在开始做此套试卷之前,小伙伴们需要对本科目各章内容均有一定程度的熟知。
(强烈建议大家对本科目学习1-2遍后,再开始本套试卷的冲刺练习。)
建议各位学员在练习“轻四”中的每一套试题时,均能达到模拟考试环境,即:
(1)准备安静的场所,按照正式考试时间,完成一整套试题的作答。
(2)独立完成一整套试题里的全部题目后,再认真核对参考答案及解析;特别对于主观题,请务必亲自完成之后,再看解析。
《轻四》已经现货了,你还没开始学吗?

DONGAO
﹀
丨本文由东奥会计在线(ID:dongaocom) 原创整理发布,来源于各地财政厅,若须引用或转载,请务必与我们联系并在文首注明以上信息。

