中级《经济法》习题班,本周开课
明日上午10点,第一讲全网免费公开!
👇点击卡片,立即预约👇
距离2023年中级会计报名仅剩16天,仍有很多考生对报名相关要求有所疑惑。
其中,信息采集是中级会计师考试的重要步骤,今天奥奥就和大家一起盘点一下,哪些地区需要信息采集以及相关问题!
中级报名相关答疑传送门:
注意,未完成信息采集
无法报名考试!
中级会计职称考试实行网上报名,报名系统开通后,部分地区会直接从当地的会计人员管理系统中调取信息,如果报名人员没有在系统中录入信息,则会导致信息调取失败,进而影响报名。
图片来源:江苏省财政厅
会计人员不采集信息会影响会计资格考试报名、职称评审、继续教育、会计评先评优、会计人才选拔培养等,会计人员应尽早采集,并确保上传信息真实准确。
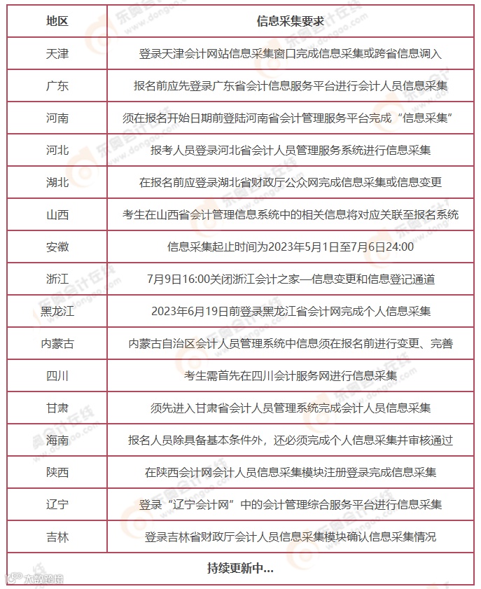
23年中级这些地区
报名需信息采集~
信息采集对于很多地区来说是审核报名条件的重要依据,报考人员没有提前完成信息采集,则没有办法完成中级会计考试报名!
由于篇幅有限,奥奥整理了
【23年各地中级报名安排汇总】
快来点击查看吧!
👇🏻👇🏻👇🏻
信息采集所需材料
根据各地区信息采集公告来看,需要的材料普遍有:
🌟基本材料:个人证件照、有效身份证件(正反面)、学历学位证。
🌟其他材料:个人信息登记表、专业技术资格证书、从事会计工作在职单位证明、统一社会信用代码证(或组织机构代码证、工商营业执照)、当地财政部门要求的其他相关资料。
各地可能会有不同,奥奥建议大家查询所在地区信息采集要求。
中级备考时间规划器上线
快来定制你的专属学习计划!
2023年中级会计备考时间紧、任务重,一份科学合理的学习计划尤为关键!
奥奥为大家准备了「备考时间规划器」,测算报考科目搭配的学习时长,细致到工作日和休息日,大家快来定制专属自己的学习方案吧!
(备考时间生成表示意图)
扫描下方二维码,下载学习时间规划表,按照自身情况填写工作日、休息日每天可以学习的时间,从而判断报考科目备考时长是否充裕。
识别下方二维码
立即生成备考时间表
👇👇👇
✨中级《经济法》习题班即将开课✨
打通从“听懂课”到“会做题”
为了让大家抓紧学习进度
“沉浸式”进行备考
黄洁洵老师的中级习题班明日开讲
明日10点,第一讲课程全网免费公开
↓ 关注我,一起发现更多宝藏 ↓
|本文由东奥会计在线(ID:dongaocom)整理发布。
本文部分内容来源于各地财政局。若须引用或转载,请务必与我们联系并在文首注明以上信息。未经授权擅自转载者将被依法追究法律责任。

