近期,财政部发布2023年初级机考操作说明,其中透露出2023年考试题型、分值分布及评分标准!
注:具体题型,题量及评分标准以考试为准!
距离考试仅剩4天了!很多小伙伴表示:太慌啊!完全学不完,有没有答题技巧!能“投机取巧”那种!!
别着急,奥奥带着亲测有效的初级各题型答题技巧向你走来了!!
初级科目常见考题性质分析
初级会计两个科目试题题型全部都是客观题,具体包含单项选择题、多项选择题、判断题以及不定项选择题。
同时初级资格考试全部实行无纸化考试,考生作答均需在计算机上完成操作。
以下考题性质分析根据2022年初级考试整理,仅供大家参考:
01
《初级会计实务》

从以往的考试统计来看,《初级会计实务》考查的习题类型通常有四种:包括记忆题、分录题、计算题和套公式题。
由以上数据可知,第3、4章占比较高,2022年在原来基础上经过章节拆分,并补充3节内容后,仍处于重中之重的地位,第5、7章也处于第一梯队,第二梯队为第6章,第三梯队为第1、2、8章,多数为概念性的考查。
虽然不定项题目主要考核点在第4、5、7章,但2022年第3章新增的长投以及第8章新增的现金流量表也偶尔出现在不定项中,可能在2023年的考试中,将作为常态化的考查。
02
《经济法基础》
《经济法基础》考查方式多样,灵活多变:涉及到记忆题、陷阱题以及套公式题。其中记忆题占据考试题型的主要位置,可以说记忆题分值占据了整张试卷的半壁江山。
由以上数据可知,第4-6章的知识点仍然是重头戏,合计占据一半分值,另外第3、8章分值也较多。其次,2022年的教材变化中对第7章做了大量调整,第7章分值有所上升。
从2022年的考题看,《经济法基础》考试不再像往年一样从“题库”中抽题,而是重新出了一波全新的题目。对于2023年的备考,要打好基础、灵活运用,无论是客观题还是不定项,均应全面复习。
在备考《经济法基础》科目时,大家一定要重视理解和记忆。
今晚19:00-22:00
黄洁洵老师考前终极点拨
助你2023顺利冲关!
👇👇👇

初级各类题型答题技巧
让60分触手可得!
⚡单项选择题⚡
单项选择题是四类题型中较为简单,也是最容易得分的题型。
主要考查大家对基本概念的掌握和简单计算的能力,大家如果想要通关的话,单选题要尽可能拿高分。
单选题的考查主要以记忆型题目、简单的计算性题目以及简单的分录题为主。大家要熟练掌握教材上的基础概念、计算公式的运用和对会计分录的充分理解。
如果遇到不会做的题目,或者模棱两可的时候,也不要空题,大家可以借助以下答题技巧,选出一个答案。
◆【直接选择法】
在解题时,要重视第一印象,如果已经确定某一选项为正确选项,那么即便不能确定其他选项到底是对是错,也不要再纠结犹豫,直接选择自己认为对的答案即可。、
◆【排除法】
如果不确定某一选项是否正确,但已经可以确定其他三个选项是错误的,那么就可以用排除法来确定本题的答案。
⚡多项选择题⚡
多选题的得分难度较高,多选题考查全面,注重细节,命题方式比较灵活,综合性较强。
会把一个知识点的不同环节或者不同知识点的易混易错点揉在一起出题。大家在答题时,可以借助以下答题技巧。
◆【排除法】
排除法能够大幅度提升解题速度和准度,在多选题中,如果在四个选项中已经确定了有两个选项是错误的,那么这道题的答案就已经做出来了,接下来就不需要在其他选项上浪费时间了。
另外,对于记忆类的题目需要大家能准确的找到题目中的关键词,例如“不包括”、“不正确”,然后根据关键词去选项中找答案,可以用排除法或者记忆力选择答案。
◆【对比法】
在拿不准题意,没有解题思路时,可以直接通过对选项进行对比分析来找答案。
例如,如果有两个选项表述的意思完全相反,就意味着这两个选项中,必有一对一错;
若ABC三个选项同属一类,而选项D归属另一类,则根据初级会计考试多选题的得分规则,此题有很大的可能是选ABC。
⚡判断题⚡
判断题难度较低,多数以陈述句的形式出现,要求大家来判断题目中的表述或者多个事实和概念间关系是否正确。
如果考生不清楚正确答案时,可以借助以下答题技巧。
◆【逆向思考法】
假设题干的表述是正确的,然后去推断这个假设是否存在矛盾的、不能实现的地方。
◆【绝对法】
如果判断题的题干中出现了绝对性的表述,例如“只能”、“必须”“均由”、“只可”等绝对性表述词时,一定要提高警惕,回忆教材中的相关细节描述是否与之一致。
⚡不定项选择题⚡
不定项选择题相当于是初级会计考试中的“大题”,具有很强的综合性。
不定项选择题考查大家对知识点融会贯通的程度,在做不定项时要思路清晰,正确理解题干含义。可以借助以下技巧答题。
◆【保守选择】
根据得分规则来看,少选得相应分值,多选、错选、不选均不得分。
所以,在做不定项选择题时,谨慎性选择是最佳策略。只选择非常有把握的选项,对于模棱两可的选项宁可少得分也不要冒失选择,否则如果多选的话,这道题可能就一分没有了。
◆【根据题干找答案】
不定项选择题出题方式为一道大题中包含几道小题,大家阅读完材料后对小题进行选择,因文字内容较多,很容易忘记或者遗漏重要信息。
因此大家在阅读材料时要看清题干描述,认真审题,建议同学们做题时先看问题,然后再带着问题有目的的去读题干,划出资料中的重点,防止误判。
以上就是奥奥为大家整理的各题型答题技巧啦!希望对大家有所帮助!
2023年初级会计考试时间为5月13日至17日,大家一定要做好充分的准备,面对考试要全力以赴!祝愿大家都能成功收获初级会计证书!
今日,河南地区准考证打印开启
其他地区准考证打印即将截止~
长按识别下方二维码
回复关键词:准考证,立即下载!
最后4天,稳住别慌
东奥考前终极模考卷免费领!
距离考试只有4天了,刷题必不可少!很多小伙伴表示,越是临近考试越不知道该做什么。
盲目做题是没有意义的!无效地刷题只可能是费时间,选好题、做对题,才不会白费功夫!
最后几天了,东奥名师黄洁洵、肖磊荣2位《轻一》名师,为大家精心准备了考前终极模考卷,上场前一定要做!
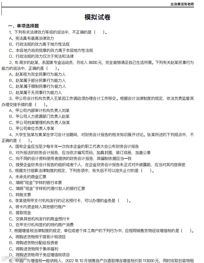
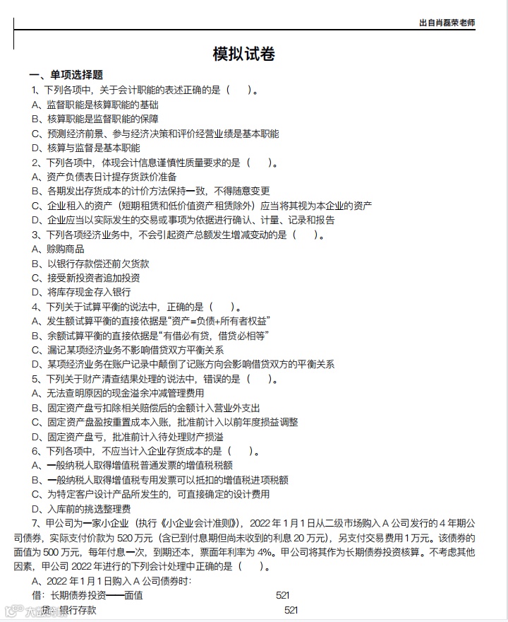
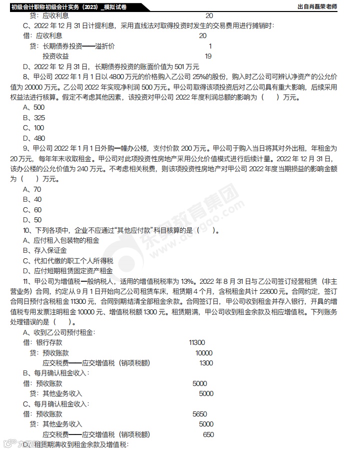
❀模考卷部分展示:




长按识别下方二维码
回复关键词:模考
立即下载终极模考卷PDF
临近考试,奥奥也发现很多考生产生逆反心理,发现1次模考不理想,就想要放弃……
为了帮助大家稳住情绪,奥奥特地邀请到了马小新老师跟大家唠唠嗑,为大家带来考前提醒和答疑。如果你有任何疑问,今晚19:00,锁定【东奥讲师马小新】抖音账号👇
↓ 关注我,一起发现更多宝藏 ↓
| 本文由东奥会计在线整理发布。
若须引用或转载,请务必与我们联系并在文首注明以上信息。未经授权擅自转载者将被依法追究法律责任。东奥会计在线保留所有权利。

