2023年初级会计职称考试即将开始,今天为大家整理的这些事情一定要提前确认、准备好哦!
考试时必须带哪些?不能带哪些物品?
初级考试时长是多少?可以分开吗?
初级考试答题界面是否熟悉?
初级考试考场规则了解吗?
每年都有考生因为这样那样的原因,无法进入考场,辜负了自己1年的努力,希望今年的大家不会出现这样的情况!
出门时间晚了,未及时赶到考场!
记错时间,跑错考场,这么粗心的孩子还多吗?!
考前2天,初级考生一定要注意这6件最重要的大事!避免无法进入考场参加考试!
⚡必带物品⚡
准考证+身份证
按照全国初级会计职称无纸化考试考务规则有关要求,参加初级会计职称无纸化考试的考生应携带准考证和身份证入场。
⚠️奥奥建议:
1.准考证不妨多打印两份,以防丢失。
2.准备一个透明文件袋,将证件及准考证全都放入袋中,避免入场监考老师检查证件时慌乱掏出而丢失。
🚫不要携带这些物品
违反可能考试成绩无效!
01
纸笔
考场为考生统一提供演算纸笔。考试结束后,演算纸笔由监考人员统一收回,考生不得带出考场,违者按违纪进行处理。
如果你实在不放心,也可以带上你习惯用的纸笔,进考场前若是不让带,监考老师们会让你寄存在考场外的。
02
计算器
无纸化考试的答题界面为考生提供计算器功能,不允许携带计算器进入考场。
03
考试无关的物品
考生进入考场时,必须将随身携带的背包、文字资料、手机(调至关闭状态)等通讯设备、计算器及其他电子设备等与考试无关的物品放在监考人员指定的物品存放处。
携带准考证和有效居民身份证之外的物品(含电子、通讯、计算、存储等设备)进入考位,按违纪进行处理。
不确定的物品如:水瓶,零食等是否可以带入考场,务必提前咨询监考人员。
看好准考证,记清考试时间
千万别错过!
切记提前一天查好地址和路线,把交通堵车的时间预计在里面评估到考场的时间!
👉多地区明确规定提前60分钟到达考场;
👉有些特殊地区提前90分钟到达考场!
如果距离考场较远的话,最好前一天赶到考场附近住酒店里。提前“踩点儿”还是很有必要的!
牢记各科考试时长
两科连续考试,时间不可混用!
初级考试时间要牢记,今年初级考试时间如下:
图片来源:财政部
初级资格考试于2023年5月13日至17日进行,共10个批次。
👉《初级会计实务》考试时长105分钟;
👉《经济法基础》考试时长为75分钟;
两个科目连续考试,时间不能混用。
上午开考时间为8:30-11:30;下午开考时间为14:30-17:30。大家一定考合理安排好时间,提前到考场!
初级考试答题界面系统功能
务必提前熟悉!
为保证在考试中,顺利操作系统,快速答题,考生在考前一定要熟悉机考的答题界面以及各种功能,尤其是新手考生。
为帮助大家提前熟悉机考系统,东奥全真模拟机考系统完全还原考试环境,千万不要错过!
长按识别下方二维码
回复关键词:初级
立即领取初级冲刺资料
12条初级考试须知
务必牢记于心!
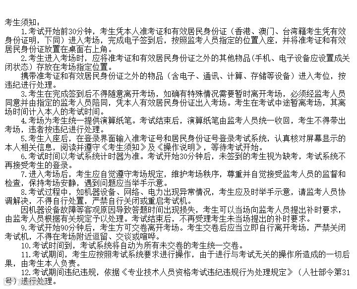
01
进退场时间
考试开始前30分钟,考生凭本人准考证和有效居民身份证(香港、澳门、台湾籍考生凭有效身份证明,下同)进入考场,完成电子签到后,按照监考人员指定的位置入座,并将准考证和有效居民身份证放置在桌面右上角。
考试开始90分钟后,考生方可交卷离开考场。考生交卷后应当立即自行离开考场,严禁关闭考试机,不得在考场附近逗留、交谈或喧哗。
02
完成签到后不可随意离开考场
考生在完成签到后不得随意离开考场,如确有特殊情况需要暂时离开考场,必须经监考人员同意并由指定的监考入员陪同,凭本人有效居民身份证出入考场。考生在考试中途暂离考场,其离场时间计入本人的考试时间。
03
开考30分钟未签到,视为缺考!
考试时间以考试系统计时器为准。考试开始30分钟后,未签到的考生视为缺考,考试系统不再接受考生的登录。
更多考生须知点击图片查看
如果你对初级考试有任何疑问
扫描进群,助教老师在线帮您解忧!
还有更多资料、服务免费领取哦
👇👇👇
距离考试仅剩2天了,请收好东奥老师们的锦鲤图沾沾欧气,奥奥也预祝同学们都能鱼跃龙门,轻松过关~

后天就要上战场了
还有很多问题不知道怎么解决?
今晚19:00-21:00
人气名师王颖老师考前答疑!
点击卡片立即预约
考前最后1天
5月12日14:00,19:00
东奥人气名师马小新、斌哥带大家终极带背
点击立即预约直播

23年初级考试即将开考!
东奥名师暖心陪考助力大家顺利上岸~
从早到晚陪你考!
在去考场的路上为你加油打气💪
在考场外等候的你送去能量补给📕
在考后第一时间考后交流🀄
⏰5月13日-17日,每日7:30开启,东奥多位初级名师将会在视频号、官网、微博3大直播平台互动直播,全程暖心陪你考💪。
🎯考前最后时段知识点互动答疑;
🎯直击考场最新考情,直播现场互动分析;
🎯东奥名师考后第一时间即时复盘;
5月13日-17日全面助力
长按识别下方二维码立即预约直播
👇👇👇

| 本文由东奥会计在线整理发布。
若须引用或转载,请务必与我们联系并在文首注明以上信息。未经授权擅自转载者将被依法追究法律责任。东奥会计在线保留所有权利。

