注册会计师考试科目众多,考试内容涵盖面较广,注会考试难度大也就成为了很多注会考生心中公认的事实。
哪个科目难度系数最高,哪些科目难度系数大涨?今天奥奥给大家带来了CPA考试难度数据分析,快来看看有哪些变化!
今晚19:30
审计公开课第二节开课啦!
扫码关注凌紫绮老师微博,坐等直播吧~
2019年CPA考试分析报告:
这科难度最高!
中注协在《2019年注册会计师全国统一考试分析报告》中写道:
2019年专业阶段考试6个科目整体的难度系数为0.4366,难度适中。
各科目试题的平均难度系数在0.40-0.50之间,科目间的难度差异不大。同时,每一科都有不同难度的题型分布。
难度系数代表试题难度,是衡量考试质量的一个重要指标,取值在0-1之间,越接近于1,试题难度越低。
图片来源:中注协
专业阶段
从难度系数来看,《会计》是难度系数最高的科目,这和考生公认的《财管》最难有些差距,《财管》难度系数排名第二。
而难度系数最低的则是《经济法》、其次是《审计》、考生公认最简单的《战略》竟然不是难度系数最低的。
这也从侧面可以证明《战略》在CPA考试科目中的重要性,许多上市公司CFO都要求持有CPA证书,因此,对于公司的战略发展、全局观有所要求,想要摸鱼考过《战略》的考生要上点心了!
综合阶段
《职业能力综合测试一》和《职业能力综合测试二》,难度系数相近,都是属于难度较低的,从综合阶段的考试通过率可见一斑。
综合阶段通过率远超专业阶段
从考试结果来看,2019年专业阶段6个科目平均合格率为22.91%,综合阶段考试有23772人通过并取得全科合格证书,合格率71.89%,综合阶段通过率远超专业阶段。
这一方面与考试难度系数有关,另一方面也是由于综合阶段考试和专业阶段考试的测试目标和测试重点不同,且考生考前准备相对更冲分,对考试所需知识的掌握程度更高、运用能力更强。
图片来源:中注协
但是同比2018年,专业阶段考试通过率降低了5.02%。综合阶段考试通过率降低了11.85%。考试通过率都有所下降,证明CPA考试是越来越难了哦!
知己知彼,百战不殆,只有你了解了六科的难易,才知道如何正确备考!下面奥奥为大家推荐下列学习方法,希望能够给大家提供一些帮助!
备考CPA效率不足?
试试这些方法!
1、找到备考重点
CPA教材很厚,内容也很多,也很难读懂,想要把每个章节都认真仔细学一遍是很耗费时间的,对于备考时间紧张的考生来说很难完成学习任务。
这个时候建议大家找好考试的重点,内容牢记于心,一些不重要理解难度又比较大的可以暂作放弃,这样学习更能明确自己的目标。
2、梳理好框架
CPA备考马上进入强化阶段,这个时期需要考生通过大量做题来提高知识点的运用和应试的能力。
大家在做题的过程中需要注意,做题要讲求习题的质量,单纯要求“量”而不顾“质”是没有意义的,做高质量习题的同时也要对自己做错的习题进行系统整理,将涉及到的知识点和考点进行总结,并分析做错的原因,在逐渐掌握答题技巧后,错题率自然而然会有所降低。
3、小分值也要留意
由于试卷中的客观题分值普遍较小,很多考生对其的重视程度并不高,因此每年都有人仅差1-2分与及格失之交臂。
其实客观题当中有很多考察的都是考生的基础知识,想要不盲目丢分除了在平时要养成认真审题的习惯外,还需要了解客观题的解题思路,经常总结不同题型经常出现的给分信息,并及时躲开题中暗藏的陷阱,尽可能拿下这些小分值。
4、及时总结经验和复习
总结经验这件事在备考过程中就可以进行,不一定非要等到考完试后,当你进行完一个阶段的备考后,可以利用一点时间思考一下这段时间的学习情况,是否已经完成了学习任务,不足之处在哪里该如何完善等等。
针对高效备考,6位东奥名师为大家准备的21天决战冲关班已经开课啦,开班三节公开课帮大家认清各科框架知识点,理清备考方法,帮你冲关!
图片来源:微博@王颖老师
5月24日(今晚)19:30
决战冲关公开课第二讲开始咯!
王颖老师将为大家解读《税法》
助力冲关21年CPA考试
长按下方图片识别二维码
👇即可观看今晚直播👇
CPA备考正在进行时,不得不说想拿下一个证书真是相当的耗费时间和精力,如果说现在有一个方法,只要适当的学习就能在备考注会的情况下再多拿到一个证书,一次备考就可能双证到手,你相信吗?
备考一次拿双证
这是什么神仙好事?
其实,奥奥说的另一个证书就是含金量超高的税务师!
除了以上这些优点,税务师考试内容相似率也是比较高的,历年税务师考试,都有很多CPA考生参加,甚至有不少都是裸考过的!
图片来源:微博
对于这样的情况,其实就是“考种之间的潜规则”,报名CPA考试之后,完全可以顺带拿下一本税务师证书!
接下来,奥奥再给同学们说说多拿一证的可行性分析~
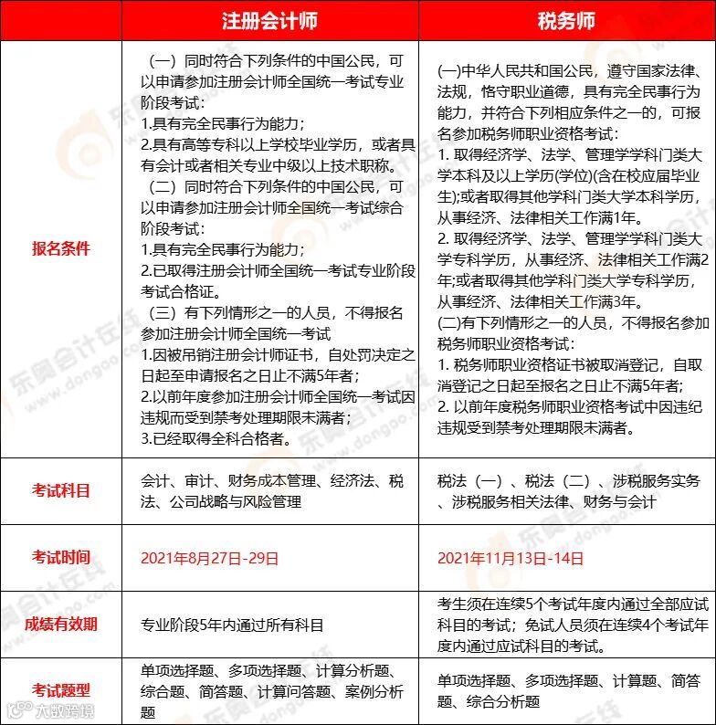
首先,我们通过下方的注册会计师税务师报考指南对比表格可以知道,2021年注册会计师和税务师的报名条件都不是很高,考试时间并不重合,成绩有效期都是5年,甚至考试科目也有很高的相似度!
其次,同时备考注册会计师和税务师,看似不可能,但其实备考难度没有大家想象的那么大。
虽然注册会计师考6科,税务师考5科,但是两个考种的考试科目关联度极高,知识点存在很多重叠部分,同时备考能够起到相互辅助的效果,更省时省力!
以下为注册会计师税务师的各科目关联度表:
奥奥还为大家整理了相应的科目搭配方案,同学们可以根据自身条件自行搭配报考。无论两年拿两证还是三年拿两证,按照奥奥的科目搭配方案来学,2021年注册会计师税务师双证同收更轻松!
👇 两年通关方案
👇 三年通关方案
虽然,许多通过税务师的考生在分享备考经验时都会说备考时没有进行专门的复习,而是凭借着复习注会时的基础知识考过了税务师。
但是奥奥要提醒同时备考注会和税务师的考生,想要稳稳当当一年拿两证,还是要系统的听课学习!
东奥名师、财税专家刘颖老师定制一备两考班,带你有效跨考更省时!附赠3重保障特权,通关无忧更省心!
税务师报名火热进行中
黄金备战年,双证在手升职无忧!
学一次,拿双证!
更有大额优惠券等你来抢!
现在扫描海报二维码
即刻开启你的备考之路吧!
趁自己年轻的时候考证,还能有很长的时间来积累工作经验,把知识转化为实践。
一旦认定了这条路,就坚定不移的走下去,职场不相信眼泪,但一定相信为努力付出的汗水!
推荐阅读
丨本文由东奥会计在线(ID:dongaocom) 原创整理。
部分内容来源于中注协等,若须引用或转载,请务必与我们联系并在文首注明以上信息。

