扫描上方二维码,打开小程序东奥和你一起估分🖕
21考季税务师延期考试圆满结束啦!
不过奥奥在评论区看到不少“疑问”的声音
有关各种考题解析、考点、估分
以及出分、延考时间等等的问题
今儿个奥奥就针对大家关注的问题
以及延考的考情分析、考点分布、考题(考生回忆版)
给大家整理了考后答疑大汇总
话不多说,一起来看!
DONG AO
21考季税务师延期考试
5科考情考点&考题解析
无论是对于刚刚参加完考试的考生,还是考试再次延期的同学们,相信大家都非常想要了解2021年税务师考试的考点分布和考题难度,下面跟着奥奥一块来看考后复盘!(以下全部为考生回忆版)
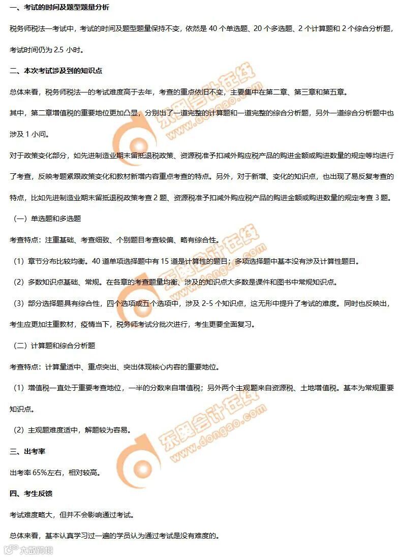
⭐《税法一》⭐
01
《税法一》考情分析
02
《税法一》延考考点分布总结
03
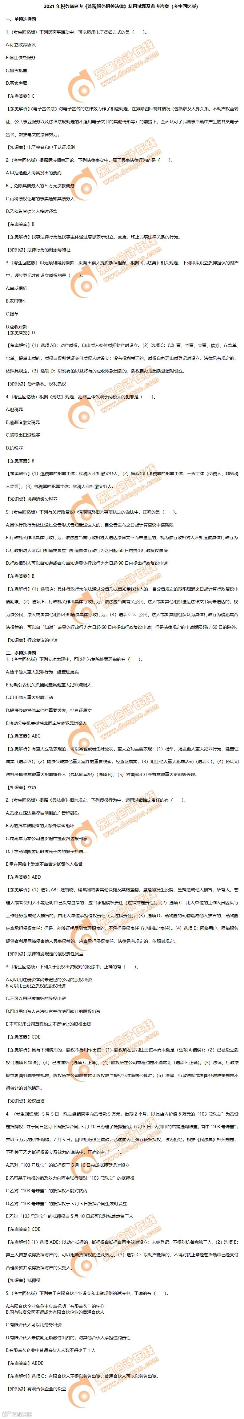
《税法一》考题及答案解析-考生回忆版
由于内容篇幅较长,且不断更新
查看5科延考考题解析及考点总结汇总
(考生回忆版)
点击下方卡片,回复“解析”即可查看最新完整版
⭐《税法二》⭐
01
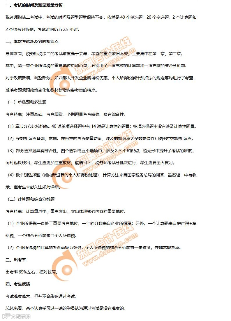
《税法二》考情分析
02
《税法二》延考考点分布总结
03
《税法二》考题及答案解析-考生回忆版
⭐《涉税服务相关法律》⭐
01
《涉税服务相关法律》考情分析
02
《涉税服务相关法律》延考考点分布总结
03
《涉税服务相关法律》考题及答案解析-考生回忆版
由于内容篇幅较长,且不断更新
查看5科延考考题解析及考点总结汇总
(考生回忆版)
点击下方卡片,回复“解析”即可查看最新完整版
⭐《财务与会计》⭐
01
《财务与会计》考情分析
02
《财务与会计》延考考点分布总结
03
《财务与会计》考题及答案解析-考生回忆版
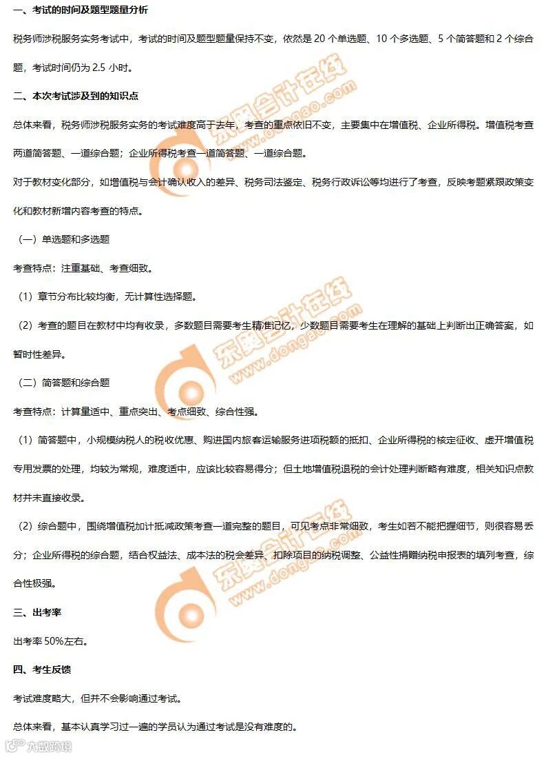
⭐《涉税服务实务》⭐
01
《涉税服务实务》考情分析
02
《涉税服务实务》延考考点分布总结
03
《涉税服务实务》考题及答案解析-考生回忆版
由于内容篇幅较长,且不断更新
查看5科延考考题解析及考点总结汇总
(考生回忆版)
点击下方卡片,回复“解析”即可查看最新完整版
考完税务师想要尽早知道考的如何❓
快来在线估分对答案
☞ 在线估分 获取考试结果💯
还有超多考后福利等你来拿
DONG AO
成绩查询&成绩合格标准
答疑汇总
01
成绩查询时间是什么时候?
由于今年考试情况较为特殊,11月批次及1月延期考试均未公布出分时间。
就此,奥奥今天上午咨询了中税协官方客服,客服老师回答为:“后续留意官网的通知公告,目前无法预计时间”;
后续奥奥将持续关注,如有最新公告/通知,奥奥会第一时间同步大家信息!

02
成绩合格标准
2021考季税务师考试成绩合格标准还没有下发,但近年来税务师考试合格分数都没有较大的变化,大家可参考2020年税务师考试成绩合格标准:
税务师考试科目一共有五门,分别为《税法一》、《税法二》、《涉税服务实务》、《涉税服务相关法律》、《财务与会计》,五门科目的合格标准均为84分,各科满分为140分。
03
再次延考确定时间了吗?
目前税协没有公布再次延考的时间,小伙伴们请耐心等待!
突如其来的考试延期,让广大小伙伴们不知所措!为了帮助税务师延期考生,东奥特别推出税务师延考蓄力群,和延期的小伙伴们一起蓄力冲刺!
扫描下方二维码
👇即可进入对应科目的蓄力群哦👇
点击图片查看大图
长按识别二维码
👇即可进入对应科目蓄力群哦👇
《税法一》
《税法二》
《涉税实务》
《财务与会计》
《涉税法律》
DONG AO
考完2021税务师的考生
居然都在看这些……
除部分地区再次延考外,2021年税务师考试已经结束,大家经历了考前的紧张与压力,突然之间放松是不是心里有点空落落的呢?
其实考后的这段时间是转战的关键期,备考税务师的斗志和学习习惯还在,小伙伴们完全可以“趁热打铁”,不断努力为自己的人生加码!
01
转战注会
税务师考生转战注会的最大优势,在于两者的科目之间有很高的契合度!
除此之外,注册会计师的考试报名条件并不高。
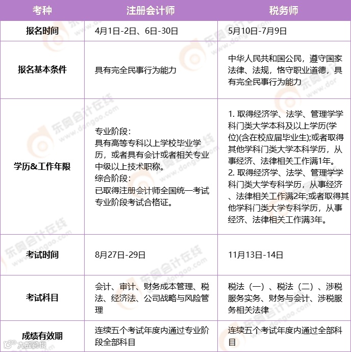
数据来源:2021年注册会计师报名简章 / 税务师报名简章
税务师考试对考生们的学历要求为专科或本科,而注册会计师的报名条件中显示具有高等专科以上学校毕业学历即可报名,所以税务师转战注册会计师十分可行!
02
转战中级
中级会计职称作为会计事业上的“分水岭”,拥有了中级会计职称便可以说明已不是一名普通的会计员,是完全有能力胜任单位会计机构的负责人,不管是在职位上还是在薪水上,都有着很大的变化!
所以中级证书并不是入门级别的行业证书,而是迈向更高层级的重要一步!
税务师的部分科目与中级会计考试科目的契合度很高!
其中税务师的《财务与会计》与中级会计的《中级会计实务》和《财务管理》的契合度高达90%,税务师的《涉税服务相关法律》与中级会计的《经济法》的契合度也不低,如下图:
图片来源:东奥会计在线
21考季税务师考试大部分已结束,准备继续“战斗”都的小伙伴们请合理规划好自己的新的备考计划哦!
2022福利不停送,拼团6.6元即可体验东奥课程!先试后买,购课不盲目!
初级、中级、注会、税务师多考种随意畅选~7天沉浸式听课体验!立即解锁!
👇👇👇
东奥年货节火热开启
超多福利等你来拿!
天猫搜索「东奥旗舰店」
👇开启你的东奥年货之旅👇
说明:因考试政策、内容不断变化与调整,东奥会计在线提供以上与税务师考试相关的信息仅供参考,如有异议,请考生以权威部门公布的内容为准。以上税务师考试试题内容由考生回忆反馈,东奥教研团队统计,东奥会计在线整理发布.
推荐阅读
丨本文由东奥税务师(ID:dongaocom) 原创。
若须引用或转载,请务必与我们联系并在文首注明以上信息。未经授权擅自转载者将被依法追究法律责任。⊙东奥会计在线 保留所有权利。



