终于!2021年税务师教材公布了!
与往年公布时间相比,今年的新教材发布稍晚了一些,教材一公布,21年税务师考试的重点内容与考点也随之浮出水面!
2021年税务师第一课开讲!
6月20日(今天)14:00~15:00
陈小球老师在线为大家解读
《涉税服务相关法律》科目教材变化解读
赶快点击按钮预约,坐等直播!
同学们一定要了解新教材对于新增与删减做出哪些调整,从而对于接下来的备考作出相应调整与规划。
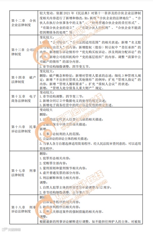
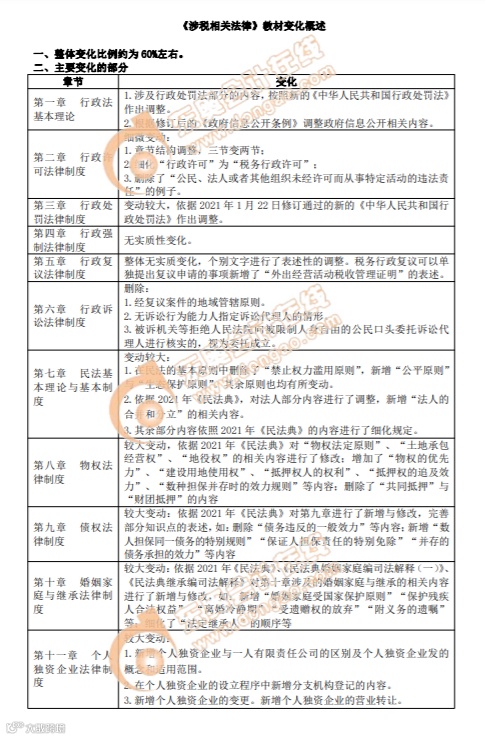
2021年《涉税服务相关法律》教材变化特别大,整体变化比例约为60%!
想要具体了解教材发生了什么变化?奥奥已经为你整理好啦!一起来看看有哪些变化吧!
《涉税服务相关法律》
新旧教材变化解读
看完教材变化一脸懵,还不知道从何下手?
先别慌!6月20日→税务师新教材变化分析指导系列直播,已经为你安排上了!
2021年税务师第一课开讲!
6月20日(今天)14:00~15:00
陈小球老师在线为大家解读
《涉税服务相关法律》科目教材变化解读
赶快扫描海报二维码,坐等直播!
税务师报名火热进行中
黄金备战年,双证在手升职无忧!
学一次,拿双证!
更有大额优惠券等你来抢!
现在扫描海报二维码
👇即刻开启你的备考之路吧👇
推荐阅读
丨本文由东奥会计在线(ID:dongaocom) 原创发布。
若须引用或转载,请务必与我们联系并在文首注明以上信息。未经授权擅自转载者将被依法追究法律责任。⊙东奥会计在线 保留所有权利。

