刚刚,中税协终于发布了《关于新疆2020年度税务师职业资格考试参考确认的公告》,公告中涉及到被延期的2020年度拟定考试时间以及参考确认方式等重要信息。


通知详情
拟定考试时间:
拟定2021年3月20日(周六)、21日(周日)两天举行,各科目具体考试时间,以准考证上的安排为准。如遇特殊情况另行通知。
参考确认方式:
为做好疫情防控常态条件下考试的组织实施工作,所有报名考生须在考前确认是否参加本次考试。凡确认“不参加考试”,视同考生自愿放弃本次考试,全额退费。注意事项如下:
(一)确认时间:2021年3月8日9:00至9日17:00。
(二)确认网址https://eztest.org/exam/session/106332 (手机或电脑)
(三)凡确认“不参加考试”的,考生将不能打印准考证。
(四)凡确认“参加考试”的,考生可正常打印准考证。凡未进行确认的,视同确认“不参加考试”,后期处理退费事宜。
准考证打印事项将在考试公告中明确。
咨询电话:
新疆协会咨询电话:0991-8849210/8849286
中税协政策解答:400033955
上海技术咨询:021-61651875
ps.近期将发布《新疆2020年度税务师职业资格考试公告》《新疆2020年度税务师职业资格考试考生疫情防控告知书》,大家要每日关注奥奥哦。

2021年是否可以一年两考?

税务师税法二考查的重点主要集中在第一章和第二章。
对于难点较多的第三章国际税收考查了3道单选题和3道多选题,均有一定难度,尤其是其中1道单选,应用性极强,难度很高。
对于政策变化部分,如领取的税收递延型商业养老保险的养老金收入个税计算、耕地占用税的纳税义务发生时间等新增内容均进行了考查,反映考题紧跟政策变化和教材新增内容考查的特点。
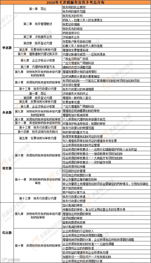
今年涉税服务实务考试难度有一定幅度的下降。考查的重点依旧不变,主要集中在第七章、第九章、第十章和第十一章。
对于2020年教材变化部分,大多进行了考查,如异常增值税扣税凭证、加计抵减政策等均进行了考查,反映考题紧跟政策变化和教材新增内容考查的特点。
税务师财务与会计考查的重点依旧不变,主要集中在第三章、第四章、第五章、第十二章、第十四章和第十六章。
针对2020年涉及教材变化的内容,第三章财务预算的考点,按重新编写的知识点进行了概念性的考查,第十四章中债务重组的考点,以综合分析题的形式考查。

《涉税服务与法律》考查的重点主要集中在民商法章节(第7-17章)。
对于重要的知识点如第四章行政强制执行;第五章行政复议与第六章行政诉讼的关系结合;第六章行政诉讼第一审程序;第九章债权法律制度中的债权让与、民间借贷;第十四章破产法律制度中破产的申请主体、管理人的任职条件、重整计划等考试均有考查。

为了帮助大家复习的更充分,更高效,东奥重磅推出【2021年税务师新招生方案】,由中级、注会名师领衔,带您高效通过税务师。
本班型很适合新疆考生,购买2021年新课,送2020年课程。

C班由双《轻一》名师授课,通关双保障,D班包含ABC三大班次还赠送一备两考班和大咖实战班,购买即开学。
丨本文由东奥会计在线(ID:dongaocom) 原创整理发布,来源:中税协。若须引用或转载,请务必与我们联系并在文首注明以上信息。


