Hi,即将走进中级战场的你
心态还好吗?
是兴奋到斗志满满?
还是焦虑到夜夜难眠呢?
距离23年中级考试仅剩9天
最后几天
大家不要忽略复习哦
往往在最后一刻的松懈才是最致命的!
在这个时候
我们只想做你备考迷茫中的灯塔
东奥为所有考生送上冲刺干货
让最后还在迷茫的你茅塞顿开
在焦躁中找到方向
静心下来做最完美的冲刺!
中级「最后20页纸」
马上要进入考场,剩余备考时间不多!为了帮助考生充分利用考前时间,巧记、速记科目重点内容,东奥整理了考前最后20页纸,凝练全教材重点内容,考前突击,快来下载吧!
长按识别下方二维码
回复关键词:888
立即领取中级考前干货合集
中级会计必备分录公式法条
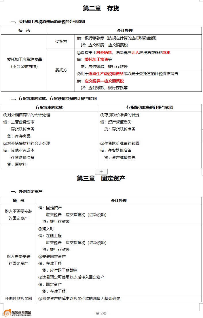
1、23年《中级会计实务》分录大全
2、23年《中级财务管理》必备公式
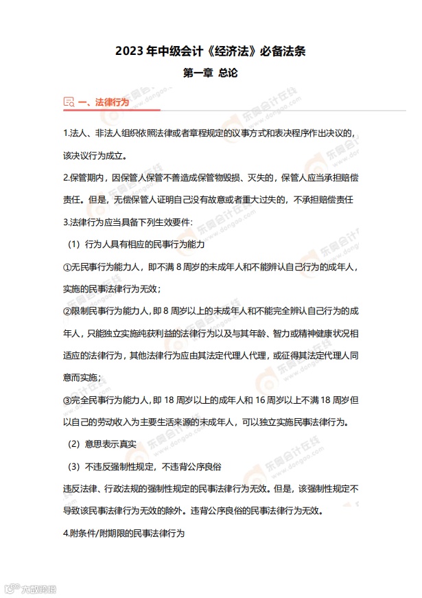
3、23年《中级经济法》必备法条
长按识别下方二维码
回复关键词:888
立即领取中级考前干货合集
中级3科特色必备总结
1、全书公式总结:
2、分录总结:
3、百分比总结:
4、分数总结:
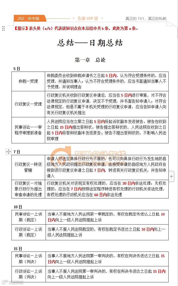
5、日期总结:
6、人数总结:
长按识别下方二维码
回复关键词:888
立即领取中级考前8大件资料
中级临考冲刺的阶段,很多考生发现知识点学会,但是做题却总是无从下手!
为帮助考生利用好最后备考时间,临考一周,黄洁洵带你精细刷卷!
8月31日-9月3日,每日19:00,黄老师带刷套卷,助你查漏补缺,把握做题思路!今晚名师解题班(二)讲解,识别二维码立即预约直播↓
今日北京、江苏地区准考证打印开启,希望在考前的关键时刻,大家能万事俱备,考试顺利。
长按识别下方二维码
回复关键词:准考证
立即进入23年中级准考证打印入口
↓ 关注我,一起发现更多宝藏 ↓
|本文由东奥会计在线(ID:dongaocom)整理发布。
若须引用或转载,请务必与我们联系并在文首注明以上信息。未经授权擅自转载者将被依法追究法律责任。

