
2020年CPA会计科目两个批次的考试已经圆满结束,考生评论两极分化,有人觉得难也有人觉得自己稳操胜券。
东奥老师们从考试开始的第一天起就在为学生们加油,老师不仅传授知识,还是默默支持你的那个人。
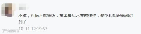
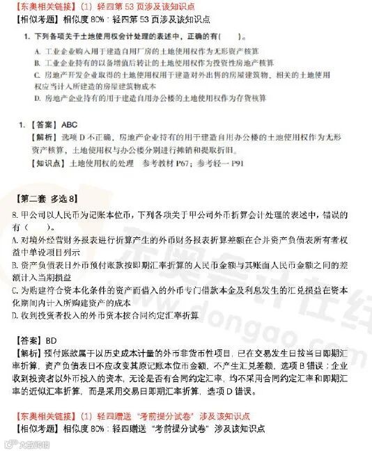
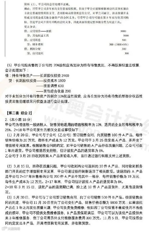
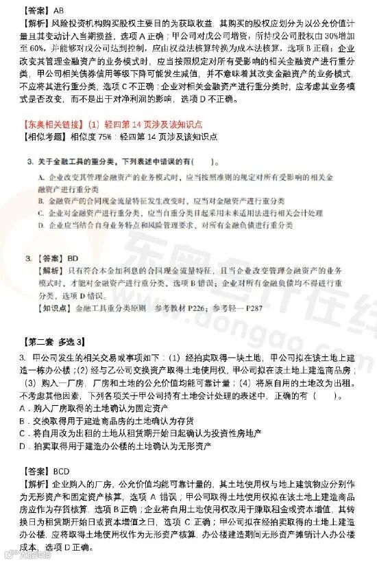
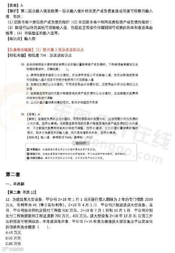
这次有不少考生没有让老师失望,走出考场后,不少考生表示,《轻松过关四》押中了许多考点,甚至有原题出现!这究竟是不是真的呢?快来和奥奥看看吧!










C班由双《轻一》名师授课
两位殿堂级名师
共同打造双重 · 双效学习体系
为你带来通关双保障
难点,听双名师交叉解读,瞬间突破
D班包含ABC三大班次
还赠送逆袭班和真题班
5大升级班次一站全含,畅听无忧
省心省钱,帮你顺利通关
是78%东奥学员的共同选择
现在购买D班立减400元
购买即开学


▽

[ 扫码购买 ]
丨本文由东奥会计在线(ID:dongaocom) 原创发布,若须引用或转载,请务必与我们联系并在文首注明以上信息。未经过授权擅自转载者将被依法追究法律责任。
⊙东奥会计在线 保留所有权利。

