CPA考试眼看着离我们越来越近了,虽然现在是假期时光,但CPA考生拥抱的只能是书籍和课件。
很多考生心情非常焦虑,更有甚者连觉也睡不好了。奥奥也想帮助大家缓解一些压力,今天特地将CPA六科目的全部干货资料免费提供给大家下载。
临阵磨枪,不快也光,不到最后一刻,一定不要轻言放弃呀!
会计考前必备分录



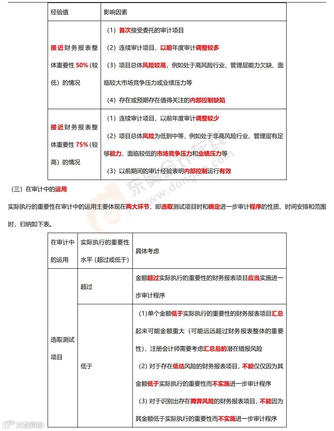
审计考前必背考点



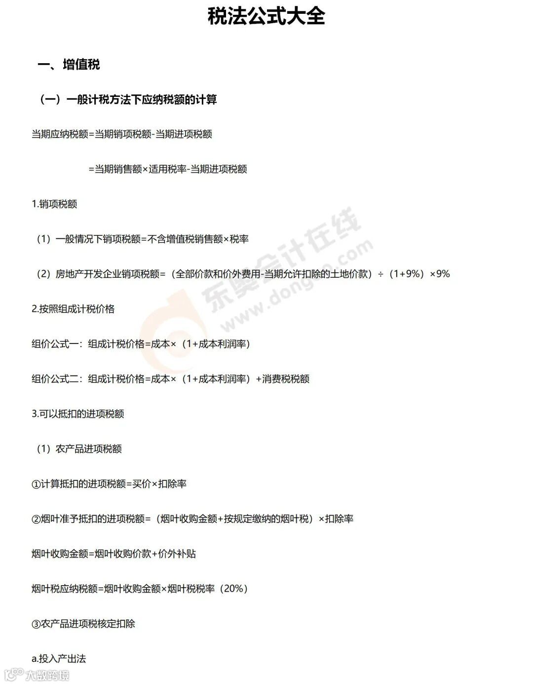
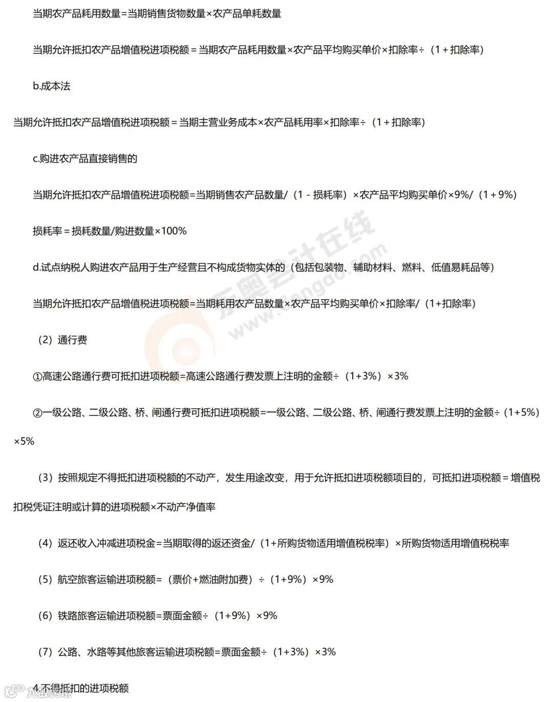
税法公式大全



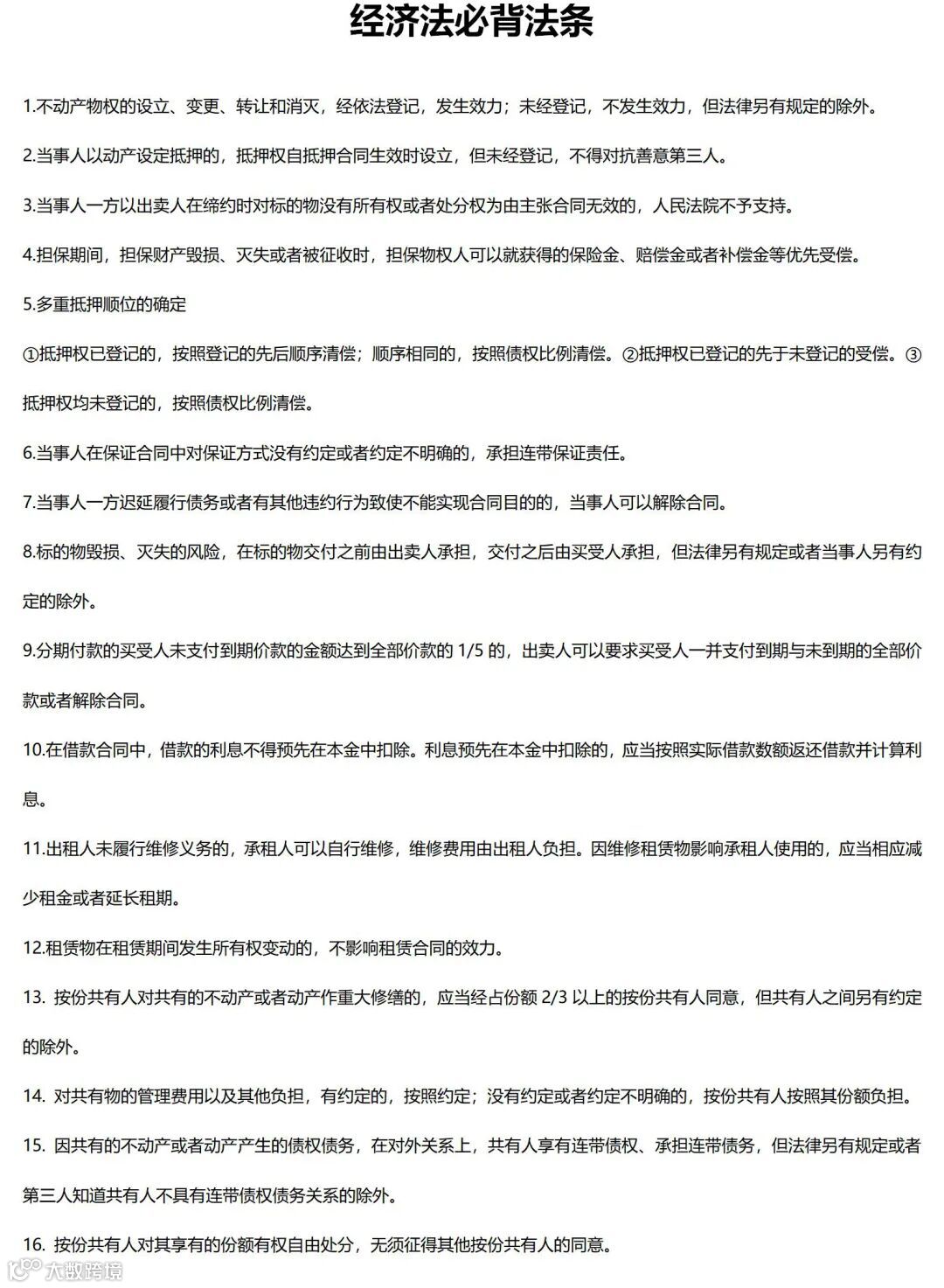
经济法必背法条


财管公式大全



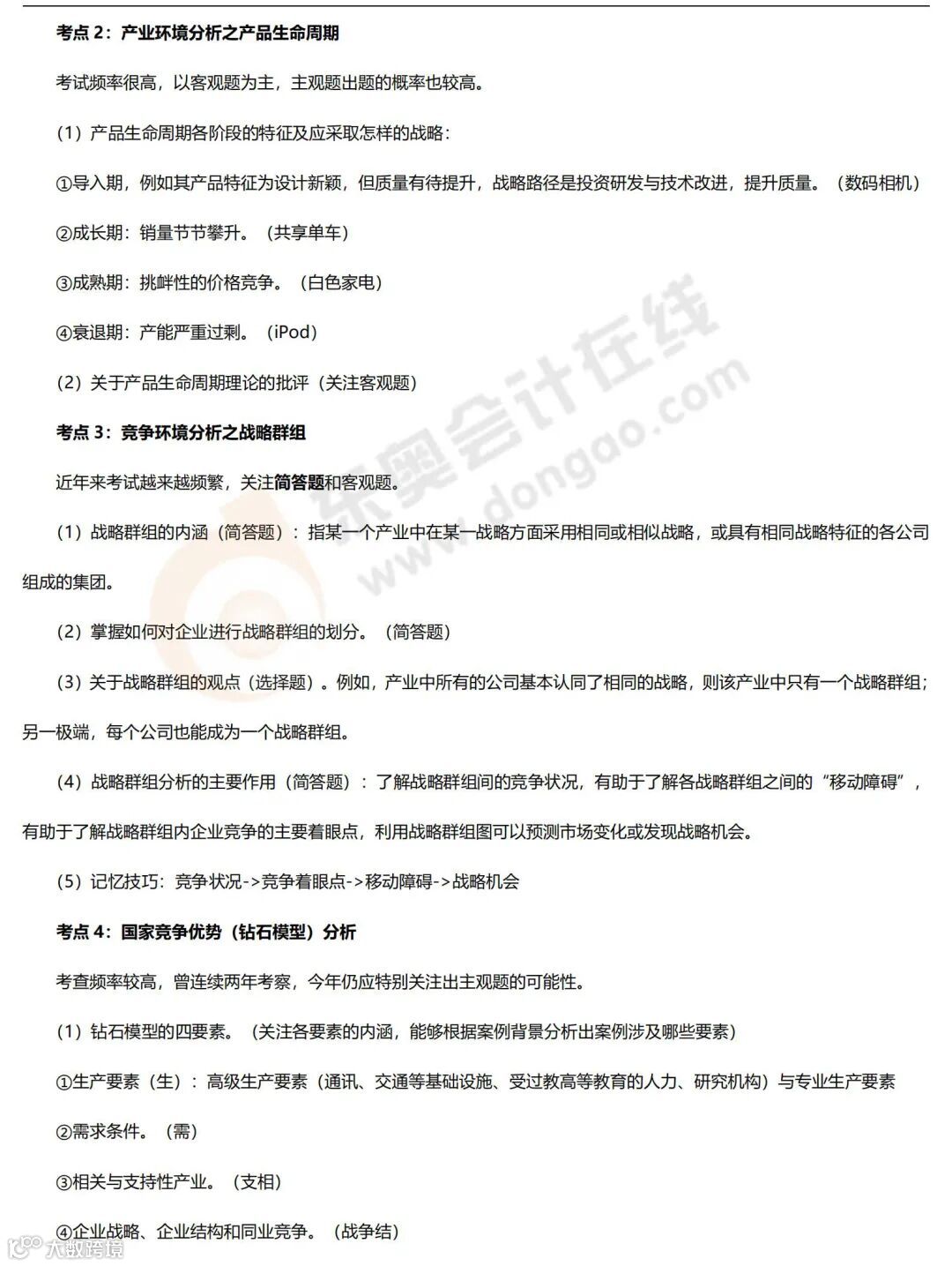
战略重要考点


看完文章记得给奥奥点亮“在看”哦~
这样才能及时看到奥奥精心准备的内容
希望我们永远不走散

丨本文由东奥会计在线(ID:dongaocom) 原创发布,若须引用或转载,请务必与我们联系并在文首注明以上信息。未经过授权擅自转载者将被依法追究法律责任。
⊙东奥会计在线 保留所有权利。



