近日,伊藤忠商事欲完购日本全家便利店的消息轰动了连锁便利店界,也引发了网友们的关注。

全家作为亚洲最大的连锁便利店之一,其受众非常广泛,在中国的很多城市,全家便利店也是遍布大街小巷。

而此次伊藤忠商事对日本全家的全面收购,也不禁让我们联想到了一年前日本全家与顶新集团的对簿公堂,顶新集团作为日本全家的合作伙伴,掌有大陆全家近60%的股权。
目前,全家在大陆已有2800多家门店,日本全家想要终止合作也无非是双方在利益方面未能达成共识。
而我们关心的则是,作为炙手可热的全家便利店,其繁荣发展背后,又隐藏了哪些注会战略知识呢?
1998年,伊藤忠商事取得日本全家30%的股份,之后准备将便利店开到中国大陆。
此时顶新集团(康师傅)也急需铺货渠道,因为对手统一集团早在1982年便拿下7-11便利店在台湾的独家经营权,于是双方一拍即合。
顶新和伊藤忠、台湾全家、日本全家(后被伊藤忠收购)、中信投资等合资创办企业,在大陆经营全家便利店。
2004年上海第一家全家便利店之后,迅速在上海开设了500家店,就这样,全家便利店迅速在上海开花。
到2019年,全家便利店在大陆已拥有2800多家门店,位列国内外资便利店第一位。

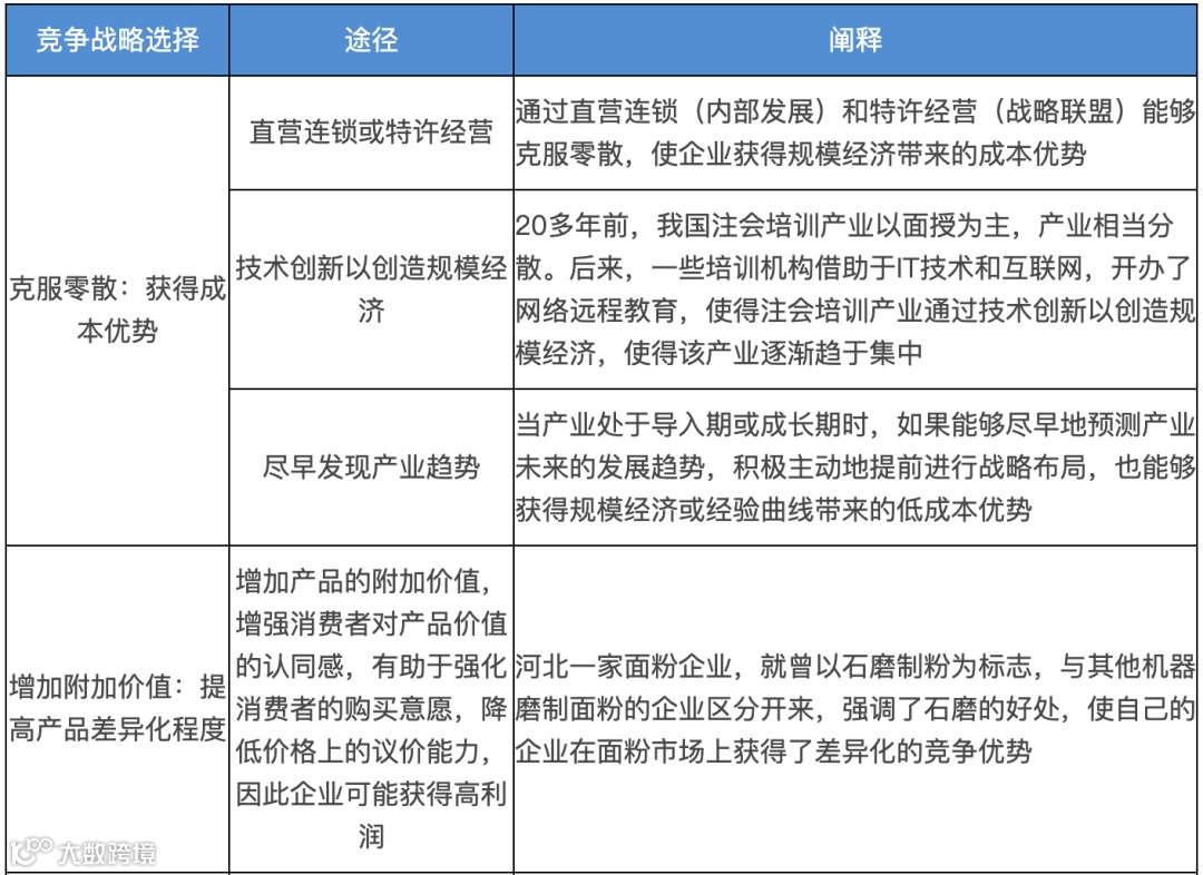
便利店,从战略角度上来说属于零散企业,在一般的情况下,零散产业由很多中、小型企业构成。
零散产业存在于经济活动的许多领域中,如一些传统服务业,比如快餐业、洗衣业、照相业等,都属于这种产业。
零散产业如果想要获得良好的发展,就需要克服产业内的弊端,找到一条适合自己的道路。
从表面上来看,日本全家当初采取和中国顶新集团合资开设中国全家,这属于特许经营(战略联盟);而后中国全家采取了便利店连锁经营来克服零散,使企业获得规模经济带来的成本优势。
不论是特许经营还是连锁经营,都是零散企业为自身发展所选择的战略途径。
从三种基本竞争战略的角度出发,零散产业的战略选择可以分为以下三类。


日本全家与顶新集团签署了为期20年的品牌授权合作,其中:
顶新集团持有大陆全家59.65%的股权;
台湾全家持有大陆全家18.3%的股权;
作为品牌方的日本全家仅与伊藤忠商事、台湾全家合资成立的FMCH(FamilyMart China Holding)持有大陆全家不到23%的股权。
随着全家在中国大陆的发展,关于利益分配不均的问题开始暴露出来。
日本全家与中国全家的对簿公堂也是积怨已久,早在2017年,日本全家与顶新集团就对于品牌使用费以及按股权进行利润分配等问题产生分歧,日本全家称顶新试图将品牌使用费从1%降至0.3%或更低,并已7个月未缴纳授权费,因此希望终止合作双方合作。最后这场诉讼以日本全家的失败而告终。
日本全家不仅可获取收益,并可利用规模优势加强无形资产的维护,顶新集团也有利于扩大销售、谋取收益。
企业战略联盟的主要类型

两种战略联盟类型的主要特点

日本全家20年的品牌授权期限即将到期,一旦品牌授权合作协议到期,必然要面临与日本全家的对弈,而中国全家是能够继续续约,还是沟通失败改头换面,这些都是未知数,最后中国全家和日本全家会分别采取何种战略也让人拭目以待。
强势围观
CPA逆袭班、真题班震撼上线
更有买2科送1科、买4科送2科
限时钜惠,涨价倒计时6天!
预购从速~
想接收一手考试资讯
学习计划、备考经验等
赶紧星标奥奥哦~
看完文章记得给奥奥点亮“在看”哦~
这样才能及时看到奥奥精心准备的内容
希望我们永远不走散

丨本文由东奥会计在线(ID:dongaocom) 原创整理发布,来源:东奥会计在线、微博、网络,若须引用或转载,请注明以上信息。

